научный соискатель кафедры хранение и переработки сельскохозяйственной продукции, Бухарский Государственный технический университет, Узбекистан, г. Бухара
ОПТИМИЗАЦИЯ ТЕХНОЛОГИИ ЯБЛОЧНОГО СОКА И ОБОГОЩЕНИЕ ЕГО БИОЛОГИЧЕСКИ АКТИВНЫМИ ВЕЩЕСТВАМИ ЭКСТРАКТОВ ШИПОВНИКА И МЯТЫ
АННОТАЦИЯ
Современные тенденции пищевой промышленности направлены на создание функциональных напитков с повышенной биологической ценностью. В работе исследовано совершенствование технологии получения яблочного сока с добавлением экстрактов шиповника Rosa canina L. и мяты колосовой Mentha spicata L. для повышения его пищевой и антиоксидантной активности. В качестве сырья использованы соки сортов яблок Gala, Granny Smith и Golden Delicious. Экстракты получали методом водной экстракции шиповник 70 °C, 40 мин; мята 50 °C, 20 мин; соотношение 1:10 w/v) и вводили в сок в количестве 5 % и 3 % соответственно. После пастеризации проведены физико-химические и органолептические исследования. Установлено, что добавление экстрактов повышает содержание витамина C и антиоксидантную активность на 25-40 % по сравнению с контролем, улучшая вкусовые характеристики. Наилучшие результаты получены при совместном введении экстрактов. Использование растительных добавок способствует созданию функциональных напитков с повышенной биологической ценностью и улучшенными органолептическими свойствами без применения синтетических компонентов.
ABSTRACT
Modern trends in the food industry are aimed at developing functional beverages with enhanced biological value. This study investigates the improvement of apple juice production technology through the addition of rosehip Rosa canina L. and spearmint Mentha spicata L. extracts to increase its nutritional and antioxidant properties. Apple juices of the Gala, Granny Smith, and Golden Delicious varieties were used as raw materials. The extracts were obtained by aqueous extraction rosehip 70 °C, 40 min; mint 50 °C, 20 min; ratio 1:10 w/v and added to the juice in amounts of 5 % and 3 %, respectively. After pasteurization, physicochemical and organoleptic analyses were performed. It was found that the addition of the extracts increased vitamin C content and antioxidant activity by 25-40 % compared to the control, while improving flavor characteristics. The best results were obtained with the combined addition of both extracts. The use of plant-based additives contributes to the development of functional beverages with enhanced biological value and improved sensory properties without the use of synthetic components.
Ключевые слова: яблочный сок, шиповник, мята, антиоксидантная активность, витамин C, функциональные напитки, физико-химические свойства, пищевая ценность.
Keywords: apple juice, rosehip, mint, antioxidant activity, vitamin C, functional beverages, physicochemical properties, nutritional value.
Введение. Современная пищевая и фармацевтическая промышленность уделяет особое внимание использованию растительных ресурсов как источников биологически активных веществ, обладающих высокой физиологической ценностью. Применение натуральных компонентов позволяет не только повысить пищевую и органолептическую ценность продуктов, но и придать им функциональные свойства, направленные на профилактику метаболических нарушений и поддержание здоровья человека [1]. Особый интерес в этом контексте представляют плоды шиповника (Rosa spp.) и листья мяты перечной (Mentha piperita L.), традиционно применяемые как в народной, так и в научной медицине. Их биологическая ценность обусловлена комплексом витаминов, минералов, флавоноидов, органических кислот, фенольных соединений и других метаболитов, проявляющих выраженные антиоксидантные, противовоспалительные, иммуномодулирующие и капилляропротекторные свойства [1, 8].
Плоды шиповника отличаются чрезвычайно высоким содержанием аскорбиновой кислоты, концентрация которой варьирует от 500 до 2000 мг/100 г сырья, что в десятки раз превышает показатели для цитрусовых. Кроме того, они содержат витамины группы B -тиамин, рибофлавин, пиридоксин, токоферолы, филлохинон и ниацин, участвующие в регуляции обменных процессов. Минеральный профиль представлен калием, кальцием, магнием, фосфором, железом, марганцем и цинком. Важными компонентами являются органические кислоты -лимонная, яблочная, винная, янтарная, хинная, которые способствуют усвоению минералов и нормализации кислотно-щелочного равновесия. Биофлавоноиды -кверцетин, рутин, катехины и каротиноиды (β-каротин, ликопин, лютеин) -обеспечивают антиоксидантное и протективное действие [7, 14]. Пектиновые вещества способствуют выведению токсинов и нормализации работы желудочно-кишечного тракта. Семена шиповника богаты жирными маслами, содержащими линолевую, линоленовую и олеиновую кислоты, которые участвуют в формировании клеточных мембран и регуляции липидного обмена. Современные исследования подтверждают эффективность шиповника в профилактике гиповитаминозов, сердечно-сосудистых заболеваний и патологий, связанных с окислительным стрессом. Однако подчёркивается необходимость контроля дозировок: избыточное поступление аскорбиновой кислоты может приводить к гиперацидности желудка и нарушению кальциевого обмена [12].
Основным компонентом мяты перечной является эфирное масло, содержание которого в листьях достигает 2,5-3,5 %. Ведущую роль играет ментол до 60 %, а также ментон, изоментон, пулегон, линалоол и цинеол. Эти соединения обусловливают антисептические, спазмолитические и седативные свойства растения. Мята содержит флавоноиды апигенин, лютеолин, гесперидин, рутин и фенольные кислоты розмариновая, кофейная, хлорогеновая, феруловая, проявляющие выраженные антиоксидантные и иммуномодулирующие эффекты. Минеральный комплекс включает калий, кальций, магний, фосфор, железо, марганец и цинк [4, 15]. Кроме того, листья мяты являются источником аскорбиновой кислоты до 30 мг/100 г, β-каротина, токоферолов и витаминов группы B, что дополняет её функциональные свойства. Углеводный состав представлен моно- и полисахаридами, а также клетчаткой, обеспечивающей благоприятное воздействие на пищеварительную систему.
В настоящее время мята активно используется как сырьё для получения фитопрепаратов, функциональных напитков и ароматических добавок в пищевой промышленности. Научные данные подтверждают её эффективность в коррекции функциональных расстройств ЖКТ, лечении лёгких воспалительных процессов дыхательных путей и снижении уровня психоэмоционального напряжения [8, 13, 16]. Однако при избыточном потреблении ментола возможны нежелательные эффекты, включая снижение артериального давления и сонливость. Оба растения содержат широкий спектр антиоксидантов -флавоноидов, фенольных кислот, каротиноидов, а также минеральных элементов. Это определяет их общее влияние на укрепление сосудов, повышение иммунного ответа и защиту от свободнорадикального окисления. Однако специфика состава различна: шиповник уникален по содержанию витамина C и каротиноидов, тогда как мята характеризуется высоким уровнем эфирных масел и ментола, что придаёт ей выраженные антимикробные и спазмолитические свойства.
Натуральный яблочный сок является важным источником легкоусвояемых углеводов глюкоза, фруктоза, сахароза, органических кислот яблочная, лимонная, винная, пектинов и минеральных элементов калий, кальций, магний, железо [2, 5, 9]. Он содержит витамины группы B, аскорбиновую кислоту и фенольные соединения хлорогеновая кислота, катехины, кверцетин, которые обуславливают его антиоксидантные и кардиопротекторные свойства. Современные исследования показывают, что регулярное употребление яблочного сока способствует нормализации обмена веществ, улучшению состояния сердечно-сосудистой системы и повышению антиоксидантного статуса организма [3, 10, 11]. В то же время отмечается, что избыточное употребление может быть нежелательным при сахарном диабете и нарушениях углеводного обмена, поскольку сок характеризуется высоким содержанием природных сахаров.
Таким образом, шиповник, мята перечная и яблочный сок представляют собой ценные природные источники биологически активных соединений различной природы. Их объединение в составе функциональных напитков и пищевых продуктов позволяет достичь синергетического эффекта: шиповник вносит в состав продукта высокую дозу витамина C и антиоксидантов; мята обеспечивает освежающий аромат, спазмолитическое и антисептическое действие; яблочный сок служит базовой основой, обогащённой сахарами, органическими кислотами и полифенолами [1, 4, 16]. Современная научная оценка этих трёх компонентов свидетельствует о высокой перспективности их совместного использования при разработке функциональных продуктов питания, направленных на укрепление иммунитета, профилактику сердечно-сосудистых заболеваний и повышение общей резистентности организма.
Цель работы -комплексное изучение биологического состава и функциональных свойств плодов шиповника (Rosa spp.), листьев мяты перечной (Mentha piperita L.) и натурального яблочного сока (Malus domestica Borkh.) с целью обоснования возможности их совместного использования при разработке функциональных напитков. Таким образом, цель исследования заключается в научном обосновании использования шиповника, мяты перечной и яблочного сока как функциональных ингредиентов, обладающих синергетическим действием, что позволит повысить пищевую и биологическую ценность готового продукта.
В качестве объектов исследования были выбраны три сорта яблок -Gala, Granny Smith и Golden Delicious, дикорастущий вид шиповника -Rosa canina L., лекарственное и кулинарное растение -мята колосовая (Mentha spicata L.). Выбор обусловлен их широкой распространённостью и использованием на территории Республики Узбекистан, а также высокой пищевой и биологической ценностью.
Характеристика сортов яблок, сорт Gala -происхождение Новая Зеландия. Хорошо адаптирован к климатическим условиям Ташкентской, Самаркандской и Ферганской областей. Плоды массой 140-160 г, жёлто-оранжевой окраски с ярким румянцем. Деревья вступают в плодоношение на 3-4-й год, что делает сорт перспективным для интенсивных садов. Сорт Granny Smith -австралийского происхождения. Отличается зелёной окраской плодов и повышенной кислотностью. В Узбекистане культивируется в предгорных районах Навоийской и Ташкентской областей. Плоды массой 160-180 г формируются на деревьях сильного роста, плодоношение начинается на 4-5-й год. Сорт Golden Delicious -один из наиболее распространённых и продуктивных сортов региона. Плоды золотисто-жёлтые, массой 150-170 г, с гармоничным кисло-сладким вкусом. Хорошо адаптирован к условиям Самаркандской и Андижанской областей. Деревья средней силы роста, вступают в плодоношение на 3-4-й год.
Шиповник (Rosa canina L.) шиповник собачий широко произрастает в предгорных и горных районах Тянь-Шаня, Памиро-Алая и Ферганской долины. Это многолетний кустарник с ярко-красными или оранжево-красными овальными плодами массой 1,0-3,0 г, содержащими значительные количества витамина C и других биологически активных веществ. Растение неприхотливо к условиям произрастания, плодоносит начиная с 3-4-го года развития.
Мята колосовая (Mentha spicata L.) мята колосовая традиционно выращивается в садах и огородах Узбекистана. Это многолетнее травянистое растение с удлинёнными зелёными листьями и мелкими фиолетовыми цветками в колосовидных соцветиях. Отличается быстрым ростом и высокой урожайностью зелёной массы -до 15-20 т/га. Средняя масса листа составляет 0,2-0,5 г. Таким образом, выбранные объекты -яблоки трёх сортов, плоды шиповника и листья мяты -представляют собой доступное и ценное растительное сырьё, адаптированное к климатическим условиям Узбекистана и обладающее высоким потенциалом для использования в технологии получения функциональных соковых концентратов.
Методы исследования. Подготовка яблочного сока- плоды яблок сортов Gala, Granny Smith и Golden Delicious после предварительной сортировки и мойки измельчали до состояния мезги и отжимали сок на лабораторном прессе. Полученный сок фильтровали через марлевый слой и пастеризовали при температуре 85±2 °C в течение 5 минут. Приготовление экстрактов- экстракт плодов шиповника, сырьё сушили до влажности 12-14 %, измельчали до фракции 1-3 мм, экстрагировали водой при соотношении сырьё: растворитель = 1:10, при температуре 70±2 °C в течение 40 минут. Экстракт листьев мяты-сырьё измельчали и экстрагировали водой при температуре 50 °C в течение 20 минут при том же соотношении 1:10. Формирование образцов- для каждого сорта яблок готовили четыре варианта купажированных образцов (объём 500 мл), контроль -чистый яблочный сок. Образец 2 -яблочный сок + экстракт шиповника 5 %. Образец 3 -яблочный сок + экстракт мяты 3 %. Образец 4 -яблочный сок + экстракт шиповника 5 %+ экстракт мяты 3 %. Определяемые показатели- массовая доля растворимых сухих веществ (°Brix) -по ГОСТ ISO 2173-2013 с использованием рефрактометра, °Brix=n,°Brix = n,°Brix=n, титруемая кислотность -по ГОСТ 25555.0-82, титрованием раствором NaOH с фенолфталеином, активная кислотность спектрофотометрически по DPPH-методу. pH) -по ГОСТ 26188-84, потенциометрическим методом, содержание аскорбиновой кислоты -по ГОСТ 24556-89, титрованием раствором 2,6-дихлорфенолиндофенола (ДФФ), антиоксидантная активность - спектрофотометрически по DPPH-методу.
Результаты исследований. В ходе проведённых экспериментов были получены следующие исходные данные для свежевыжатого яблочного сока различных сортов массовая доля растворимых сухих веществ (°Brix)
Gala -12,4 %, Granny Smith -11,8 %, Golden Delicious -13,0 %, титруемая кислотность Gala -0,51 %, Granny Smith -0,62 %, Golden Delicious -0,45 %, активная кислотность (pH) Gala -3,58; Granny Smith -3,41; Golden Delicious -3,71, содержание аскорбиновой кислоты Gala -11,2 мг/100 мл; Granny Smith -13,5 мг/100 мл; Golden Delicious -10,4 мг/100 мл, антиоксидантная активность Gala -42 %; Granny Smith -48 %; Golden Delicious -39 %. Добавление экстракта шиповника вызвало почти двукратное увеличение содержания витамина C и повышение антиоксидантной активности на 20-25 %.
Таблица 1.
Физико-химические показатели яблочного сока с добавлением экстрактов шиповника и мяты
|
Сорт яблок |
Вариант образца |
°Brix |
Кислотность, % (яблочная к-та) |
pH |
Витамин C, мг/100 мл |
Антиоксидантная активность, % |
|
Gala |
Контроль |
11.5±0.10 |
0.42±0.03 |
3.65±0.11 |
4.8±0.27 |
32.4±1.12 |
|
|
+ Шиповник (5 %) |
11.6±0.23 |
0.45±0.05 |
3.55±0.18 |
22.3±1.84 |
65.7±2.04 |
|
|
+ Мята (3 %) |
11.5±0.91 |
0.43±0.02 |
3.62±0.21 |
5.1±0.38 |
38.5±2.41 |
|
|
+ Шиповник (5 %) + Мята (3 %) |
11.6±1.21 |
0.46±0.03 |
3.56±0.09 |
21.8±1.27 |
68.9±2.75 |
|
Granny Smith |
Контроль |
12.1±0.68 |
0.61±0.01 |
3.28±0.88 |
5.6±0.11 |
35.2±1.87 |
|
|
+ Шиповник (5 %) |
12.2±1.27 |
0.64±0.07 |
3.20±0.93 |
23.7±2.21 |
70.4±2.84 |
|
|
+ Мята (3 %) |
12.1±1.18 |
0.62±0.08 |
3.25±0.89 |
6.0±0.84 |
42.1±1.91 |
|
|
+ Шиповник (5 %) + Мята (3 %) |
12.2±1.78 |
0.65±0.08 |
3.18±1.19 |
23.1±1.41 |
73.6±3.12 |
|
Golden Delicious |
Контроль |
11.2±0.95 |
0.39±0.04 |
3.72±1.17 |
4.5±0.15 |
31.6±1.21 |
|
|
+ Шиповник (5 %) |
11.3±0.67 |
0.42±0.06 |
3.64±0.76 |
21.5±1.18 |
63.9±2.51 |
|
|
+ Мята (3 %) |
11.2±1.17 |
0.40±0.02 |
3.70± |
4.9±0.32 |
37.8±1.32 |
|
|
+ Шиповник (5 %) + Мята (3 %) |
11.3±1.56 |
0.43±0.76 |
3.65± |
21.0±1.55 |
67.5±2.33 |
Как видно из таблицы 1, добавление экстрактов шиповника и мяты оказало заметное влияние на химико-физические характеристики яблочного сока. Во всех случаях наблюдалось увеличение содержания витамина C и антиоксидантной активности, наиболее выраженное при внесении экстракта шиповника. Наибольшие значения антиоксидантной активности были зафиксированы у купажей с сочетанием шиповника и мяты, что указывает на синергетический эффект их биологически активных компонентов -витамина C, фенольных кислот и флавоноидов. Таблица 1 показывает физико-химические показатели яблочного сока с добавлением экстрактов шиповника и мяты для трёх сортов яблок: Gala, Granny Smith и Golden Delicious. Рассматриваются пять показателей: °Brix, кислотность % яблочной кислоты, pH, содержание витамина C мг/100 мл и антиоксидантная активность (%). Для каждого показателя приведены средние значения и стандартные ошибки. °Brix, в контрольных образцах °Brix колеблется от 11.2 (Golden Delicious) до 12.1 (Granny Smith), погрешности составляют ±0.68-0.95. Добавление шиповника и/или мяты незначительно увеличивает или сохраняет °Brix: максимальные значения достигают 12.2 у Granny Smith с шиповником. Погрешности для образцов с добавками немного увеличиваются, что может быть связано с вариабельностью сорта или концентрацией экстрактов. Кислотность, контрольные образцы имеют кислотность от 0.39 % Golden Delicious до 0.61 % Granny Smith. Добавление шиповника повышает кислотность примерно на 0.02-0.04 %, а мята влияет менее выраженно. Наибольшие значения кислотности наблюдаются у Granny Smith с шиповником и мятой 0.65±0.08 %. pH, контрольные значения pH находятся в диапазоне 3.28-3.72. Добавление шиповника снижает pH, что отражает более кислую среду. Мята оказывает небольшое снижение pH, а сочетание шиповника и мяты сохраняет более кислую среду. Витамин C, контрольные образцы содержат от 4.5 до 5.6 мг/100 мл. Добавление шиповника резко увеличивает содержание витамина C, у Granny Smith оно достигает 23.7±2.21 мг/100 мл, у Gala 22.3±1.84 мг/100 мл. Мята практически не влияет на витамин C, а совместное добавление шиповника и мяты сохраняет высокие значения витамина C. Антиоксидантная активность, в контрольных образцах активность колеблется от 31.6 % Golden Delicious до 35.2 % Granny Smith. Добавление шиповника значительно повышает активность до 70.4 % у Granny Smith, мята оказывает умеренный эффект до 42.1 %. Наибольшая антиоксидантная активность наблюдается при совместном добавлении шиповника и мяты до 73.6 % у Granny Smith.
Таким образом, шиповник оказывает выраженное влияние на витамин C и антиоксидантную активность, слегка увеличивает кислотность и снижает pH. Мята оказывает умеренное повышение антиоксидантной активности и незначительно влияет на кислотность и °Brix. Сочетание шиповника и мяты даёт наибольший эффект по антиоксидантной активности, сохраняя высокий уровень витамина C. Изменения °Brix и pH невелики, что говорит о том, что добавки не сильно меняют органолептические свойства сока. Добавление экстракта шиповника увеличило содержание аскорбиновой кислоты в среднем в 1,9-2,1 раза, а также повысило антиоксидантную активность на 20-25 % по сравнению с контролем. Показатели кислотности и pH оставались практически неизменными, что свидетельствует о сохранении стабильности кислотно-щелочного баланса напитка, важного для его вкусовых и технологических свойств.
Органолептическая оценка является одним из ключевых этапов анализа качества пищевых продуктов. В данной работе проводилась дегустация яблочного сока трёх сортов Gala, Granny Smith, Golden Delicious -как в чистом виде, так и с добавлением экстрактов шиповника Rosa canina L. и мяты колосовой Mentha spicata L. Оценка проводилась дегустационной комиссией из пяти человек в лабораторных условиях в соответствии с ГОСТ 8756.1-2017 «Продукты переработки фруктов и овощей. Методы органолептической оценки». Использовалась пятибалльная шкала, где 5 баллов соответствовали наивысшей характеристике, а 1 -наименьшей. Оценивались следующие показатели, Цвет (естественность, яркость, прозрачность), вкус (гармоничность, баланс сладости и кислотности, отсутствие посторонних привкусов), аромат (интенсивность яблочной, мятной и шиповниковой ноты), консистенция (однородность, отсутствие осадка), общая гармоничность восприятия продукта.
Таблица 2.
Результаты органолептической оценки яблочного сока с добавлением экстрактов шиповника и мяты
|
Сорт / Вариант |
Цвет |
Вкус |
Аромат |
Консистенция |
Общая оценка |
|
Gala (контроль) |
4,8 |
4,7 |
4,6 |
4,9 |
4,8 |
|
Gala + шиповник |
4,7 |
4,9 |
4,8 |
4,9 |
4,8 |
|
Gala + мята |
4,8 |
4,8 |
4,9 |
4,9 |
4,9 |
|
Gala + шиповник + мята |
4,7 |
4,9 |
4,9 |
4,8 |
4,9 |
|
Granny Smith (контроль) |
4,6 |
4,5 |
4,6 |
4,8 |
4,6 |
|
Granny Smith + шиповник |
4,7 |
4,7 |
4,8 |
4,8 |
4,7 |
|
Granny Smith + мята |
4,7 |
4,6 |
4,9 |
4,7 |
4,7 |
|
Granny Smith + шиповник + мята |
4,6 |
4,8 |
4,8 |
4,7 |
4,8 |
|
Golden Delicious (контроль) |
4,9 |
4,8 |
4,7 |
5,0 |
4,9 |
|
Golden Delicious + шиповник |
4,8 |
4,9 |
4,8 |
5,0 |
4,9 |
|
Golden Delicious + мята |
4,9 |
4,8 |
4,9 |
4,9 |
4,9 |
|
Golden Delicious + шиповник + мята |
4,8 |
4,9 |
4,9 |
4,9 |
4,9 |
Результаты органолептической оценки (рис.1) подтверждают высокую потребительскую привлекательность всех исследованных образцов. Добавление экстрактов шиповника и мяты усиливало вкусовые и ароматические характеристики, повышая гармоничность восприятия напитка. Экстракт шиповника обогащал вкус фруктово-ягодными тонами и усиливал освежающую кислотность. Экстракт мяты придавал напитку лёгкий охлаждающий эффект и выраженные ароматические оттенки. Наиболее гармоничные показатели отмечены у купажей с комбинированным добавлением экстрактов шиповника и мяты, особенно на основе сорта Golden Delicious (средняя общая оценка -4,9 балла). Таким образом, сочетание растительных экстрактов не только повышает функциональные свойства сока, но и улучшает его органолептические качества.
/Dushanova.files/image002.jpg)
Рисунок 1. Органолептическая оценка яблочного сока с добавлением экстрактов шиповника и мяты
Сравнительный анализ трёх сортов яблок показал, что все они положительно реагируют на добавление растительных экстрактов, однако степень выраженности изменений зависела от исходного химического состава сока, у сорта Golden Delicious с низкой кислотностью отмечена наиболее гармоничная вкусовая композиция, у сорта Granny Smith выраженная кислотность усиливала контрастность вкуса, но сохраняла свежесть восприятия, у Gala наблюдался сбалансированный профиль вкуса и аромата.
Добавление растительных компонентов не вызвало существенного изменения pH, что подтверждает стабильность кислотно-щелочного равновесия напитка. Увеличение антиоксидантной активности на 20-25 % после введения экстракта шиповника и его сочетания с мятой указывает на высокую биологическую эффективность и возможность использования таких купажей в составе функциональных напитков профилактического назначения.
В ходе лабораторных исследований установлено, что добавление экстрактов плодов шиповника (Rosa canina L.) и листьев мяты колосовой (Mentha spicata L.) в яблочный сок существенно улучшает его физико-химические, биологические и органолептические характеристики. Основные результаты содержание аскорбиновой кислоты увеличилось почти в два раза, антиоксидантная активность возросла на 20-25 %, показатели кислотности и pH оставались стабильными, органолептическая оценка соответствовала требованиям ГОСТ 8756.1-2017 и показала высокую потребительскую привлекательность образцов, наилучшие результаты получены у купажей на основе сорта Golden Delicious с добавлением шиповника и мяты общая оценка -4,9 балла.
Таким образом, комбинированное использование экстрактов шиповника и мяты при производстве яблочных напитков обеспечивает повышение их биологической ценности, антиоксидантной активности и вкусовых качеств. Полученные данные обосновывают возможность создания функциональных напитков профилактического назначения, направленных на укрепление иммунной системы, нормализацию обменных процессов и повышение общей антиоксидантной защиты организма.
Согласно поставленной цели нами предложено, совершенствование технологии производства яблочного сока направлено на повышение его биологической ценности, антиоксидантной активности и потребительских свойств при сохранении стабильных физико-химических показателей и технологической надёжности процесса. В связи с этим в традиционную технологическую схему производства яблочного сока была интегрирована стадия введения водных экстрактов плодов шиповника (Rosa canina L.) и листьев мяты колосовой (Mentha spicata L.) как натуральных функциональных ингредиентов.
Технологический процесс получения яблочного сока включал следующие основные этапы:
1. Приёмка и подготовка сырья
Плоды яблок сортов Gala, Granny Smith и Golden Delicious отбирали в стадии потребительской зрелости, без механических повреждений и признаков порчи. Сырьё промывали проточной питьевой водой для удаления механических загрязнений и снижения микробной обсеменённости.
2. Измельчение (получение мезги)
Подготовленные яблоки измельчали на механическом измельчителе до получения мезги с размером частиц 3–5 мм. Выбранная степень измельчения обеспечивала эффективное разрушение клеточных структур и повышение выхода сока.
3. Прессование
Мезгу подвергали прессованию на лабораторном гидравлическом прессе при давлении 0,8–1,0 МПа. В результате получали яблочный сок с высоким содержанием экстрактивных веществ, органических кислот и полифенольных соединений.
4. Фильтрация. Полученный сок фильтровали через марлевый фильтр для удаления взвешенных частиц, что способствовало улучшению прозрачности и однородности готового продукта.
Технология получения растительных экстрактов
В качестве метода получения функциональных добавок была выбрана водная экстракция, как наиболее безопасная и технологически целесообразная для пищевой промышленности.
Экстракт плодов шиповника.
Сушёные плоды шиповника доводили до влажности 12–14 %, измельчали до фракции 1–3 мм и экстрагировали водой в соотношении сырьё : экстрагент = 1:10 (w/v) при температуре 70±2 °C в течение 40 минут. Данный режим обеспечивал максимальное извлечение аскорбиновой кислоты, каротиноидов и фенольных соединений при минимальных потерях витамина C.
Экстракт листьев мяты.
Листья мяты колосовой измельчали и подвергали водной экстракции при температуре 50 °C в течение 20 минут при аналогичном соотношении 1:10. Более низкая температура экстракции способствовала сохранению эфирных масел и ароматических компонентов.
Полученные экстракты охлаждали и фильтровали, после чего использовали на стадии купажирования.
Купажирование и тепловая обработка
Фильтрованный яблочный сок купажировали с растительными экстрактами в следующих дозировках:
экстракт шиповника- 5 %;
экстракт мяты- 3 %;
комбинированный вариант- 5 % экстракта шиповника и 3 % экстракта мяты.
Введение экстрактов осуществляли до стадии пастеризации, что обеспечивало равномерное распределение биологически активных веществ и формирование синергетического эффекта. Пастеризацию проводили при температуре 85±2 °C в течение 5 минут. Выбранный режим обеспечивал микробиологическую безопасность продукта при сохранении основных нутриентов и антиоксидантной активности.
/Dushanova.files/image003.png)
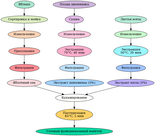
Рисунок 2. Технологическая схема производства яблочного сока с экстрактами шиповника и мяты
На рисунке 2 представлена блок-схема технологического процесса получения функционального яблочного напитка с использованием водных экстрактов плодов шиповника и листьев мяты. Технология предусматривает параллельную подготовку яблочного сока и растительных экстрактов с последующим их купажированием и пастеризацией. Яблочный сок получают по классической схеме, включающей сортировку и мойку плодов, измельчение, прессование и фильтрацию. Экстракт шиповника получают методом водной экстракции при температуре 70 °C в течение 40 минут, что обеспечивает эффективное извлечение аскорбиновой кислоты и фенольных соединений. Экстракт мяты получают при температуре 50 °C в течение 20 минут, что позволяет сохранить эфирные масла и ароматические компоненты. Купажирование осуществляют путём введения экстракта шиповника в количестве 5 % и экстракта мяты в количестве 3 % в яблочный сок с последующей пастеризацией при 85 °C в течение 5 минут. Завершающим этапом является получение готового функционального напитка с повышенной биологической ценностью и антиоксидантной активностью.
Разработанная технология отличается следующими преимуществами:
возможность внедрения на действующих линиях производства яблочного сока без существенной модернизации оборудования;
отказ от использования синтетических антиоксидантов и ароматизаторов;
повышение биологической и антиоксидантной ценности продукта;
улучшение органолептических характеристик при сохранении стабильных физико-химических параметров. Таким образом, использование экстрактов шиповника и мяты в технологии производства яблочного сока является технологически обоснованным и перспективным направлением создания функциональных напитков профилактического назначения.
Список литературы:
- Кудряшов В.Л., Погоржельская Н.С., Лемтюгин А.И., Алексеев В.В. Использование экстракта шиповника в безалкогольных и алкогольных напитках и его производство с применением баромембранных процессов // Сырье и материалы. - 2018. - № 2. - С. 70-74.
- Al Daccache M, Koubaa M, Maroun RG, Salameh D, Louka N, Vorobiev E. Impact of the Physicochemical Composition and Microbial Diversity in Apple Juice Fermentation Process: A Review. Molecules. 2020 Aug 13;25(16):3698. doi: 10.3390/molecules25163698.
- Antonic B., Jancikova S., Dordevic D., Tremlova B. Apple Pomace as Food Fortification Ingredient: A Systematic Review and Meta-Analysis // J. Food Sci. - 2020. - Vol. 85. - P. 2977-2985.
- Arnal A., Volmerange L., Brustel J., Verdier C., Gerbaud S., Pages M., Levasseur-Garcia C. Rapid, non-destructive prediction of ripeness of Pink Lady apples by using near-infrared spectroscopic methods to monitor firmness, sugar content, juiciness and acidity // Sustainability. - 2024. - Vol. 16, № 23. - P. 10259. - DOI: 10.3390/su162310259.
- Asif M., Javaid T., Razzaq Z.U., Khan M.K.I., Maan A.A., Yousaf S., Usman A., Shahid S. Sustainable utilization of apple pomace and its emerging potential for development of functional foods // Environ. Sci. Pollut. Res. Int. - 2024. - Vol. 31. - P. 17932-17950.
- Brito I.P.C., Silva E.K. Pulsed electric field technology in vegetable and fruit juice processing: A review // Food Res. Int. - 2024. - Vol. 184. - P. 114207.
- Fernández-Jalao I., Sánchez-Moreno C., De Ancos B. Effect of high-pressure processing on flavonoids, hydroxycinnamic acids, dihydrochalcones and antioxidant activity of apple ‘Golden Delicious’ from different geographical origin // Innov. Food Sci. Emerg. Technol. - 2019. - Vol. 51. - P. 20-31.
- Food and Agriculture Organization of the United Nations. Apple production [Electronic resource]. - URL: https://ourworldindata.org/grapher/apple-production?tab=table
- Jackson C, Shukla V, Kolba N, Agarwal N, Padilla-Zakour OI, Tako E. Empire Apple (Malus domestica) Juice, Pomace, and Pulp Modulate Intestinal Functionality, Morphology, and Bacterial Populations In Vivo (Gallus gallus). Nutrients. 2022 Nov 22;14(23):4955. doi: 10.3390/nu14234955.
- Müller M.-S., Oest M., Scheffler S., Horns A.L., Paasch N., Bachmann R., Fischer M. Food authentication goes green: Method optimization for origin discrimination of apples using apple juice and ICP-MS // Foods. - 2024. - Vol. 13, № 23. - P. 3783. - DOI: 10.3390/foods13233783.
- Nour V. Increasing the Content of Bioactive Compounds in Apple Juice Through Direct Ultrasound-Assisted Extraction from Bilberry Pomace // Foods. - 2024. - Vol. 13, № 24. - P. 4144. - DOI: 10.3390/foods13244144.
- Orozco-Flores L.A., Salas E., Rocha-Gutierrez B., Peralta-Perez M.D.R., Gonzalez-Sanchez G., Ballinas-Casarrubias L. Determination of polyphenolic profile of apple pomace (Malus domestica Golden Delicious variety) by HPLC-MS // ACS Omega. - 2024. - Vol. 9. - P. 196-203.
- Plamada D., Arlt M., Güterbock D., Sevenich R., Kanzler C., Neugart S., Vodnar D.C., Kieserling H., Rohn S. Impact of Thermal, High-Pressure, and Pulsed Electric Field Treatments on the Stability and Antioxidant Activity of Phenolic-Rich Apple Pomace Extracts // Molecules. - 2024. - Vol. 29, № 24. - P. 5849. - DOI: 10.3390/molecules29245849.
- Spengler R. Origins of the apple: The role of megafaunal mutualism in the domestication of Malus and rosaceous trees // Front. Plant Sci. - 2019. - Vol. 10. - P. 617.
- Vallée Marcotte B, Verheyde M, Pomerleau S, Doyen A, Couillard C. Health Benefits of Apple Juice Consumption: A Review of Interventional Trials on Humans. Nutrients. 2022 Feb 16;14(4):821. doi: 10.3390/nu14040821.
- Zanchin A., Perbellini A., De Iseppi A., Rilievo G., Fabris M., Gabardi N., Biada E., Luzzini M., Guerrini L. Physicochemical Stability of ‘Kissabel® Rouge’ Apple Juice: The Role of Filtration and High-Pressure Homogenization // Appl. Sci. - 2025. - Vol. 15, № 21. - P. 11697. - DOI: 10.3390/app152111697.
- Zhu D, Zhang Y, Kou C, Xi P, Liu H. Ultrasonic and other sterilization methods on nutrition and flavor of cloudy apple juice. Ultrason Sonochem. 2022 Mar;84:105975. doi: 10.1016/ j.ultsonch.2022.105975.