Master, Academy of Military Science and Technology, Vietnam, Hanoi
IMPROVED FLIGHT CONTROL SYSTEM PERFORMANCE VIA SENSOR BLOCK INFORMATION EXPANSION
ABSTRACT
In traditional flight system architectures, sensors serve as a primary source of operational information. To expand sensing capabilities and address the inherent constraints of single-sensor configurations, extensive research has focused on sensor fusion techniques that combine data from multiple sensors to increase informational coverage [1], as well as on the development of multifunctional sensors enabled by modern sensor design technologies [2]. Furthermore, a range of approaches for detecting and diagnosing sensor faults has been explored in the literature [4–7]. This study proposes a systematic method for constructing a fault diagnosis algorithm for sensor subsystems used in flight equipment. The proposed methodology supports the development of intelligent flight systems with the ability to autonomously identify sensor malfunctions.
АННОТАЦИЯ
В традиционных архитектурах бортовых систем датчики служат основным источником эксплуатационной информации. Для расширения возможностей измерений и преодоления ограничений, присущих системам с одним датчиком, в многочисленных исследованиях были предложены методы интеграции нескольких датчиков с целью увеличения объёма доступной информации [1], а также разработка многофункциональных датчиков на основе современных технологий проектирования сенсорных устройств [2]. Кроме того, в научной литературе были подробно изучены различные методы обнаружения и диагностики отказов датчиков [4–7]. В данной работе предлагается систематический метод построения алгоритма диагностики отказов для сенсорных подсистем, применяемых в авиационном оборудовании. Предлагаемый подход позволяет создавать интеллектуальные авиационные системы, способные автоматически выявлять неисправности датчиков.
Keyword: Sensor subsystem, Modular sensing architecture, Fault detection and isolation, Failure analysis and diagnosis, Anomaly detection and diagnosis, Flight system, Airborne system, Aviation platform
Ключевые слова: Подсистема датчиков, модульная архитектура сенсорных систем, обнаружение и изоляция отказов, анализ и диагностика неисправностей, обнаружение и диагностика аномалий, бортовая система, воздушная система, авиационная платформа
Introduction
In order to ensure satisfactory performance of flight control systems, accurate measurements of angular velocity along the three axes of the coordinate frame are required. Angular rate sensors therefore constitute a critical component of the control architecture. Sensor accuracy directly influences control quality, as these measurements are incorporated into the feedback loop governing the angular motion of the airborne platform. The output signals of angular rate sensors act as feedback inputs and represent key elements in the development of high-performance control systems. The role and placement of these sensors within the flight control system are illustrated in Fig. 1
.
/Pham.files/image001.png)
Figure 1. Structural block diagram of the flight control system
As illustrated in Fig. 1, the flying equipment is treated as the controlled plant, where the control input is the angular deflection, and the system outputs include angular rate, angular position, as well as the yaw, pitch, and roll angles. The onboard computer is responsible for generating control signals based on predefined control laws in order to achieve optimal control performance for a given flight mode.
The actuator subsystem receives these control commands, processes them, and deflects the control surfaces, thereby inducing changes in the state of the flying equipment through aerodynamic forces and moments. Angular rate and angular position sensors are employed to measure the relevant control variables and provide feedback information to the onboard computer for control law synthesis. Consequently, angular rate sensors form an integral part of the feedback loop of the flight control system, and their placement within the control architecture highlights the necessity of enhancing control accuracy and reliability.
In practical implementations, angular rate sensors installed on flying equipment are typically aligned with the coordinate axes of the OX₁Y₁Z₁ reference frame using a 3–3–4 configuration to ensure measurement redundancy. However, such an arrangement allows the sensors to deliver angular rate information to the control system but does not provide insight into the operational condition or performance quality of individual sensors. Motivated by the results reported in [3], an alternative layout of angular rate sensors is adopted in this study. Specifically, nine angular rate sensors are distributed along the three axes of the OX₁Y₁Z₁ coordinate system, with three sensors assigned to each axis to measure the roll rate ωₓ, yaw rate ωᵧ, and pitch rate ωz, respectively. The remaining sensors are utilized to establish inter-sensor relationships. These sensors are arranged such that their sensitive axes coincide with the space diagonals of a cube formed by the three coordinate axes, with one vertex located at the origin O of the OX₁Y₁Z₁ frame and another vertex lying on the OO′ axis, corresponding to the sensitive axis of sensor S₀, as depicted in Fig. 2.
/Pham.files/image002.png)
Figure 2. Arrangement of the improved angular rate sensors along the coordinate axes
For the purpose of fault diagnosis, sensor subsystems with the structural configuration illustrated in Fig. 2 require explicit consideration of sensor measurement errors. The mathematical representation of an individual sensor can be expressed as follows:
|
|
(1) |
Where:
- Output voltage of the sensor;
- The amplification coefficient of the sensor;
Under nominal operating conditions, the sensor output voltage is proportional to the angular velocity measured along the corresponding axis. However, when sensor faults are present, this proportional relationship no longer holds, and the corresponding mathematical model becomes invalid. Sensor malfunctions primarily originate from defects or failures of internal system components. Based on observed sensor behavior during operation, these faults can be classified into several categories, including bias drift with positive or negative offset, variations in the sensor gain manifested as increased or decreased amplification, sensor short-circuit faults, and open-circuit failures in sensor wiring. Each of these fault types can be represented using an appropriate mathematical model, as described below:
|
|
|
(2) |
|
|
|
(3) |
|
|
|
(4) |
|
|
|
(5) |
|
|
|
(6) |
|
|
|
(7) |
Furthermore, the deployment of three sensors along each axis is intended to enhance measurement redundancy and improve system safety in the presence of faults. For the sensor S₀ located along the diagonal OO′, the corresponding mathematical model can be expressed as follows:
|
|
|
(8) |
Where:
- The output voltage of the sensors at the axes of the co-ordinate axis system.
Based on the mathematical and analytical formulations presented in equations (1)–(8), several observations can be drawn. First, a malfunction may occur in any individual sensor. Second, at most one fault is assumed to affect each sensor at a given time. Third, faults occurring in different sensors are considered to be mutually independent. Moreover, the characteristics of the sensor output signals are directly associated with the fault modes discussed above. In particular, the output behavior of sensor S₀ is related to the angular rate measurements obtained from the sensors aligned with the axes of the body-fixed coordinate system. Consequently, the analysis of sensor output signal characteristics provides a reliable basis for detecting and diagnosing sensor faults.
Development of a fault diagnosis algorithm
The fault detection process for the diagnostic object is conducted according to the principle illustrated in the following diagram:
/Pham.files/image014.png)
Figure 3. Principle of fault diagnosis
When the input signal
is applied simultaneously to the diagnostic object and its corresponding mathematical model, two output signals,
and
, are obtained. These signals are then fed into a subtractor to produce the residual
. In theory, the residual satisfies
; however, in practical situations, this condition is not strictly met and
deviates from zero while remaining within a bounded range referred to as the tolerance. By comparing the value of
with the predefined tolerance threshold, the fault detection result can be determined.
Based on the principle described above, it is assumed that the gain coefficient
is identical for all sensors. Under this assumption, the mathematical models of the sensors aligned with the corresponding axes can be expressed as follows:
For the axis OX (Group X)
|
|
|
(9) |
For the axis OY (Group Y)
|
|
|
(10) |
For the axis OZ (Group Z)
|
|
|
(11) |
For the diagonal of the cube (OO’)
|
|
|
(12) |
Relationships:
|
|
|
(13) |
Where:
m=1÷27; i, j, k =1÷3;
- the output voltage value of block sensors;
k0 - the amplification coefficient of the sensors of the same type;
- the value of angular rate.
Consequently, starting from the general relational expression (13), a total of 27 specific relationships can be obtained corresponding to the indices
,
, and
. These relationships form the basis for developing an algorithm to diagnose the operational condition and potential faults of the angular rate sensor block. As indicated by expression (13), the relationship holds exactly under ideal conditions. However, in practical applications, even when all sensors operate under nominal conditions, expression (13) takes the following form:
|
|
|
(14) |
Where: δ (
>0) - the largest deviation under normal operating conditions.
When there is a failure error, the inequality (14) will not be true, that is
. Thus, the conditions to determine a failure in the block can be set as follows:
Consider
, with n =1÷27 is the ordinal number according to the combination options i, j, k.
If
, (n=1÷27) there is a failure in the sensors block.
If
, (with all n=1÷27) there is no failure in the sensors block.
On the basis of the foregoing analysis, an improved fault diagnosis algorithm for the angular rate sensor system is established as follows:
/Pham.files/image044.png)
Figure 4. Algorithm flowchart representing fault diagnostic algorithm improved angular rate sensors block
The aforementioned algorithm enables the detection and diagnosis of faults within the sensor block; however, it is not capable of identifying the specific faulty sensor, as the block comprises ten individual sensors. To accurately determine which sensor has failed, an additional diagnostic algorithm is developed to isolate faults at the level of individual sensors.
In the general case, sensor faults can be categorized into three distinct groups corresponding to the three coordinate axes. The algorithm constructed in the previous section does not satisfy the requirements for sensor-level fault detection. Consequently, a more general diagnostic algorithm is required, capable of detecting and isolating faults for sensors located along each axis.
The nominal virtual output values of the diagonal sensor
are given as follows:
|
|
|
(15) |
Where:
m- get values from 1 to 27;
i, j, k- get values from 1 to 3;
By comparing the actual output value with the corresponding nominal virtual output of sensor
, a fault detection algorithm for the sensor system can be developed.
|
|
(16) |
From equation (16), it can be observed that when a single sensor fault occurs, there are nine instances for which
, whereas in the presence of two faults affecting two sensors, the number of instances with
increases to eighteen. To facilitate fault diagnosis in the general case, a table consisting of 27 values of
is constructed, corresponding to the index combinations of
,
, and
, each taking values from 1 to 3, respectively:
Table 2.
Table of symbols of fault cases
|
Zm |
UX |
UY |
UZ |
|
1 |
1 |
1 |
1 |
|
2 |
1 |
1 |
2 |
|
3 |
1 |
1 |
3 |
|
4 |
1 |
2 |
1 |
|
5 |
1 |
2 |
2 |
|
6 |
1 |
2 |
3 |
|
7 |
1 |
3 |
1 |
|
8 |
1 |
3 |
2 |
|
9 |
1 |
3 |
3 |
|
10 |
2 |
1 |
1 |
|
11 |
2 |
1 |
2 |
|
12 |
2 |
1 |
3 |
|
13 |
2 |
2 |
1 |
|
14 |
2 |
2 |
2 |
|
15 |
2 |
2 |
3 |
|
16 |
2 |
3 |
1 |
|
17 |
2 |
3 |
2 |
|
18 |
2 |
3 |
3 |
|
19 |
3 |
1 |
1 |
|
20 |
3 |
1 |
2 |
|
21 |
3 |
1 |
3 |
|
22 |
3 |
2 |
1 |
|
23 |
3 |
2 |
2 |
|
24 |
3 |
2 |
3 |
|
25 |
3 |
3 |
1 |
|
26 |
3 |
3 |
2 |
|
27 |
3 |
3 |
3 |
Based on expression (16), a flowchart of the fault diagnosis algorithm for the general case is constructed as follows:
/Pham.files/image051.png)
Figure 5. Flowchart of the improved fault diagnosis algorithm for the angular rate sensor block under three fault groups
Therefore, using the general algorithm flowchart presented in Fig. 5, faults in the angular rate sensors can be diagnosed when they occur in one, two, or all three sensor groups.
Simulation and Discussion
To evaluate the proposed fault diagnosis algorithm under the general case, MATLAB/Simulink was employed as the simulation platform.
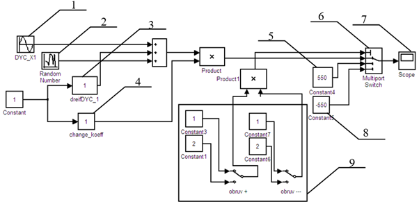
Since the transfer characteristics of the angular rate sensors share the same structure, it is sufficient to simulate only a single sensor. The simulation diagram of an angular rate sensor is illustrated in the figure 6.
/Pham.files/image052.png)
Figure. 6. Simulation diagram of an angular rate sensor
Where:
1- Sinusoidal signal generation block;
2- White noise generation block;
3- Zero-bias drift fault simulation block;
4- Gain variation fault simulation block;
5- Positive wire disconnection fault simulation block;
6- Switching block;
7- Display block;
8- Negative wire disconnection fault simulation block;
9- Switching signal generation block.
In the subsequent step, a schematic representation of the fault diagnosis algorithm for the scenario involving three fault groups is illustrated in Fig. 7. In this model, the sensor block is implemented according to equations (2)–(8), while the computation block is constructed based on equation (16). The diagnostic decision block is realized using the Stateflow tool, which performs 54 logical comparisons to determine fault conditions. The diagnosis results are provided at the output in the form of a binary signal, where a value of 1 indicates a faulty sensor and a value of 0 denotes a good sensor.
/Pham.files/image053.jpg)
Figure 7. Simulation diagram of the fault diagnosis algorithm for the improved sensor block
The correctness of the algorithm presented in Fig. 5 is verified by modifying the sensor parameters to introduce fault conditions and then executing the MATLAB simulation to examine the resulting output signals. By assuming faults in sensors X2, Y3, and Z2 and running the simulation, the corresponding diagnostic results are obtained, as illustrated in Fig. 7.
/Pham.files/image054.jpg)
Figure 8. Simulation results in case of fault sensors X1, Y3, Z2
After that, we assume that the sensors X2, Y2, Y3, and Z2 fail and we will have the results in Figure 9.
/Pham.files/image055.jpg)
Figure 9. Simulation results in case of fault sensors X2, Y2,Y3, Z2
Conclusion
In this study, the problem of information expansion within sensor blocks has been addressed. Simulation results demonstrate that the algorithm shown in Fig. 5 operates correctly. Based on the diagnostic outcomes, the informational content of the angular rate sensors can be extended such that the output signal provides not only angular velocity measurements but also fault indication signals for individual sensors, thereby enabling timely warnings to the operator.
By extending sensor information at the sensor unit level, the proposed approach enhances the effectiveness of the flight control system and improves the operational safety of flying equipment through the availability of multiple information sources. The proposed method can be applied to similar sensors used in flight systems.
Nevertheless, the current approach is limited to fault detection. Future work will focus on extending the algorithm to identify specific fault patterns and to develop appropriate strategies for fault mitigation and recovery.
References:
- Groves, P. D. (2008). Principles of GNSS, Inertial, and Multisensor Integrated Navigation Systems. Artech House, Inc.
- Wan, F. (2016). Multi-sensor devices for UAV in both simulation platform and realistic tests. In 2016 12th World Congress on Intelligent Control and Automation (WCICA) (pp. 2004–2009). IEEE. https://doi.org/10.1109/WCICA.2016.7578405
- Do, Q. T., Firsov, S. N., & Pishchukhina, O. A. (2012). Construction of a fault-tolerant block of angular velocity sensors for multi-purpose aircraft control systems [Построение отказоустойчивого блока датчиков угловой скорости систем управления многоцелевого самолета]. Science and Technology of the Air Force of Ukraine, 2(11), 84–88.
- Patton, R. J. (1997). Fault-Tolerant Control Systems: The 1997 Situation. In Proceedings of IFAC Symposium on Fault Detection, Supervision and Safety for Technical Processes (pp. 1033–1054). International Federation of Automatic Control.
- Isermann, R. (2005). Model-based fault-detection and diagnosis – Status and applications. Annual Reviews in Control, 29(1), 71–85. https://doi.org/10.1016/j.arcontrol.2004.12.002
- Hajiyev, C., & Soken, H. E. (2013). Robust adaptive Kalman filter for estimation of UAV dynamics in the presence of sensor/actuator faults. Aerospace Science and Technology, 28(1), 376–383. https://doi.org/10.1016/j.ast.2012.11.013
- Lu, P., Van Eykeren, L., Van Kampen, E. J., De Visser, C. C., & Chu, Q. P. (2015). Adaptive Three-Step Kalman Filter for Air Data Sensor Fault Detection and Diagnosis. Journal of Guidance, Control, and Dynamics, 38(11), 2192–2204. https://doi.org/10.2514/1.G001313
/Pham.files/image003.png)
/Pham.files/image006.png)
/Pham.files/image007.png)
/Pham.files/image008.png)
/Pham.files/image009.png)
/Pham.files/image010.png)
/Pham.files/image011.png)
/Pham.files/image012.png)
;
; /Pham.files/image024.png)
;
; /Pham.files/image027.png)
;
; /Pham.files/image030.png)
/Pham.files/image031.png)
/Pham.files/image032.png)
/Pham.files/image038.png)
/Pham.files/image046.png)
/Pham.files/image047.png)