Candidate of Technical Sciences, Assoc. Prof., Altay State Technical University N.A. I.I. Polzunov, Russia, Barnaul
APPLICATION OF COMBINATORIAL OPTIMIZATION IN AUTOMATION AND CONTROL SYSTEMS FOR TECHNOLOGICAL PROCESSES AND PRODUCTIONS
ABSTRACT
The article is devoted to the use of combinatorial optimization methods in industrial automation systems and technological process management. Combinatorial optimization plays a key role in decision-making support and helps significantly improve production efficiency by enhancing equipment control quality, reducing production cycle duration, lowering energy consumption, and increasing system reliability. The paper provides an overview of major approaches and techniques used in combinatorial optimization as well as considers a specific example of applying this approach for selecting operating modes of pumping stations. It demonstrates that using combinatorial optimization methods can achieve significant productivity gains and cost-effectiveness improvements for enterprises, especially under conditions of complex multi-criteria requirements and high external dynamics.
АННОТАЦИЯ
Статья посвящена использованию методов комбинаторной оптимизации в промышленных системах автоматизации и управления технологическими процессами и производством. Комбинаторная оптимизация играет ключевую роль в поддержке принятия решений и помогает существенно повысить эффективность производственных процессов, включая улучшение качества управления оборудованием, сокращение длительности производственного цикла, снижение энергозатрат и повышение надежности системы управления. Приводится обзор основных подходов и методик, использующихся в области комбинаторной оптимизации, а также рассматривается конкретный пример применения данного подхода для выбора режима работы насосной станции. Показано, что использование методов комбинаторной оптимизации позволяет добиться существенного прироста производительности и экономичности предприятий, особенно в условиях сложной многокритериальности и высокой динамики внешних условий.
Keywords: Combinatorial optimization, industrial automation, process control systems, integer programming, constraint programming, optimization models, heuristics, SCADA/DCSS, enterprise productivity, energy savings.
Ключевые слова: Комбинаторная оптимизация, автоматизация производств, управление технологическими процессами, целочисленное программирование, программирование с ограничениями, оптимизационные модели, эвристика, АСУТП, производительность предприятия, энергосбережение.
Introduction
Combinatorial optimization lies at the heart of many decision support tools that have found their application across a wide range of industrial sectors today. Essentially, combinatorial optimization involves making the best possible decisions from a finite set of options while taking into account existing constraints [1]. These problems arise in various fields—from employee scheduling to truck routing, supply chain design, and beyond. Their complexity stems from the combinatorial nature: as the number of alternatives increases, the number of potential solutions grows exponentially. Finding an optimal solution often requires sophisticated algorithms such as mixed integer linear programming, constraint programming, or heuristic and metaheuristic methods.
The implementation of combinatorial optimization techniques within technological process control loops and enterprise management allows for qualitative transformation of production processes by transitioning from reactive to predictive management. Some performance indicators of combinatorial optimization methods are presented in Table 1.
Table 1.
Performance Indicators of Implementing Combinatorial Optimization Methods in Industrial Management Systems (compiled by the author)
|
Technical Indicator |
Quantitative Effect Assessment |
Justification for Using Combinatorial Methods |
|
Overall Equipment Efficiency Factor |
Increase by 14–39% |
Genetic and ant colony algorithms effectively solve calendar planning tasks, minimizing machine downtime compared to manual or simple dispatching. |
|
Total Production Cycle Duration |
Reduction by 15–40% |
Accurate material flow routing and optimization of assembly lines allow tighter operation schedules unachievable with basic heuristics. |
|
Energy Efficiency of Technology Process |
Decrease in specific energy consumption by 17–20% |
Optimized sequence of launching power-intensive equipment reduces peak loads on electrical networks and minimizes idle running time. |
|
On-time Order Completion Rate |
Late deliveries reduced by 90% |
Combinatorial search provides global optimum schedule considering strict deadlines and shipping requirements. |
|
Fault Tolerance and System Adaptability |
Replanning time reduced from hours to seconds during emergencies |
Unlike static plans, meta-heuristic algorithms enable real-time re-scheduling upon node failure or priority changes. |
With the development of intelligent technologies, combinatorial optimization methods have achieved significant theoretical and practical progress. They now incorporate randomness, learning mechanisms, and parallel computing capabilities, providing better balance between efficiency and solution quality in large-scale complex problems [2]. However, despite advanced AI technologies opening up broad opportunities for combinatorial optimization, they also bring new challenges. On one hand, powerful computational resources and algorithmic advantages make it possible to address larger and more complicated problems. On the other hand, issues like adapting to dynamic environments, performing multi-objective optimization simultaneously, and making real-time decisions have emerged.
Thus, further detailed study of this problem area represents an urgent scientific-practical task, which motivated choosing the topic of this article.
Materials and methods
Researchers such as Kuznetsova A.S., Safonov K.V., Konnikov P.V., Kudinov V.A., Lukas Königer, and Christoph Malkmus focus on developing different models for solving specific combinatorial optimization problems like vehicle routing, production scheduling, container packing, improving integer programming, and constraint programming effectiveness.
Publications by Zorkin L.V., Samofalova N.V., Asanova N.V., Tselykh A.N., Vasilyev V.S., Tselykh L.A., Barkovskiy S.A. describe advanced deep learning methods used for optimizing manufacturing processes, demonstrating superior results compared to classical approaches.
A substantial body of work exists in this field, indicating active interest among researchers. However, several problematic aspects still require deeper investigation. For instance, there remains a limitation regarding computationally stable methods capable of solving high-dimensional combinatorial problems under real-time conditions typical for modern distributed Automated System for Technological Processes Management (ASUTP) [3]. The exponential growth of state space when increasing the number of controlled objects leads to trade-offs between solution optimality and acceptable computation times. Additionally, integrating combinatorial models with continuous dynamic descriptions of technological processes adds another layer of complexity.
Results and discussions
Therefore, the aim of this paper is to explore the features of using combinatorial optimization in automation and control systems for technological processes and industries.
Combinatorial problems play a crucial role in applied mathematics and computer science, representing problems with a finite but usually very large set of feasible solutions [4]. Many of these problems fall into the category of NP-hard, meaning that according to current knowledge, finding their optimal solution would take exponential time. Depending on characteristics, solutions typically belong to three main categories: continuous-type optimization problems, discrete-type optimization problems, and mixed-integer type optimization problems. For example, convex form optimization belongs to continuous-type problems, whereas shortest path determination in graphs falls into discrete-type problems. Mathematical representation of combinatorial optimization problems takes the following form:
/Tyryshkin.files/image001.png)
/Tyryshkin.files/image002.png)
/Tyryshkin.files/image003.png)
where
represents the objective function,
– specifies the constraint conditions, and D is a finite discrete decision space.
Consider a typical example — the traveling salesman problem (TSP). The goal of this problem is to find a tour visiting each city exactly once and returning to the initial point, minimizing the overall length of the route. In essence, this problem amounts to finding the shortest Hamiltonian cycle in a complete weighted graph. All vertices forming the cycle constitute D, while the sum of edge weights along the path forms
[5].
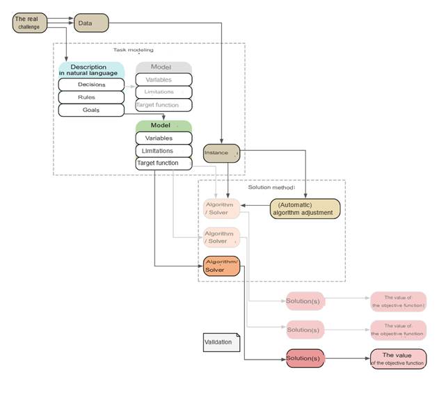
Figure 1 shows the stages required to solve a combinatorial optimization problem.
The first stage deals with describing the decision-making process or real-life issue in natural language (NL). One must specify its particularities, applicable rules, and goals to achieve. Once the decision-making process has been defined, a formal representation is developed so that specialized software or an adjustable algorithm could handle it. Such NL description might correspond to several representations known as models or problem formulations [6]. Models are described in terms of:
(i) Variables (decision variables) that represent possible solutions;
(ii) Constraints that define admissible limits on factor values and reflect underlying structures of the problem or business rules;
(iii) At least one objective (fitness) function assessing the quality of the resulting solution.
/Tyryshkin.files/image006.jpg)
Figure. 1 Algorithm for Solving Combinatorial Optimization Problems (compiled by the author)
Let's consider a practical example of applying combinatorial optimization in selecting operating modes for a pumping station.
In automated control systems for pumping stations, it's essential to choose discrete combinations of pump units' activation states depending on varying water flow rates and pipeline pressure. Each pump corresponds to a binary control variable
where
- means the pump is turned on, and
- indicates it is off. Allowable combinations are limited by technical restrictions:
/Tyryshkin.files/image010.png)
The objective function for minimization can be specified as follows:
/Tyryshkin.files/image011.png)
where
— pump energy consumption 𝑖,
— number of switchings, 𝛼, 𝛽 — weight coefficients for balancing energy consumption and the number of switchings.
Possible operational modes of the pumping station include:
- Minimum mode with the smallest number of pumps activated at low flow rates;
- Combined mode with two or three working pumps under medium load levels;
- Maximum mode with all pumps engaged during peak loads.
To solve this problem, the following methods can be employed:
- Enumeration and Branch-and-Bound Methods — suitable for small and medium-sized systems where the number of combinations is relatively small.
- Heuristic Methods (such as genetic algorithms, simulated annealing) — useful for obtaining near-optimal solutions when dealing with a large number of pumps and constraints.
- Dynamic Programming Methods — applicable if sequential dependencies exist between pumps and time intervals.
Using these methods ensures identification of valid pump activation combinations, minimization of energy consumption and switching frequency, while complying with all technological limitations. The optimization results can be integrated into the SCADA system to generate control actions either in real-time or quasi-real-time.
Conclusion
Summarizing the conducted research, we can draw the following conclusions. In the era of intelligent technologies, combinatorial optimization becomes a key tool in numerous important areas of automation and production management. This instrument relies on stochastic mechanisms, learning procedures, and parallel data processing, enabling achievement of a balanced ratio between computational efficiency and solution quality in large-scale structurally complex problems. The article briefly outlines the fundamental concepts of combinatorial optimization, presents an algorithm for its solution, and provides an example of utilizing combinatorial optimization for determining operational modes of a pumping station.
Recommendations
We recommend focusing future studies on:
1. Developing hybrid methods combining exact and approximate algorithms.
2. Integrating machine learning-based prediction models with combinatorial optimization frameworks.
3. Enhancing the scalability and robustness of combinatorial optimization techniques for highly dynamic industrial settings.
References:
-
- Demchenko O.N., Korobova A.B. Formation of the criterion of optimality for creating an automated system with elements of combinatorial design. *Science Time*, no. 10 (10), pp. 90–97, 2014.
- Linan Cao, Simon J. Trefzer. Multi-objective digital circuit block optimisation based on cell mapping in an industrial electronic design automation flow. *IET Computers & Digital Techniques*, vol. 17, iss. 3–4, pp. 76–83, 2023.
- Tyryshkin, S.Yu. Neural Network Optimization in Automated Control Systems for High-Dimensional Technological Processes. Proceedings of Tomsk State University of Control Systems and Radioelectronics, vol. 28, no. 2, 2025, pp. 153–159. doi: 10.21293/1818-0442-2025-28-2-153-159.
- Shabel’nikov A.N. Metaheuristic Algorithms in Automated Control Systems for Sorting Station Technological Processes. *Izvestiya SFedU. Engineering Sciences*, no. 8 (181), pp. 10–18, 2016.
- Xu Guo, Xiaoyu Song, Jian-tao Zhou. A Synergic Quantum Particle Swarm Optimisation for Constrained Combinatorial Test Generation. *IET Software*, vol. 16, iss. 3, pp. 30–38, 2022.
- Andrés Cacereño, David Greiner, Andrés Zuñiga, Blas J. Galván. Design and Maintenance Optimisation of Substation Automation Systems: A Multiobjectivisation Approach Exploration. *Journal of Engineering*, vol. 4, iss. 19, pp. 81–87, 2024.