независимый исследователь, РФ, г. Москва
МЕТОДЫ ГЕНЕРАЦИИ ПЕРСОНАЛИЗИРОВАННОГО МАРКЕТИНГОВОГО КОНТЕНТА С ИСПОЛЬЗОВАНИЕМ БОЛЬШИХ ЯЗЫКОВЫХ МОДЕЛЕЙ (LLM)
АННОТАЦИЯ
В статье рассматривается трансформация маркетинга под влиянием больших языковых моделей, позволяющих реализовать гиперперсонализацию «сегмента одного» при регуляторных и ресурсных ограничениях.
Цель исследования — разработка сквозного фреймворка, связывающего KPI со стоимостью владения и рисками внедрения RAG-, Fine-Tuning- и гибридных RAFT-архитектур. Научная новизна данной статьи состоит во введении иерархии зрелости L1–L4 и «треугольника компромиссов» качество — скорость — стоимость, применяемых к кейсам и показывающих, что конкурентное преимущество достигается посредством агентных архитектур и зрелых LLMOps-практик. Статья будет полезна маркетинговым руководителям, цифровым продуктовым командам, data-лидерам и исследователям прикладного искусственного интеллекта.
ABSTRACT
The article examines the transformation of marketing under the influence of large language models, which enable hyper-personalization of the “segment of one” despite cost, latency, and regulatory constraints. The study’s objective is to build an end-to-end framework linking marketing KPIs to total cost of ownership and risk across RAG, fine-tuning, and hybrid RAFT architectures, and to introduce an L1–L4 maturity hierarchy and a quality–speed–cost trade-off triangle. The article will be helpful for marketing executives, product teams, data leaders, and applied AI researchers.
Ключевые слова: большие языковые модели, персонализированный маркетинг, гиперперсонализация, Retrieval-Augmented Generation, fine-tuning, гибридные архитектуры
Keywords: large language models, personalized marketing, hyper-personalization, Retrieval-Augmented Generation, fine-tuning, hybrid architectures
Введение
Современный маркетинг переходит от массовой сегментации к алгоритмической гиперперсонализации, в рамках которой единицей анализа становится отдельный индивид в конкретный момент времени, а исторически доминировавшие демографические и поведенческие подходы признаются реактивными и недостаточно чувствительными к когнитивным и контекстуальным особенностям потребителя [12]. Внедрение генеративного искусственного интеллекта даёт возможность реализовать концепцию «сегмента одного», при этом маркетинговые и торговые функции могут аккумулировать вплоть до 75 % создаваемой GenAI экономической стоимости [4; 5] посредством создания уникального контента ex nihilo, адаптированного к истории купли, эмоциональному состоянию и лингвистическим предпочтениям пользователя. В этой области обширные языковые модели являют собой технологический базис маркетинговой инфраструктуры, превращаясь из средства автоматизации деятельности в стратегически важный ресурс масштабируемого творческого производства, что подтверждается потенциалом создания миллионов креативов в предельно короткие сроки [7]. Ключевые направления применения LLM включают в себя:
- использование интеллектуального поиска плюс RAG для достижения фактологической точности вместе с персонализированными рекомендациями, опирающимися на корпоративные данные,
- генерацию и адаптацию креативов с увеличением CTR плюс CVR посредством точной подстройки семантики сообщения под профиль пользователя, а также развертывание самодействующих агентных систем, которые способны автономно проектировать кампании, оптимизировать контент и анализировать результаты [15].
Данная статья нацелена на всестороннее исследование архитектурных методов интеграции LLM в таргетированный маркетинг и определение наилучших тактик для гармонизации преимуществ и недостатков. Вдобавок, целью является оценивание этико-юридических рисков, а также разработка вместе с апробацией структуры для просчета генерирования персонализированного контента с использованием крупных языковых моделей.
Материалы и методы
Теоретический базис исследования опирается на три блока, в которые скомпонованы мета-анализ публикаций и индустриальных отчетов 2023, 2025 гг.
Для достижения оптимальной производительности необходимы:
- интеграция рекомендательных систем наряду с LLM,
- моделирование предпочтений в латентном пространстве вместе со сквозной оркестрацией данных и моделей [2, 5, 15] для Personalized Generation,
- отдельной субдисциплины, которую выделяют архитектурные обзоры по маркетинговым фреймворкам генеративного ИИ и персонализированной рекламе.
Улучшение Recall@K и ориентированных на конкретную предметную область эмбеддингов обеспечивается посредством калибровки эмбеддинг-моделей и приведения векторных отображений в соответствие с профильным корпусом, что зачастую оказывается эффективнее тривиального расширения размерности модели [3; 13]. В сфере e-commerce фиксируется нелинейная зависимость между уровнем креативности генерации и конверсией, а избыточная вариативность способна привести к размыванию маркетингового посыла [15]. Этико-правовые работы и кейсы применения синтетических данных подчеркивают риски утечки PII и центральную роль приватности [9; 12], а также необходимость маркировки синтетического контента, прозрачности алгоритмов и внедрения процедур управления рисками [5; 9]. При этом существующие исследования преимущественно охватывают отдельные измерения эффективности (качество генерации, конверсию, инфраструктурные издержки) [5, 3; 6; 10; 11; 15] и не формируют интегрального фреймворка, увязывающего маркетинговые KPI, TCO и риски governance, приватности и комплаенса, что и компенсируется предлагаемым в работе подходом.
Анализ архитектурных решений фокусируется на трех доминирующих парадигмах генерации маркетингового контента. Retrieval-Augmented Generation использует динамическое извлечение знаний из внешней векторной базы и их подачу в контекст LLM, обеспечивая актуальность информации без переобучения модели, но повышая задержку за счет ретривала. Fine-Tuning и параметро-эффективные подходы (PEFT, включая LoRA и QLoRA) позволяют дообучать модель на бренд-специфичном корпусе, интегрируя продуктовые знания и фирменный стиль в веса нейросети, что обеспечивает устойчивость тона и низкую latency, но усложняет обновление знаний и сопряжено с риском катастрофической забывчивости. Retrieval Augmented Fine-Tuning и гибридные архитектуры дообучают модель на умении работать с контекстом, извлеченным через RAG, игнорировать нерелевантные документы и синтезировать ответы при наличии противоречий, что особенно значимо для доменов с высокой терминологической сложностью (финансы, медицина, B2B-маркетинг) и позволяет достигать предельных уровней точности.
Результаты
Классификация технологий LLM-персонализации
На основе анализа технологических стеков и сценариев использования автором данной статьи разработана классификация уровней зрелости систем персонализации, отражающая эволюцию от простых промптов к автономным агентам, что показано в таблице 1.
Таблица 1.
Иерархия технологических уровней персонализированных систем генерации контента на базе больших языковых моделей
|
Уровень (Level) |
Технология |
Описание и Механика |
Сценарии использования (Use Cases) |
Ограничения |
|
L1: Prompt Engineering |
Zero-shot / Few-shot |
Контекст пользователя (имя, последний заказ) вставляется в шаблон промпта. Модель не обучается. |
Email-рассылки, базовые SMS-уведомления. |
Ограниченная длина контекста, риск галлюцинаций, низкая глубина персонализации. |
|
L2: RAG Systems |
Vector Search + LLM |
Динамическое извлечение истории взаимодействий и базы знаний через векторный поиск (FAISS, Pinecone) для обогащения контекста. |
Умные чат-боты, рекомендации товаров на сайте, персонализированные лендинги. |
Задержка (Latency) из-за поиска, зависимость от качества индексации данных. |
|
L3: Domain Fine-Tuning |
LoRA / QLoRA |
Дообучение весов модели на корпусе текстов бренда (Brand Voice) и исторических успешных коммуникациях. |
Генерация рекламных текстов (Copywriting), создание креативов, стилизация контента. |
Высокая стоимость переобучения при обновлении данных, статичность знаний. |
|
L4: Agentic Orchestration |
ReAct / Planner-Executor |
Автономные агенты с памятью и доступом к инструментам (CRM, Analytics, CMS). Способны к планированию и самокоррекции. |
Управление жизненным циклом клиента, автоматический запуск и оптимизация кампаний, A/B тесты. |
Сложность архитектуры, риски безопасности (неконтролируемые действия), высокая стоимость токенов. |
Эффективность подходов (сводные KPI)
Сравнительный анализ подходов RAG и Fine-Tuning выявляет фундаментальные различия в структуре затрат и операционных характеристиках. Выбор не является бинарным, однако каждый метод имеет четко очерченные зоны эффективности.
Экономический анализ (Cost Analysis)
Структура затрат кардинально различается. Fine-Tuning отличается значительными капитальными затратами (CapEx) на этапе обучения, однако вследствие уменьшения длины промпта (отсутствия потребности передавать обширный контекст документов) потенциально более скромными операционными расходами (OpEx) на этапе инференса. В противоположность этому, RAG требует незначительных первоначальных капиталовложений. Впрочем, масштабирование цены происходит линейно с увеличением числа запросов вследствие значительного объема входных токенов.
Fine-Tuning предполагает полное дообучение модели уровня 7B параметров может стоить от $12000, тогда как использование методов PEFT (LoRA) снижает этот порог до $500–$3000. Для инференса могут использоваться менее мощные GPU [3].
RAG предполагает, что стоимость инференса может быть в 2–4 раза выше по сравнению с FT-моделью из-за «раздувания» контекста (Context Bloat). Бенчмарки показывают, что стоимость 1000 запросов для базовой модели с RAG может составлять $41 против $20 для дообученной модели [6].
Задержка (Latency) и Производительность
Для интерактивных маркетинговых приложений задержка выступает существенным фактором, скажем, голосовые боты либо персонализация сайта в реальном времени. Векторизация запроса и выполнение поиска в базе данных, безусловно, привносят добавочную задержку в RAG.
RAG увеличивает время отклика. Это случается в сопоставлении с чистым выводом. Для интенсивно нагруженных систем реального времени такой аспект может являться неприемлемым [11].
Fine-Tuning обеспечивает минимальную задержку, поскольку знания интегрированы в веса модели. Это предпочтительный выбор для сценариев с жесткими SLA по времени отклика [10]. В таблице 2 показана сравнительная матрица архитектурных решений.
Таблица 2.
Сравнительная матрица архитектурных решений
|
Характеристика |
RAG (Retrieval-Augmented Generation) |
Fine-Tuning (LoRA/Full) |
Hybrid (RAFT) |
|
Точность знаний (Knowledge Accuracy) |
Высокая (особенно для динамических данных) |
Средняя (статические знания на момент обучения) |
Максимальная (сочетает оба подхода) |
|
Устойчивость к галлюцинациям |
Высокая (при наличии Grounding mechanism) |
Низкая/Средняя (склонность к конфабуляциям) |
Высокая (модель обучена фильтровать шум) |
|
Начальная стоимость (Setup Cost) |
Низкая (индексация данных) |
Высокая (GPU часы, подготовка датасета) |
Очень высокая (требует и RAG, и FT) |
|
Стоимость инференса (Inference Cost) |
Высокая (длинный контекст) |
Низкая (короткие промпты) |
Средняя |
|
Задержка (Latency) |
Высокая (Retrieval + Generation) |
Низкая (Generation only) |
Высокая |
|
Адаптивность (Data Freshness) |
Мгновенная (обновление базы векторов) |
Медленная (требует переобучения) |
Средняя |
Абляции и чувствительность
Количественная оценка компромисса между творческим разнообразием генерации и маркетинговой эффективностью. Анализ [15], проведенный на базе e-commerce данных, показал, что параметр температуры λ
, отвечающий за случайность выбора токенов, имеет нелинейное влияние на бизнес-метрики.
Увеличение λ с 0,2 до 0,8 приводит к линейному росту метрики разнообразия (Diversity Score) с 0,42 до 0,68, что позитивно для генерации развлекательного контента. Однако, это сопровождается падением конверсионных метрик: Click-Through Rate (CTR) снижается с 11,3 % до 9,1 %, а Conversion Rate (CVR) падает с 4,7 % до 3,9 %.
Вышесказанное свидетельствует о том, что чрезмерная «креативность» размывает Call-to-Action (CTA) и снижает убедительность маркетингового сообщения. Для задач, ориентированных на продажи, предпочтительны более детерминированные настройки (низкая температура) или использование методов RAG, которые «заземляют» модель на проверенные маркетинговые скрипты.
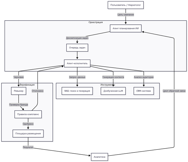
Абляционные исследования демонстрируют, что эффективность RAG прямо пропорциональна качеству работы эмбеддинг-модели [13]. Дообучение эмбеддинг-модели (embedding finetuning) на специфических данных домена (например, финансовых отчетах FinanceBench) позволяет значительно повысить метрику Recall@10, что, в свою очередь, транслируется в рост точности конечной генерации. Это подтверждает тезис о том, что «мусор на входе — мусор на выходе» остается актуальным и для LLM. Учитывая вышесказанное, Архитектура гибридной агентной системы показана на рисунке 1.
/Timoshenko.files/image002.png)
Рисунок 1. Архитектура гибридной агентной системы
Кейсы внедрения (Retail, Telecom, FMCG)
Показательные кейсы применения генеративного ИИ в отраслевой практике демонстрируют масштабируемость гиперперсонализации, рост операционной эффективности и сокращение Time-to-Market. В ритейле проект Joyride компании Carvana реализовал один из крупнейших примеров персонализации видеоконтента, создав 1,3 млн уникальных роликов на основе комбинации компьютерного зрения, генерации текста и синтеза речи, что обеспечило формирование «живых NFT» для каждого покупателя, значительный виральный охват и усиление эмоциональной связи с брендом [7]; британский ритейлер The Very Group, внедрив GenAI на базе AWS для автоматизации описаний товаров, сократил трудозатраты копирайтеров с 30 до 3 минут на единицу контента (десятикратный рост производительности) при одновременной стандартизации и повышении качества Tone of Voice [14].
В телеком-сегменте Telefónica использовала генеративные модели для синтеза статистически репрезентативных, но не содержащих PII данных, что позволило обучать модели прогнозирования оттока в условиях жестких требований GDPR, снижать churn и сохранять миллионы евро выручки [9], тогда как DoorDash, применив RAG-архитектуру в контакт-центре с голосовым ИИ, добилась сокращения переводов звонков на 49 %, увеличения FCR на 12 % и ежегодной экономии порядка 3 млн долларов операционных расходов [1].
В секторе товаров повседневного спроса кампания Coca-Cola «Create Real Magic» с использованием мультимодальных моделей DALL-E/GPT-4 и бренд-активов обеспечила масштабную генерацию пользовательского контента и его последующую интеграцию в платформу клиентских данных компании [2], а Nestlé, опираясь на «цифровых двойников» продуктов и генеративный ИИ для локализации креативов, сократила затраты на производство контента примерно на 70 % и существенно ускорила вывод маркетинговых кампаний на рынок [8].
Обсуждение
Результаты показывают, что универсальной архитектуры для генеративного маркетинга не существует, а выбор решения должен исходить из позиции задачи в «треугольнике» качество — стоимость — латентность: для сценариев с высокой ценой ошибки и быстро меняющимися данными оптимален RAG, тогда как Fine-Tuning и PEFT (LoRA, QLoRA) целесообразнее для креатива и брендинга, где важны консистентность Brand Voice и снижение издержек инференса. Следующий шаг — гибридные схемы (RAFT) и агентные архитектуры, в которых единая маркетинговая data-платформа с векторным хранилищем, продуктовой базой и контентом служит основанием для RAG-сервисов, доменных FT-моделей и набора специализированных агентов (планировщик кампаний, агенты-исполнители, критик). Эффективность таких систем требует постоянных A/B-тестов и экспериментов с параметрами генерации, а также зрелых процессов MLOps/LLMOps, включающих мониторинг Hallucination Rate, Latency, стоимости запросов и механизмы безопасного отката релизов. Архитектуру необходимо изначально проектировать с учетом требований EU AI Act и GDPR: маркировать ИИ-контент, уведомлять пользователей о взаимодействии с моделью, использовать синтетические данные и RAG для реализации «права на забвение», вводить многослойные барьеры защиты и строгие правила работы с PII. Организационно требуется кросс-функциональный центр компетенций по GenAI, переориентация креативных и медиа-команд на оркестрацию ИИ и единый фреймворк оценки ценности проектов, учитывающий как финансовые показатели, так и доверие и удовлетворенность. При этом сохраняются ограничения: галлюцинации, риск «каннибализации» метрик через кликбейт, ужесточающийся комплаенс и переход к post-cookie среде, в которой LLM становятся ключевым инструментом обогащения First-Party Data и мультимодальной гипер-персонализации (включая генерацию персонализированного видео и аудио в реальном времени), что при корректном управлении позволяет масштабировать «сегмент одного» как устойчивое конкурентное преимущество.
Заключение
Проведенное исследование показывает, что интеграция крупных языковых моделей в маркетинг означает переход к управлению «треугольником компромиссов» качество/масштаб — риски — затраты/скорость, а не просто внедрение новой технологии. Успешные компании сознательно балансируют глубину и масштаб персонализации, уровень автоматизации и управляемости, амбиции роста и возможности инфраструктуры. Переход от демографической сегментации к гиперперсонализации на основе GenAI демонстрирует, что невозможно оптимизировать один параметр в ущерб другим: кейсы из retail, telecom и FMCG показывают, что именно умелое оперирование описанным в статье треугольником позволяет одновременно сохранять контролируемость системы и улучшать пользовательский опыт, наращивая объем и разнообразие контента.
Сопоставительный анализ RAG, тонкой настройки и гибридных архитектур надлежит рассматривать сквозь призму указанного треугольника. Переход к агентным workflow также следует рассматривать соответствующим образом. Фактическое подключение к корпоративным данным повышает качество знаний и уменьшает риск галлюцинаций, однако увеличивает латентность и стоимость инференса. С помощью оптимизации скорости вместе с затратами, а также путем обеспечения устойчивого Brand Voice, точная настройка увеличивает риски устаревания знаний плюс делает более сложным выполнение требований GDPR. Гибридные, а также агентные решения предоставляют возможность динамического перераспределения акцентов в пределах треугольника под определенные сценарии посредством guardrails и многоуровневого мониторинга. Это позволяет увеличивать качество в тех областях, где важна точность плюс нормативные требования, и размах со скоростью в тех областях, где существенны time-to-market плюс производительность креатива. Компании, строящие GenAI-решения вокруг этого треугольника как управленческой модели, получают устойчивое конкурентное преимущество в условиях ужесточения регулирования (EU AI Act, GDPR), post-cookie реальности и перехода к мультимодальной персонализации, превращая алгоритмический маркетинг из экспериментального инструмента в стратегическое ядро бизнес-модели.
Список литературы:
- AWS. Building a Generative AI Contact Center Solution for DoorDash Using Amazon Bedrock, Amazon Connect, and Anthropic’s Claude [Электронный ресурс] // AWS. — 20.08.2025. [Электронный ресурс] — Режим доступа: https://aws.amazon.com/ru/solutions/case-studies/doordash-bedrock-case-study/ (дата обращения: 12.11.2025).
- Coca-Cola. Coca-Cola Invites Digital Artists to ‘Create Real Magic’ Using New AI Platform // The Coca-Cola Company. — 20.03.2023. [Электронный ресурс] — Режим доступа: https://www.coca-colacompany.com/media-center/coca-cola-invites-digital-artists-to-create-real-magic-using-new-ai-platform (дата обращения: 13.11.2025).
- Dev Learning Daily. What is the cost of fine-tuning LLMs? // Dev Learning Daily. — 02.07.2025. [Электронный ресурс] — Режим доступа: https://learningdaily.dev/what-is-the-cost-of-fine-tuning-llms-f5801c00b06d (дата обращения: 05.11.2025).
- Garg A., Kaushik R., Singh H., Srivastava J., Sinha A., Kumar A. Innovating Marketing Strategies with Generative AI: The MARK-GEN Framework and Its Implementation // Journal of Marketing & Social Research. — 2025. — Т. 2. — № 7. — С. 97–115. – DOI: https://doi.org/10.61336/jmsr/25-07-12.
- Harkness L., Robinson K., Stein E., Wu W. How generative AI can boost consumer marketing // McKinsey & Company. – 05.12.2023. [Электронный ресурс] — Режим доступа: https://www.mckinsey.com/capabilities/growth-marketing-and-sales/our-insights/how-generative-ai-can-boost-consumer-marketing (дата обращения: 02.11.2025).
- Jansen R. H. RAG vs Fine-Tuning: Which One Wins the Cost Game Long-Term? // DEV Community. — 24.07.2025. [Электронный ресурс] — Режим доступа: https://dev.to/remojansen/rag-vs-fine-tuning-which-one-wins-the-cost-game-long-term-12dg (дата обращения: 06.11.2025).
- Jenkin D. How Is AI Transforming Marketing Automation? // DesignRush. – 11.06.2025. [Электронный ресурс] — Режим доступа:https://www.designrush.com/agency/digital-marketing/trends/ai-powered-marketing-automation (дата обращения: 03.11.2025).
- Mills J. Into the Omniverse: How Global Brands Are Scaling Personalized Advertising With AI and 3D Content Generation // NVIDIA. — 23.07.2025. [Электронный ресурс] — Режим доступа: https://blogs.nvidia.com/blog/personalized-advertising-ai-3d-content-generation/ (дата обращения: 14.11.2025).
- Mostly AI. Telefónica’s analytics projects get the fuel they need with synthetic data [Электронный ресурс]. — Режим доступа: https://cdn.featuredcustomers.com/CustomerCaseStudy.document/mostly-ai_telefonica_638473.pdf (дата обращения: 11.11.2025).
- Naminas K. RAG vs Fine Tuning: Which Method to Choose // Label Your Data. — 20.09.2024. [Электронный ресурс] — Режим доступа: https://labelyourdata.com/articles/llm-fine-tuning/rag-vs-fine-tuning (дата обращения: 08.11.2025).
- Oche A. J., Folashade A. G., Ghosal T., Biswas A. A Systematic Review of Key Retrieval-Augmented Generation (RAG) Systems: Progress, Gaps, and Future Directions // arXiv. — 2025. DOI: https://doi.org/10.48550/arXiv.2507.18910.
- Riandhi A. N., Arviansyah M. R., Sondari M. C. AI and consumer behavior: Trends, technologies, and future directions from a scopus-based systematic review // Cogent Business & Management. — 2025. — Т. 12. — № 1. — DOI: https://doi.org/10.1080/23311975.2025.2544984.
- Szabó B. N., Gyöngyössy N. M., Dalos A. Applied Domain Adaptation of LLM-based Document Embeddings for Engineering Knowledge Retrieval // Proceedings of the Intelligent Robotics FAIR 2025. — 2025. — С. 29–37. – DOI: https://doi.org/10.1145/3759355.3759360.
- Teradata. Faster Copywriting With Generative AI [Электронный ресурс] // Teradata. – 07.01.2025. [Электронный ресурс] — Режим доступа: https://www.teradata.com/customers/the-very-group-gen-ai (дата обращения: 10.11.2025).
- Yang H., Lyu H., Zhang T., Wang D., Zhao Y. LLM-Driven E-Commerce Marketing Content Optimization: Balancing Creativity and Conversion // arXiv. – 2025. – DOI: https://doi.org/10.48550/arxiv.2505.23809.