д-р техн. наук, специалист в области теории принятия решений, прикладной статистики, надежности сложных систем, математического моделирования процессов внутренней баллистики, РФ, г. Москва
ИССЛЕДОВАНИЕ РАЗБРОСА УСИЛИЯ ПОСАДКИ ПУЛИ СПОРТИВНЫХ ПАТРОНОВ
АННОТАЦИЯ
В статье предложена инженерная модель и представлены исследования влияния различных факторов на усилие посадки пули. По результатам проведенных исследований установлено, что разброс толщины и разностенности, ухудшение биения, эллипсоидности, конусности дульца гильзы реально сдерживать только уменьшением рабочей амплитуды деформаций, минимальным обжатием плеча, минимальным вмешательством в процесс подготовки гильзы. На основании этого для стабилизации разброса усилия посадки пули предлагается минимизировать амплитуды расширения и сжатия дульца, плеча и тела гильзы, а также любые избыточные воздействия на гильзу — как при снаряжении, так и при выстреле. Практически это означает предпочтение тесному неку, проточке дульца на равностенность, минимально необходимый обжим плеча и тела гильзы, отказ от «горячих» навесок и «острых» порохов. Для охотничьих винтовок, использующих разные заводские патроны, тесный нек может быть проблемой. Но для спортсменов, самостоятельно снаряжающих патроны, тесный нек даёт выигрыш минимум в 2 раза по темпам наклёпа, росту разбросов толщины дульца и стабильности поверхности дульца.
Статья будет полезна спортсменам-стрелкам, охотникам, а также всем любителям высокоточной спортивной стрельбы из нарезного оружия.
Работа выполнена в интересах мирового спортивного стрелкового сообщества по инициативе авторов и на их собственные средства, с использованием открытых источников информации.
ABSTRACT
The article proposes an engineering model and conducts research on the influence of various factors on the bullet landing force. Based on the results of the conducted research, it was established that the deterioration of the geometry of t and ∆t, as well as the beating, ellipsoidness, and conicity of the sleeve mouth, can be effectively controlled by reducing the working amplitude of deformations, minimizing the compression of the shoulder, and minimizing interference in the preparation process. Therefore, in order to stabilize the variation in the bullet landing force, it is proposed to minimize the amplitudes of expansion and compression of the sleeve mouth, shoulder, and body, as well as any excessive forces applied to the sleeve during both loading and firing. In practice, this means a tight neck, a groove in the muzzle for equal thickness, the minimum necessary compression of the shoulder and body of the cartridge case, and the rejection of "hot" charges and "sharp" gunpowders. For hunting rifles that use different factory cartridges, a tight neck can be a problem. However, for athletes who load their own cartridges, a tight neck provides a minimum of 2-3 times the rate of hardening, increased t and ∆t variations, and stable muzzle surfaces.
The article will be useful to competitive shooters, hunters, and all enthusiasts of precision rifle shooting. This work was undertaken in the interest of the global competitive shooting community at the authors’ initiative and funded from their own resources, using open-source information.
Ключевые слова: бушинг, мандрел, наклеп, усилие посадки пули.
Keywords: bushings, mandrels, work hardening, bullet landing force.
Введение
В стрелковом спорте важно выявлять и оценивать факторы, влияющие на кучность, чтобы управлять ими осознанно. Одним из критических звеньев в цепочке кучности является натяг и состояние дульца гильзы. Задачу удобно разложить на подзадачи: оценку влияния параметров на усилие посадки пули; установление связи усилия посадки с усилием страгивания; оценку влияния усилия посадки (или страгивания) на скорость и кучность. В данной статье рассматривается первая подзадача. Процесс страгивания и движения пули в дульце является важным этапом выстрела. Усилие страгивания пули при выстреле не является прямой функцией усилия посадки пули посадочной матрицей. В момент выстрела реализуется сложный динамический режим выхода пули по «газовой подушке» при одновременном волновом расширении дульца до стенки патронника вслед за донцем пули под давлением пороховых газов [8-13]. Его лишь условно можно приближать статическими моделями. Тем не менее мы исходим из того, что динамическое усилие страгивания пули при выстреле и его разброс связаны с усилием статической посадки пули нажимной матрицей и его разбросом. В работе [3] приведены физические модели влияния факторов на усилие посадки пули. Однако они громоздки для многофакторного и статистического анализа. Кроме того, есть основания считать, что на кучность сильнее влияет не столько смена номиналов факторов от цикла к циклу (если процесс остаётся в пределах «кучной полки»), сколько разброс твердости дульца, толщины и разностенности, трения пули о дульце и т. п. внутри партии гильз. Поэтому нас интересует влияние как номиналов, так и их дисперсий. Для исследования этого влияния предпочтительны упрощённые, но точные инженерные модели.
Цель работы — разработать инженерные модели зависимости усилия посадки пули от главных факторов и на их основе исследовать, как средние значения и разбросы этих факторов влияют на среднее и разброс усилия посадки пули при разных схемах снаряжения.
Материалы и методы.
Рассматриваются две схемы: обжим дульца в бушинговой матрице без последующего прохода мандрела до посадки пули и обжим с последующим расширением дульца мандрелом. Эти схемы могут быть реализованы с отжигом или без отжига, с обнулением состояния дульца (чисткой или мойкой) или без него, с проточкой дульца на равностенность или без него.
Чтобы понять вклад различных факторов дульца в формирование усилия посадки пули, рассмотрим физические процессы и начнём с анализа состояния его поверхности.
На макроуровне внутренняя и внешняя поверхности заметно различаются в зависимости от подготовки [1]. Новая гильза имеет чистую латунную поверхность (рис. 1а).
/Bogoslovsky.files/image001.png)
/Bogoslovsky.files/image002.png)
/Bogoslovsky.files/image003.png)
/Bogoslovsky.files/image004.png)
а б в г
Рисунок 1. Схема состояния внутренней поверхности гильзы: а — новая; б — с нагаром после выстрела; в — с оксидным слоем после чистки нейлоновым ершом; г — с остатками оксидов после УЗ мойки в растворе лимонной кислоты
После выстрела на латунной поверхности появляется тонкий слой окислов Cu2O и ZnO с мазками меди от оболочки пули, над ним органическая сажа — аморфный углерод с остатками органики нитропороха и стабилизаторов с включениями частиц GSR от ударного состава капсюля (рис. 1б). После чистки дульца нейлоновым ершом основная часть сажи (нагара) и часть частиц GSR очищается, на дульце остается тонкий оксидный слой (рис. 1в). После отжига он становится толще. После УЗ мойки на дульце остается очень тонкий оксидный слой. Состояние поверхности дульца оказывает значительное влияние на сопротивление посадке пули. На микроуровне выявляется ряд дополнительных факторов. При внешнем обжиме бушингом внутренняя поверхность не становится идеально круглой, её профиль зависит от разницы начального и конечного диаметров и от осевой нагрузки. При обжиме «с большого нека» внутри могут появляться полуволны латуни, вдавленные внутрь, сколы оксидного слоя, дестабилизирующие сопротивление посадке [1]. Вход дульца в бушинг при разных диаметрах, разных состояниях наклёпа и разных свойствах поверхностей по-разному влияет и на внутреннюю поверхность, и на внутренний диаметр дульца. Состояние внешней поверхности также сказывается, поскольку меняет сопротивление обжиму. При различном отжиге и чистоте дульца взаимодействие с бушингом будет отличаться. Нередко после полного отжига или пережога внешний диаметр дульца из-за известного эффекта [14, 15] оказывается меньше диаметра бушинга, что озадачивает стрелков.
Посадка пули — многостадийный процесс, не сводимый к простому трению стенки дульца об оболочку пули. Вход пули в дульце (обычно пик на кривой усилия) чувствителен к качеству фаски, которая под микроскопом выглядит как рифлёная поверхность с утолщениями, острыми гребнями, провалами и заусенцами. Важна и геометрия донца пули (наличие и форма конуса). Проход фаски сопровождается неравномерными усилиями расширения дульца (у торца сопротивление меньше, к плечу — больше), царапанием оболочки пули и осевым давлением на плечо гильзы. Донце пули «гонит» волну расширения, подминая или срезая частицы абразива капсюля и отслоения оксида, цилиндрическая часть пули сцепляется с неоднородной поверхностью, оставляя медные следы — всё это отражается на кривой усилия. Когда цилиндрическая часть пули проходит дульце и волна расширения дульца перед пулей исчезает, сопротивление резко падает. Абразив капсюля, заусенцы, стружка и другие локальные дефекты добавляют вклад в разброс усилия посадки. Поэтому посадку пули недостаточно физически моделировать как движение стержня в равномерно растянутой латунной трубке с однородной поверхностью, как это чаще всего делают, здесь нужны калибровочные поправки. На наш взгляд, корректнее оперировать интегральным коэффициентом сопротивления посадке μ, учитывающим совокупность всех механизмов сопротивления, включая трение, а не «чистым» коэффициентом трения.
В циклах подготовки «без мандрела» и «с мандрелом» при одном и том же натяге ∆d сопротивление деформации может различаться: металл «помнит» предшествующие циклы сжатия-расширения, а упругая отдача внутрь и наружу дульца может быть разной. Со временем усиливаются биение дульца, меняется фаска, растут эксцентриситет и конусность, появляются локальные неоднородности, все это влияет на усилие посадки пули и его разброс.
Факторов, влияющих на усилие посадки, много, и часть из них трудно контролировать. Поэтому практически полезно разделить их на главные и второстепенные. Влияние главных факторов изучаем явно, а второстепенные учитываем как «шум» ε.
Традиционно к главным факторам относят [16-23]: 1) натяг ∆d — разницу во внешних диаметрах дульца до и после посадки пули; 2) среднюю толщину дульца t; 3) разностенность ∆t; 4) свойства сплава (твердость HV, предел текучести σ0.2); 5) свойства внутренней поверхности (которые мы отражаем эффективным коэффициентом сопротивления μ).
Натяг ∆d на практике часто измеряют штангенциркулем, но в исследованиях его точности недостаточно, предпочтителен более точный микрометр со шкалой до пяти знаков после запятой. Среднюю толщину дульца t определим как среднее по измерениям толщины в 8 разных точках по диаметру. Разностенность ∆t определим как половину разницы между минимальной и максимальной толщиной дульца. Твёрдость HV желательно измерять по Виккерсу. Оптимально — стационарный микротвердомер (Micro-Vickers HVS-1000/TS-MCV, HVS-1000A и аналоги), однако это дорогие измерения. Более бюджетно — портативные приборы с режимом HV (ультразвук с пересчётом), осознавая косвенность метода. Ещё проще — непосредственно измерять упругую отдачу S микрометром при точно известном диаметре бушинга и мандрела.
С коэффициентом μ сложнее. Это не «чистое» трение материалов, по которому много справочников, а эффективный параметр, включающий смазку, шероховатость, эллипсоидность, конусность, локальные дефекты и неоднородности, преодоление осевого сопротивления на границе расширения дульца и др. Определять μ удобнее из решения обратной задачи по измеренному усилию посадки F. Мы сознательно используем усилие посадки F (а не «выдёргивания» пули), поскольку его проще и стабильнее измерять, например, на AMP Press с тензодатчиком, а затем соотносить с усилием страгивания.
Определим средние значения, практические диапазоны и разбросы факторов при обжиме в бушинговой матрице (с мандрелом и без него). Полная физическая система уравнений [3], описывающая влияние факторов на усилие посадки пули на физическом уровне, неудобна для многофакторного и статистического анализа, поэтому используем упрощённые инженерные формулы, легко реализуемые, например, в Excel, позволяющие моделировать среднее и разброс усилия посадки. Для достаточной точности мы проводили калибровку модели по эксперименту, используя в качестве исходных данных измеряемые и реально контролируемые величины.
Натяг ∆d при одном и том же диаметре бушинга db (если после обжима не применяется мандрел) определяется диаметром пули Db, упругой отдачей дульца наружу S и средней толщиной дульца t:
/Bogoslovsky.files/image005.png)
Дисперсия натяга Ϭ∆d формируется дисперсиями входящих в нее величин. Из четырёх членов правой части уравнения два первых (Db и db) в зависимости от задачи можно считать случайными или детерминированными, S и t — случайные с дисперсиями ϬS и Ϭt.
Диаметр пули
в ряде задач принимают константой, в иных — оценивают как случайную величину (с подбором распределения). Кроме того, диаметры по центру и у донца цилиндрической части могут различаться, что добавляет неопределенность в измерения. В данной работе примем
постоянным с нулевым распределением, ϬD = 0. Например, для .223 Remington
= 0,224″; для 6.5×47 Lapua —
= 0,264″. В следующих статьях мы рассмотрим влияние разброса ϬD и свойств медной оболочки (обычно высокомедная латунь, gilding metal — Cu–Zn с высоким содержанием меди) на усилия посадки и страгивания и на массоперенос между пулей и дульцем при посадке и выстреле. В данной работе будем считать
постоянной величиной.
Рабочая поверхность бушинга
при эксплуатации изнашивается медленно (особенно если он сделан из твёрдых материалов и с покрытием), поэтому в расчётах его тоже можно считать константой, при условии регулярной чистки и полировки. Фактическое значение
определяют калибрами или иными точными методами измерений. Восстанавливать
по измерениям диаметра дульца после обжима практически невозможно — соответствие неоднозначно. Для наших целей требуется знание
с точностью до пятого знака после запятой. Для гильз калибра .223 Remington с проточенными дульцами обычно применяют бушинги № 246, для 6.5×47 — № 286. При проточке дульца в калибре 6.5×47 итоговый диаметр дульца патрона с пулей около 0,288″, без проточки — примерно 0,292″. Важно помнить: номер бушинга не равен его фактическому диаметру (например, бушинг «№246» может иметь
= 0,2457″). Отверстие бушинга должно быть строго цилиндрическим, бушинг с конусностью следует браковать. Подбор
ведут из условия, чтобы оптимальный натяг ∆d для болтовых винтовок был 0,001–0,002″. Для полуавтоматов и охотничьих патронов допустим больший натяг, но не выше 0,004–0,005″ (при таких значениях возможна вмятина на оболочке пули). Натяг менее 0,001″ требует отдельного обоснования.
Упругая отдача дульца S при обжиме зависит от твёрдости сплава HV. В упрощённом виде её часто описывают двумя линейными участками. Для такой модели при полном отжиге S = 0; от полного отжига
и до полного наклепа HVmax принимают линейный рост:
/Bogoslovsky.files/image011.png)
где для латуни марки C26000 можно взять HVcrit = 100, а коэффициент
″/HV. Однако кусочно-линейная аппроксимация, по нашему мнению, слишком груба. Физически логичнее S-образная зависимость: при малых HV (полный отжиг) упругость низка и растёт медленно, в области умеренного наклёпа рост ускоряется, при сильном наклёпе снова замедляется и выходит на насыщение (ограничение по
). Это хорошо описывается логистической кривой [24-34]:
/Bogoslovsky.files/image014.png)
где
— упругая отдача по наружному диаметру дульца (дюймы);
— минимальная отдача при полном отжиге;
— уровень насыщения при сильном наклёпе;
— «крутизна» перехода (зависит от амплитуды циклов расширения и сжатия дульца);
— центр переходной зоны (максимальная скорость роста).
/Bogoslovsky.files/image021.png)
а б
Рисунок 2. Зависимость упругой отдачи дульца от твердости сплава после обжима бушингом по кусочно линейной (а) и по S-образной (б) моделям
На рис. 2 показаны зависимости S(HV) для кусочно-линейной (рис. 2а) и логистической (рис. 2б) моделей. Нужно не обращать внимание на низкие значения S до значений HV ≤ 95, это не рабочий интервал.
Величину HV можно измерять напрямую твердомерами. Так же прямо микрометром измеряется и упругая отдача дульца S, так что зависимость S(HV) не всегда нужна. Статистический разброс ϬS также удобнее получать по прямым измерениям S в партии, не оценивая отдельно ϬHV и порождающие её факторы. Скорость наклёпа (роста HV) связана с амплитудой циклов расширения и сжатия дульца, при необходимости эту зависимость также можно получить [3]. Связь твёрдости HV с пределом текучести
близка к линейной, для латуни марки C26000 применима оценка
.
Средняя толщина дульца t зависит от начальной толщины t0 и скорости утончения, которая определяется амплитудами деформаций дульца и плеча. Разброс Ϭt складывается из исходного разброса и его динамики в циклах. Правильно проточенные на равностенность дульца имеют одинаковые t и нулевые Δt в партии с погрешностью до пятого знака, но в дальнейших циклах разбросы Ϭt и Ϭ∆t неотвратимо «набираются».
Причины роста разностенности Ϭ∆t и вариации толщины Ϭt после проточки изучены слабо, но для нас важен сам факт и величины прироста дисперсий Ϭ2∆t и Ϭ2t по мере роста числа циклов. Наши измерения показывают, что дисперсии средней толщины и разностенности устойчиво растут с числом циклов, замедляясь по мере наклёпа, средняя толщина t при этом падает. Скорость утончения возрастает при увеличении амплитуды деформаций дульца и при регулярном отжиге. Переток металла с плеча в дульце не компенсирует утончение за счёт удлинения. При широком неке и регулярном отжиге дульце утончается быстрее, такие гильзы приходится чаще подрезать.
Неравностенность Δt при одинаковой средней толщине влияет на сопротивление растягивающему давлению. При фиксированном t рост Δt повышает усилие посадки [2]. Учтём это через эффективную толщину дульца:
/Bogoslovsky.files/image024.png)
где
эффективная толщина дульца; t — фактическая средняя толщина дульца; ∆t — амплитуда разностенности (половина разницы между самой тонкой и самой толстой частями);
— поправочный коэффициент. Для нашей задачи можно принять
, т. е. при ∆t = 0.0005" дульце работает примерно как равностенное с толщиной t + 0.0002".
Пуля, входя в дульце, создаёт контактное радиальное давление p, а в металле дульца возникают окружные напряжения
. Для тонкостенной цилиндрической оболочки [42-47]:
/Bogoslovsky.files/image029.png)
где
— радиус дульца,
— толщина стенки.
В упругой области
почти линейно растёт с натягом. Когда
достигает
и выше, добавочный натяг даёт всё меньший прирост давления, начинается пластическое растяжение, давление выходит на плато
. В модели этого процесса будем считать, что в зоне насыщения окружное напряжение порядка
(с поправкой на геометрию и трёхмерность), поэтому для максимального давления введем соотношение:
/Bogoslovsky.files/image036.png)
и добавим коэффициент масштаба
(чтобы учесть отличия реального дульца от идеального тонкого цилиндра). Таким образом, максимальное давление
, действующее на стенку дульца (растягивающее усилие при посадке пули) определим соотношениями:
/Bogoslovsky.files/image040.png)
где
— эффективная толщина с учётом неравностенности,
ффективный радиус;
- предел текучести;
- поправочный коэффициент масштаба в модели максимального давления (в наших расчетах α = 1.03). При обжиме дульца или при его расширении мандрелом действуют те же закономерности.
Физический смысл pmax - это верхний уровень контактного давления «пуля–дульце» при достаточно большом натяге, когда металл активно течёт и дальнейший рост натяга почти не увеличивает давление, а уходит в пластическую деформацию. Дальше сила посадки растёт всё медленнее и практически выходит на плато. То есть
определяет «потолок» силы сопротивления для данного латунного дульца (данного HV, t, ∆t и диаметра пули). Соответственно, зависимость p(Δd) с насыщением запишем как
или /Bogoslovsky.files/image047.png)
Параметр λ в нашей модели — это шкала насыщения по натягу, «характерный натяг». При
, где λ — «характерный натяг». При Δd≪λ имеем почти линейный рост:
λ, дульце работает в основном упруго; при Δd∼λ кривая начинает загибаться (подключается пластическая деформация); при Δd≫λ
p стремится к pmax, начинается насыщение, дополнительный натяг почти не увеличивает давление и силу. То есть λ — это порядок натяга, на котором F(Δd) переходит от почти линейного роста к пологому плато.
В нашей калибровке модели λ=0.0018″. Так при Δd≈0.001″ рост F получается «быстрым», а к Δd≈0.003–0.005″ кривая выходит на пологое плато с уровнями усилий «десятки — около сотни lbf». Значение λ выбрано по опорным экспериментальным точкам F(Δd). При желании λ можно связать с твёрдостью λ=λ(σ0.2), так как более твёрдое дульце позже входит в пластику и λ чуть больше, но в инженерных расчётах достаточно константы.
Усилие посадки пули в этой модели задается формулой:
/Bogoslovsky.files/image052.png)
где μ — эффективный коэффициент сопротивления посадке, Lc — контактная длина, ε — «шум» неконтролируемых факторов.
Реалистичный диапазон μ для пары «латунь —медь»: сильно смазанные, полированные дульца μ≈0.02–0.05; при нормальном состоянии (чистая латунь + лёгкая сухая плёнка) μ≈0.05–0.15 — основной рабочий диапазон; очень сухое дульце с шероховатыми поверхностями (грязь, жесткий окисел, без смазки, «песок») μ≈0.15–0.25. Значения выше 0.25 для пары «латунь–медь»— уже экзотика; ниже 0.02 — только при очень «скользких» смазках, нежелательных в дульце [48-53]. Средний уровень F зависит от схемы подготовки дульца, он может медленно смещаться (притирка, засорение), а разброс Ϭμ обычно нарастает с циклами и возвращается в исходное состояние после мойки и глубокой очистки «до металла».
Применяя представленные выше формулы, получаем компактную инженерную модель зависимости F от S или HV, t, Δt и μ, пригодную для многофакторного (в т. ч. статистического) анализа и поиска путей стабилизации их дрейфа и разброса. Её преимущества перед полной физической моделью — простая реализация (например, в Excel) и опора на точно измеряемые исходные данные. По этим формулам можно рассчитывать и средний уровень F (и его дрейф по циклам), и дисперсию Ϭ2F как функцию дисперсий определяющих его параметров.
Итоговая система уравнений и исходные данные для расчета усилия посадки пули F после обжима бушингом (без мандрела) выглядят следующим образом:
db = Db - ∆d – S(HV) + 2t
, σ0.2 = kσ HV
/Bogoslovsky.files/image056.png)
В результате мы получили простую многофакторную (около 20 факторов – переменных и констант), очень вариативную модель. Для упрощения многофакторного анализа необходимо сделать допущения, какие из факторов мы будем рассматривать в качестве констант, а какие в качестве переменных. Примем в качестве констант калибровочные коэффициенты
,
, Smin = 0, Smax = 0.0012″, aS = 0.040, HV0S = 160, kσ = 250 psi. Переменными будут следующие факторы: диаметр пули Db (для калибра 6.5х47 Lapua Db = 0.264″, для калибра .223 Rem Db = 0,224″); диаметр бушинга db (он может варьироваться от расчета к расчету и имеет дискретность 0,001 или 0,0005, но в пределах одного расчета он постоянен); диаметр мандрела dm, длина дульца (для калибра 6.5х47 Lapua Lc = 0.295″, для калибра .223 Rem Lc = 0,248″); средняя толщина дульца (непроточенного t = 0.0135″, проточенного 0,0125″ или по факту), неравностенность ∆t (разная для проточенного и не проточенного дульца), упругая отдача S или твердость по Виккерсу HV, коэффициент сопротивления μ, стандартные отклонения ϬHV, Ϭμ, Ϭt, Ϭ∆t.
Следует обратить внимание на то, что в качестве исходных данных можно выбрать или натяг ∆d, или диаметры бушинга
и мандрела
. Логично в нашем исследовании принять подбираемыми исходными данными диаметры бушинга и мандрела, в этом случае натяг ∆d будет зависеть от разницы диаметров пули и бушинга или мандрела, толщины дульца
и упругой отдачи S. Это соответствует практике. Исследование зависимости усилия посадки F от натяга ∆d мы уже изучали в других работах (см. [3]).
Изменение среднего уровня усилия посадки F не всегда ведёт к росту разброса скорости и распаду кучности, если настройка остаётся внутри «кучной полки», а разброс ϬF минимальный. Зато рост дисперсий факторов даже при неизменных номиналах способен ухудшить стабильность выстрела. Поэтому следующая задача — разработать модель и изучить поведение дисперсий факторов влияния на посадку в циклах перезарядки.
Примем, что
,
,
,
— случайные величины с некоторыми распределениями. Тогда и
случайна, а её дисперсия связана с дисперсиями независимых переменных. Получаем модель, в которой средние значения факторов имеют дрейф, и одновременно вокруг их средних значений идет рассеивание. Это приводит одновременно к дрейфу и рассеиванию усилия посадки пули F.
Оценим закономерности изменения номиналов и разброса факторов. Начнём с динамики HV. В циклах без отжига дульце наклёпывается, это меняет
. Данных, что рост HV в партии сам по себе увеличивает дисперсию
, у нас нет, однако логично было бы принять такую модель, потому что теоретически при идеальном отжиге
стремится к нулю, далее она может расти с наклёпом. Практически же мы наблюдаем только стабилизацию номинала HV после отжига, а надёжных сравнений дисперсий нет, поэтому в наших расчетах примем
постоянной.
Толщина стенки
в циклах уменьшается (дульце течёт и удлиняется, гильзу подрезают, отрезанная часть, по сути, и определяет утончение дульца), а её дисперсия
растёт. Поэтому в циклах перезарядки мы должны учитывать две зависимости: (1) уменьшение среднего
и (2) рост
. Скорости этих процессов зависят от амплитуды расширения и сжатия дульца, степени наклёпа, «горячих» навесок и острых порохов. Компенсирующего притока металла с плеча гильзы к дульцу может не быть, поэтому дульце удлиняется и истончается практически за счет ухода начального металла дульца. Измерения показывают, что и с отжигом, и без него дисперсия
в циклах растёт.
Неравностенность
также растёт в циклах. Логичное объяснение — несимметричность нагрузок и трения, приводящая к локальным утончениям. Природа роста
вероятно общая с ростом
. Следовательно, учитываем зависимость
(и её дисперсии) от числа циклов, амплитуды деформаций, наклёпа и пороха. Как отмечалось, с ростом
растут и неучтённые дефекты
, дополнительно увеличивая разброс
.
Коэффициент сопротивления
зависит от схемы подготовки гильзы (мойка, чистка, отжиг, состояние поверхности). Он может оставаться примерно постоянным, уменьшаться или расти. В модели, для простоты, считаем
неизменным в пределах одной схемы. Его разброс
тоже может вести себя по-разному. Бытовые измерения
затруднены, поэтому определяем
из решения обратной задачи, имея зависимость
/Bogoslovsky.files/image075.png)
где
считаем по модели из
. Снаряжаем серию с фиксированными по возможности значениями
, по кривой «усилие–посадка» берём максимум
, вычисляем
и оцениваем
/Bogoslovsky.files/image080.png)
Полученный таким способом
поглощает влияние части неучтённых факторов и является «согласующим» коэффициентом суммарного сопротивления. Это приемлемо и даже полезно для инженерной модели.
Построим упрощенную модель дисперсии усилия посадки при фиксированных номиналах факторов, исходя из формул
, где
— случайные факторы (
). Формула для дисперсии функции нескольких случайных переменных в виде суммы членов с частными производными и ковариациями соответствует общему закону распространения неопределённости [4, 54–56]. В общем виде:
=
/Bogoslovsky.files/image086.png)
где
— дисперсия усилия посадки,
— дисперсии факторов,
— ковариации между факторами. В частном случае некоррелированных факторов ковариационные члены обращаются в ноль (
) [5, 57, 58]:
= /Bogoslovsky.files/image085.png)
Для
принимаем факторы как независимые и получаем формулу:
/Bogoslovsky.files/image092.png)
Подставляя производные в номинальной точке, например, при
,
,
,
, получаем коэффициенты ai при дисперсиях (в соответствующих единицах). Итоговое уравнение (t и
в дюймах) будет выглядеть так:
Ϭ2F = a1Ϭ2HV + a2Ϭ2μ+ a3Ϭ2t + a4Ϭ2∆t, /Bogoslovsky.files/image097.png)
В наших оценках мы приняли предположение о нормальном законе распределения случайных величин. Для нелинейных моделей усилия посадки пули более точные оценки ϬF могут быть получены методами статистического моделирования (Монте-Карло) в специализированных пакетах [6, 7, 59–61]. Например, в программе excel или подобных можно проводить более точное статистическое моделирование рассеивания переменных и по нему рассчитывать параметры рассеивания усилия посадки пули.
Результаты и обсуждение.
Используем разработанную инженерную модель для построения зависимостей усилия посадки F от каждого фактора для калибра 6.5х47 Lapua с непроточенными гильзами при фиксированных номиналах остальных факторов, и оценки их влияния во всём возможном диапазоне, а также для оценки разброса F. Начнем со схемы №1 обжатия дульца неточеных гильз бушингом и посадки пули без применения мандрела.
1. Расчет F и ϬF для неточеного дульца после обжима в бушинге и посадки пули.
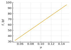
Для расчета зависимостей усилия посадки пули от указанных факторов в неточеные дульца гильз калибром 6.5х47 Lapua примем следующие исходные данные по средним значениям и возможному диапазону изменения: HVср = 150, HVmin = 100, HVmax = 200; tср = 0,0135, tmin =0,0125, tmax = 0,0145; ∆tср = 0,0005, ∆tmin = 0, ∆tmax = 0,001; μср = 0,1, μmin = 0,05, μmax = 0,15. Диаметры пули и бушинга равны Db = 0,264; db = 0,288. Зависимости усилия посадки пули от факторов HV, t, μ, ∆t при их изменении в установленных диапазонах представлены на рис. 3. Так, увеличение твердости HV от 100 до 200 при фиксированных прочих факторах увеличивает F примерно на 35 lbf, уменьшение толщины дульца t на 0,002″ —на 50 lbf; увеличение коэффициента сопротивления μ от 0,05 до 0,15 добавляет 60 lbf, рост Δt до 0,002″ (большой диапазон) почти не влияет на F.
Степень влияния каждого фактора на F зависит от диапазона его изменения и от его реального разброса. Наибольшее влияние на F при изменении во всем принятом диапазоне оказывают коэффициент сопротивления μ, толщина дульца t и твёрдость HV. Небольшой вклад неравностенности
хорошо согласуется с геометрией работы дульца, так как осевое усилие посадки — это интеграл по окружности. Даже если местами стенка тоньше, в других секторах она толще, и суммарная жёсткость близка к усреднённой толщине. Поэтому даже при реальных
влияние на суммарное
обычно ограничивается несколькими процентами. Неравностенность главным образом даёт локальные пики напряжений, чуть более ранний переход тонкого места в пластику и небольшой рост
.
/Bogoslovsky.files/image100.png)
/Bogoslovsky.files/image102.png)
Рисунок 3. Влияние выбранного фактора на усилие посадки пули при номинальных значениях других факторов при использовании бушинга
На практике вместе с ростом
обычно растут и другие дефекты — овальность, биение, эксцентриситет, ориентация тонкого места, локальные неоднородности и т. п. Именно «пакет» этих факторов увеличивает разброс
. Наш параметр
отражает это лишь частично — через поправку к эффективной толщине, а прочие эффекты уходят в случайный шум
. Отсюда иногда наблюдаемая стрелками «усиленная» связь между измеряемой разностенностью и
. Чаще это проявление обобщённого дефекта, не полностью учтённого моделью. Малый вклад
в значение
физически ожидаем и подтверждается расчётами. Пока нет данных, требующих иного, нет оснований искусственно увеличивать влияние
. При этом рост неучтённых факторов, коррелирующий с
, следует учитывать в
(возможно, с корреляцией по
и
). Его статистику мы зададим и проверим в конце.
На рис. 4а приведен рейтинг влияния указанных факторов на усилие посадки F, учитывающий потенциал влияния при их изменении в выбранном диапазоне.
/Bogoslovsky.files/image105.png)
а б
Рисунок 4. Рейтинг влияния факторов на F при их изменении в пределах рабочего диапазона (а) и дисперсий факторов на стандартное отклонение ϬF для неточеного (б) дульца
Реальное влияние на F каждого фактора в конкретном случае определяется реальным изменением их номиналов и разброса. Для определения ожидаемых дисперсий случайных факторов HV, t, ∆t, μ были проведены статистические обработки результатов многих измерений и также проведен анализ по источникам. Дисперсию
определяли как по прямым измерениям, так и пересчетом измерений разброса упругой отдачи S. Дисперсию
коэффициента сопротивления μ рассчитали из решения обратной задачи μ = f(F) и подкрепили данными из разных источников. Дисперсия
получилась достаточно большой, что определило завышенное (на наш взгляд) влияние μ на усилие посадки пули. Возможно, в дальнейшем мы его уточним и уменьшим. Дисперсии Ϭt и Ϭ∆t определяли расчетом по прямым измерениям толщины и неравностенности гильз.
Рассчитаем влияние на стандартное отклонение ϬF стандартных отклонений случайных факторов HV, t, ∆t, μ. Поскольку мы проводим обобщенные сравнительные расчеты с оценкой степени влияния, имеет смысл округлить значения разброса для удобства. Стандартные отклонения ϬHV и Ϭμ примем как ϬHV = 5 и Ϭμ = 0,0025. Стандартные отклонения Ϭt и Ϭ∆t для неточеных гильз в калибре 6.5х47 Lapua примем равными Ϭt = 0,0005, Ϭ∆t = 0,0005. Поскольку дульца не проточены на равностенность, разброс толщины Ϭt и разностенности Ϭ∆t получился очень большой, но это реальность.
По расчетам для этих данных среднее усилие составило F ≈ 76.2 lbf, стандартное отклонение ϬF получилось очень большое - ϬF ≈ 17.2 lbf. Главный вклад в разброс усилия посадки внес разброс толщины дульца (рис. 4б). Результат вполне ожидаемый, потому что толщина дульца напрямую определяет натяг, а действие HV компенсируется двумя конкурирующими процессами – упругой отдачей наружу при обжиме в бушинге и ростом растягивающего напряжения при посадке пули от роста твердости. Столь большой разброс усилия посадки от разной толщины дульца показывает, что неточеные дульца нельзя готовить по технологии обжима бушингом без финального расширения дульца мандрелом, потому что в этом случае появляется большой разброс натяга ∆d. Из этих расчетов следует очевидный вывод: непроточенные на равностенность дульца после обжима бушингом нужно обязательно расширить мандрелом в пределах пластической деформации для стабилизации натяга. Расчет диаметров бушинга и мандрела приведен в работе [2].
2. Расчет F и ϬF для неточеного дульца после обжима в бушинге, расширения мандрелом и посадки пули.
Теперь рассмотрим схему снаряжения патрона, в которой после обжима бушингом не проточенного на равностенность дульца для его расширения применяется мандрел. В отличие от обжима дульца без мандрела диаметр бушинга
выбирается меньше, из условия, чтобы расширение дульца мандрелом было гарантировано в области пластической деформации, это примерно на 0,001–0,0015 меньше внутреннего диаметра дульца, обеспечивающего требуемый натяг. Увеличение амплитуды расширения и сжатия дульца повлечет за собой более быстрый рост наклепа, но в нашей модели мы это не учитываем.
При выборе диаметра мандрела нужно учесть упругую отдачу дульца внутрь. Диаметр мандрела
определим по формуле
=
–
+
, где Db - диаметр пули, ∆d – планируемый натяг, S – упругая отдача внутрь, зависящая от твердости сплава HV.
Есть вопрос, заключающийся в том, будут ли равны упругая отдача наружу и внутрь при одинаковой HV. В нашей модели мы приняли такое равенство, но в дальнейшем его нужно проверить. Если выявится разница, нужно будет вводить разную упругую отдачу наружу Sout и упругую отдачу внутрь Sin.
В этой формуле пуля, также как бушинг и мандрел, рассматривается как абсолютно жесткое тело, такое допущение в нашей задаче допустимо. По расчету для пули Berger VLD 130 gr уменьшение диаметра пули ∆Db при посадке в гильзу Lapua 6.5х47 с натягом 0,002" при толщине дульца 0,0125 равно ∆Db = 0,00003–0,00004" (0,8 μm). То есть, при натяге 0.002" и толщине дульца 0.0125" практически весь натяг “отрабатывает” латунь дульца, а не деформация пули.
При растяжении дульца большой партии гильз мандрел засоряется и «набирает» в диаметре, но, если его часто чистить и полировать до зеркального блеска, можно считать, что у него диаметр тоже постоянный. Уменьшение диаметра (истирание) мандрела – достаточно медленный процесс.
Растяжение дульца мандрелом должно гарантировано идти в области пластической деформации, поэтому вводим запас ∆S к упругой отдаче на внутренний диаметр дульца до его растяжения мандрелом. Отсюда рассчитываем внутренний диаметр дульца ID после обжима до мандрела: ID =
- S - ∆S. С другой стороны, ID = OD - 2t, соответственно внешний диаметр OD после обжима равен OD = ID + 2t или OD =
+
, откуда
= OD -
, где S – упругая отдача наружу. Преобразуя формулы, получаем
=
- 2S - ∆S + 2t или
=
–
-
- ∆S + 2t. Окончательные формулы для определения диаметра мандрела
и диаметра бушинга
будут иметь вид:
=
–
+
или
; IDm = /Bogoslovsky.files/image112.png)
=
- 2S - ∆S + 2t или
=
–
-
- ∆S + 2t
ODb =
+
или ODb =
- S - ∆S + 2t, IDb = OD - 2t или IDb =
- S - ∆S
Мандрелы и бушинги продаются с дискретными значениями диаметров, обычно с шагом 0,001, но есть и с шагом 0,0005. Этот момент нужно учесть в округлениях полученных расчетом цифр для более точных расчетов усилия посадки пули F.
При выборе диаметра мандрела для сохранения заданного натяга всегда нужно учитывать упругую отдачу внутрь. Приведем пример расчета диаметров мандрела и бушинга для калибра 6.5х47 Lapua: Расчетный натяг 0,002;
=0.264; при упругой отдаче S=0,0005 диаметр мандрела равен dm = 0,02625. В данном случае при выборе диаметра мандрела под натяг ∆d =0,002 учтена упругая отдача S внутрь. Примем HV = 150; ∆S = 0.0005; t = 0.0135. Диаметр бушинга для неточеных гильз в этом случае определяется расчетом и с округлением равен
= 0.286. При обжиме бушингом №286 и упругой отдаче наружу S = 0,0005 получаем внешний диаметр 0,2865. При этом внутренний диаметр равен 0,2665-0,025=0,02615. Диаметр мандрела как написали выше равен 0,2625. При расширении таким мандрелом дульце растягивается в области пластической деформации на 0,001 до диаметра 0,2625 и потом снова упруго отыгрывает до диаметра 0,262, соответствующего натягу 0,002.
Формула, ранее применяемая для определения натяга
без мандрела,
, для случая с мандрелом переписывается в другую формулу
, в которой уже нет величины t. Как видно из формул, в отличие от обжима дульца без мандрела средняя толщина дульца t в определении натяга
теперь не участвует, а весь разброс толщины дульца после растяжения мандрелом уходит на внешнюю сторону. Величина натяга
и его дисперсия Ϭ2∆d в данной схеме определяется только дисперсией Ϭ2S упругой отдачи
, которая в свою очередь зависит от дисперсии Ϭ2HV твердости сплава HV в партии гильз.
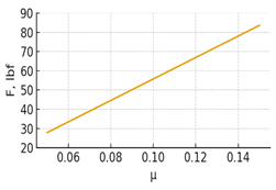
Рассмотрим влияние параметров HV, t, ∆t, μ на усилие посадки пули F в случае применения мандрела для неточеного дульца (рис. 5) и сравним с графиками на рис. 3.
/Bogoslovsky.files/image116.png)
/Bogoslovsky.files/image118.png)
Рисунок 5. Влияние выбранного фактора на усилие посадки пули при номинальных значениях других факторов при использовании мандрела
Как видим на графике рис. 5а, влияние твердости HV возросло, поскольку теперь оно не компенсируется упругой отдачей наружу, а вид зависимости приблизился к линейной. Влияние толщины дульца t резко упало (почти в 8 раз), с 50 до 8 фунтов, потому что теперь она не управляет натягом. Влияние неравностенности ∆t осталось на прежнем уровне.
Влияние коэффициента сопротивления μ также не изменилось, поскольку в нашей модели мы его рассматриваем как независимый фактор. На деле он сложным образом связан с отжигом и схемой подготовки дульца после отжига, а отжиг определяет твердость HV, но мы не будем в этой работе закапываться столь глубоко.
В рейтинге влияния факторов на усилие посадки пули в пределах установленных диапазонов для случая применения мандрела остались два значимых фактора – твердость сплава HV и коэффициент сопротивления μ (рис. 6а). Однако в рейтинге влияния факторов на стандартное отклонение влияние разброса Ϭt толщины дульца осталось значимым из-за его большой величины. Влияние HV усилилось в соответствии с формулой
. При одном и том же бушинге и зависимостью S(HV) = Smin + (Smax – Smin)/(1 + exp(-a(HV – HV0))) с ростом HV растет упругая отдача S внутрь, которая ведет к увеличению натяга
. Кроме этого, в соответствии с формулами
и pmax
σ0.2 teff/reff с ростом HV даже при неизменном натяге
растут напряжения при растяжении дульца. И оба этих фактора теперь действуют в одну сторону.
Два эффекта вместе приводят к росту усилия посадки пули в случае, если дульце не отжигается и имеет значительный наклеп. Оба эффекта зависят от одного и того же фактора, твердости HV, которую можно стабилизировать отжигом.
/Bogoslovsky.files/image123.png)
а б
Рисунок 6. Рейтинг влияния факторов на F при их изменении в пределах рабочего диапазона (а) и дисперсий факторов на стандартное отклонение ϬF при расширении дульца мандрелом(б)
Однако нас интересует влияние на F не только номинальных значений, но и разброса факторов. На рис. 6б представлен рейтинг такого влияния. Главными факторами влияния являются разбросы твердости HV, коэффициента сопротивления μ и толщины стенки дульца t. Разброс усилия посадки в сравнении с подготовкой гильзы без мандрела уменьшился почти в 4 раза, и на первое место по влиянию закономерно вышел наклеп HV (рис. 6б). Усилие посадки получилось равным F ≈ 75,7 lbf, а стандартное отклонение - ϬF ≈ 4,83 lbf (≈ 6–7 % от F). Численные вклады факторов в разброс F равны: HV - 3.34, μ - 1.89, t - 2.72, Δt - 1.09. Дрейф номинала и разброс коэффициента сопротивления μ определяется схемой подготовки дульца, задача которой добиться стабильного среднего значения и его минимальной дисперсии.
С учетом значительного влияния на усилие посадки пули разброса в толщине неточеного дульца рассмотрим влияние на усилие посадки пули проточки дульца на равностенность.
3. Расчет F и ϬF для проточенного на равностенность дульца после обжима в бушинговой матрице без мандрела и с мандрелом, и посадки пули.
Теперь возьмем проточенные на равностенность дульца с небольшим наклепом, сделаем обжим и посадку пули без расширения дульца мандрелом. Толщина проточенного дульца принята t = 0,0125
, соответственно для удержания натяга меняем бушинг на №286. Значения Ϭt и Ϭ∆t приняты равными Ϭt = 0,0001
, Ϭ∆t = 0,0001
Правильно проточенные дульца имеют практически одинаковую толщину в партии, однако в циклах они начинают набирать различия. Это мы отразили в ненулевых дисперсиях толщины и неравностенности.
Расчеты дают F ≈ 69.2 lbf и ϬF ≈ 3.9 lbf (порядка 5–6 % от F). То есть, разброс F для проточенных на равностенность гильз уменьшился в 4,5 раза. Вклад в стандартное отклонение F каждого фактора равен: HV- 1.58, μ - 1.73, t - 3.07, Δt - 0.22 (рис. 7а). Влияние разброса Ϭt осталось ведущим, но уменьшилось в 5 раз. То есть, проточенные на равностенность дульца вполне можно обжимать бушингом и сажать пулю без мандрела, хотя по-прежнему разброс толщины дульца со временем начинает вносить основной вклад в разброс усилия посадки (рис. 7а).
/Bogoslovsky.files/image126.png)
а б
Рисунок 7. Рейтинг влияния дисперсий факторов на стандартное отклонение ϬF без расширения (а) и при расширении (б) дульца мандрелом
Зафиксируем значение стандартного отклонения ϬF
Оно, например, означает, что 95 измерений усилия посадки пули попадут в диапазон, равный 16 фунтам и уложатся в 20% от номинала. Такой разброс часто наблюдается на практике, он уже достаточен для снаряжения патронов с высокой кучностью, но все же хочется его уменьшить, и для этого есть возможности. Конечно, разброс в усилии посадки пули связан сложным образом с разбросом скорости и кучности, и 20% разброса F никогда не превратятся в 20% разброса скорости пули. Стандартное отклонение ϬF до 5 фунтов еще не является критичным для разброса скорости и снижения кучности, но это уже сигнал для того, чтобы предпринять шаги по его снижению.
Одним из таких возможных шагов является использование мандрела. Однако расчеты показывают, что использование мандрела для проточенных на равностенность гильз приводит к изменению рейтинга влияния факторов, выдвигая на первое место твердость HV или упругую отдачу S(HV) (рис. 7б), но практически не уменьшает разброс, ϬF
. Учитывая, что мандрел – это лишнее вмешательство, в данном случае его применение лишнее.
В этом варианте необходимо проверить значимость влияния ϬF на разброс скорости пули. Если поведение скорости устраивает, можно остановиться на этом варианте, поскольку он является самым экономным в подготовке гильз. Если же разброс скорости не устраивает, можно пытаться уменьшать сам разброс толщины дульца или уменьшать его влияние. Разброс t уменьшается при снижении амплитуды расширения и сжатия дульца (применение патронников с тесным неком) и при снижении воздействий на дульце при выстреле и релоадинге. Учитывая высокий рейтинг влияния HV в варианте 3 (рис. 7б), логичны действия по снижению разброса F за счет отжига.
4. Расчет F и ϬF для проточенного на равностенность дульца после отжига, обжима бушингом, без мандрела и с мандрелом перед посадкой пули.
Если дальше стремиться к снижению разброса F, то исходя из рейтинга влияния стандартных отклонений факторов Ϭt, ϬHV, Ϭμ на стандартное отклонение усилия посадки пули ϬF в варианте 3, очевидным является вариант снижения их влияния за счет отжига гильз. В случае полного отжига каждый цикл дульце практически возвращается к своему начальному значению полностью отожженной гильзы, при этом разброс твердости
минимален, но постепенно растет, а скорость утончения дульца и роста неравностенности увеличивается в сравнении с неотожженными гильзами. Не до конца ясно, как учитывать поведение разброса μ отожженных гильз в сравнении с неотожженными, поскольку он зависит не только от отжига, но и от схемы подготовки дульца. Будем в нашей модели рассматривать его как независимый фактор, которым можно управлять независимо от того, отжигаются гильзы или нет.
Для моделирования случая, когда гильзы отжигаются каждый раз, примем идеальные условия: при полном отжиге в каждом цикле твердость постоянна и равна HV = 100, а ее стандартное отклонение равно нулю ϬHV = 0, при этом наблюдается минимальная упругая отдача S = 0,0002. Приравнивание к нулю ϬHV – это очень сильное допущение, но подтвердить или опровергнуть его мы можем только очень точными измерениями в лабораторных условиях. В отличие от ϬHV нулевая упругая отдача S нереалистична, это уже сильный «пережог», абсолютно пластичное тело, поэтому примем S = 0,0002.
Влияние фактора HV на разброс усилия посадки пули в этом варианте подготовки гильз практически исчезает, и в формуле связи дисперсий остаются три фактора (t, ∆t и μ):
/Bogoslovsky.files/image131.png)
Графики, влияния факторов t, ∆t и μ, рассчитанные для варианта с отжигом, представлены на рис. 8. Видно, что при обжиме бушингом без мандрела влияние толщины дульца t намного больше, чем с мандрелом (20 и 7 фунтов), поскольку она напрямую влияет на натяг ∆d. Влияние неравностенности ∆t примерно одинаковое, но с мандрелом влияние на уровень F меньше на 15 фунтов. Влияние коэффициента сопротивления μ по-прежнему значительное (60 и 45 фунтов), влияние с мандрелом также меньше, чем без него.
/Bogoslovsky.files/image134.png)
Рисунок 8. Влияние факторов на усилие посадки пули F при полном отжиге с обжимом бушингом без мандрела (верхняя линия) и с мандрелом (нижняя линия)
Рейтинг влияния факторов на F с мандрелом и без мандрела для отожженых гильз представлен на рис. 9. В варианте без мандрела на первое место вышел коэффициент сопротивления μ, на втором месте t и на третьем HV из-за описанного выше механизма конкуренции. В данном случае номинал HV = 100 также вносит значительный вклад в усилие посадки пули, поскольку не равен нулю, дульца имеют остаточную упругость. В варианте с мандрелом t уходит на задний план, на первое место выдвигается HV и за ним μ.
/Bogoslovsky.files/image135.png)
Рисунок 9. Влияние факторов на усилие посадки пули F при полном отжиге с обжимом бушингом без мандрела и с мандрелом
Рейтинг влияния стандартных отклонений факторов на стандартное отклонение F представлен на рис. 10. Здесь уже влияния HV нет, поскольку мы приняли ϬHV = 0, без мандрела на первый план выходит t, немного отстает μ, с мандрелом главным фактором влияния становится μ. Значения усилия посадки и стандартного отклонения для варианта с отжигом без мандрела F ≈ 48.79 lbf, σF ≈ 2.13 lbf, с мандрелом F ≈ 62.68 lbf, σF ≈ 1.64 lbf. Разница σF небольшая, поэтому можно обойтись без мандрела. Несмотря на то, что уже достигнуто достаточно маленькое значение разброса σF, рассмотрим модель с отсутствием разброса коэффициента сопротивления μ. Это сложно представить на практике, но технологиями мойки и чистки можно в значительной степени «обнулять» поверхность дульца.
/Bogoslovsky.files/image136.png)
Рисунок 10. Рейтинги влияния разброса факторов на разброс усилие посадки при обжиме бушингом без мандрела и с мандрелом
5. Расчет F и ϬF для проточенного на равностенность дульца, отжига, обжима бушингом без мандрела и с мандрелом перед посадкой пули, при постоянных свойствах дульца.
После минимизации влияния факторов HV, t, ∆t у нас еще остается резерв в виде стабильного коэффициента сопротивления μ. Рассмотрим случай, когда дульца отжигаются каждый раз и сопротивление посадке пули μ приводится к одному и тому же состоянию. Представим это как постоянное значение HV = 100, со стандартным отклонением ϬHV = 0, минимальной упругой отдачей S = 0,0002 и коэффициентом сопротивления μ, равным μ = 0,1, с нулевым стандартным отклонением Ϭμ = 0. В этом случае формально остаются два фактора влияния на усилие посадки пули: толщина t и неравностенность дульца ∆t, а также группа неучтенных факторов ε. Но из-за малого влияния неравностенности ∆t остается практически один фактор влияния на усилие посадки пули – толщина стенки t (рис. 11, 12).
В этой модели HV и μ фиксированы, а их дисперсии равны нулю, поэтому для обеих схем дисперсия усилия посадки F определяется только дисперсией толщины t и неравностенности ∆t дульца:
,
Расчет коэффициентов для тех же исходных данных в случае применения бушинга без мандрела дает ϬF
, с мандрелом ϬF
(рис. 13). При таких малых значениях разброса F уже надо учитывать разброс диаметра пули Db. То есть при полном отжиге и фиксированном μ теоретически и без мандрела, и с мандрелом вклад разбросов t и ∆t в разброс усилия посадки F снижается до минимальных значений.
/Bogoslovsky.files/image141.png)
Рисунок 11. Влияние факторов на усилие посадки пули F при отжиге с обжимом бушингом без мандрела и с мандрелом, и с постоянным коэффициентом сопротивления
/Bogoslovsky.files/image142.png)
Рисунок 12. Влияние факторов на усилие посадки пули F при отжиге с обжимом бушингом без мандрела и с мандрелом, и с постоянным коэффициентом сопротивления
/Bogoslovsky.files/image143.png)
Рисунок 13. Влияние разброса факторов на разброс усилия посадки пули F при полном отжиге с обжимом бушингом без мандрела и с мандрелом, и с постоянным коэффициентом сопротивления
Пожалуй, ниже этих значений уже не спуститься, потому что разброс толщины t и неравностенности ∆t дульца неизбежен и управляется только амплитудой расширения – сжатия дульца и умеренными навесками.
Тем не менее, уменьшение разброса толщины t и неравностенности ∆t дульца является достаточно перспективным способом уменьшения разброса усилия посадки пули, поскольку факторами, влияющими на темпы роста разной толщины и разностенности гильз также можно управлять, уменьшая амплитуду расширения и сжатия дульца.
6. Расчет F и ϬF для разного разброса толщины дульца гильзы t.
После того, как гильза проточена на равностенность до пятого знака после запятой,
можно реально считать, что стандартные отклонения Ϭt и Ϭ∆t новой гильзы близко к нулю, и в модели расчета принимать Ϭt = 0 и Ϭ∆t = 0. В этом случае можно добиться абсолютно минимального разброса для вариантов 4 и 5. Однако в циклах «выстрел-перезарядка» разброс толщины дульца t начинает появляться и увеличиваться. Темпы роста разброса Ϭt зависят от начальных неидеальностей дульца, амплитуды расширения-сжатия дульца в циклах, «горячих» навесок, «острых» для данного калибра порохов, амплитуды осевого расширения – сжатия гильзы по плечу и амплитуды радиального расширения-сжатия тела гильзы. Поэтому способы снижения темпов роста разброса в толщине гильзы t симметричны – тесный нек, минимальный зазор по плечу, минимально-необходимый обжим тела, умеренные навески, сглаживание пика давления.
Пример расчета разброса усилия посадки пули F на реальных данных для гильз в калибре 223 Remington после 10 циклов перезарядки.
Рассмотрим практический пример расчета влияния факторов HV, t, ∆t и μ на среднее значение и разброс усилия посадки пули. Для определения дисперсий средней толщины
и неравностенности
дульца гильз были проведены измерения 83 гильз в калибре 223 Remington после 10 циклов перезарядки.
/Bogoslovsky.files/image145.png)
Рисунок 14. Диаграммы распределения неравностенности (а) и толщины (б) дульца. Шкалы умножены на 105(10=0,00010∙105, 1140=0,01140∙105)
Диаграммы распределения приведены на рис. 14–17. На рис. 14 представлены частоты распределения средней толщины (а) и неравностенности (б) дульца после 10 циклов. Новые гильзы были проточены на равностенность и имели одинаковую толщину стенки дульца 0,0120. На рис. 15 приведена минимальная (желтые кружки) и максимальная (красные кружки) толщина каждого дульца в измерениях после 10 циклов перезарядки. По горизонтали номер измерения, по вертикали шкала толщины дульца, умноженная на 105 (1120=0,01120∙105), а на рис. 16 приведены значения неравностенности (tmax – tmin). Вертикальная шкала также умножена на 105 (10=0,00010∙105).
/Bogoslovsky.files/image146.png)
Рисунок 15. Минимальная (желтые кружки) и максимальная (красные кружки) толщина дульца в измерениях. Шкала умножена на 105(1120=0,01120∙105)
/Bogoslovsky.files/image147.png)
Рисунок 16. Значения неравностенности (tmax – tmin). Шкала умножена на 105(10=0,00010∙105)
На рис. 17 приведены значения средней толщины дульца, рассчитанные как среднее по результатам измерения толщины дульца в 8 точках. По измерениям средние значения толщины t и неравностенности ∆t получились tср = 0,0116185, tmin = 0,01140, tmax = 0,01180, Ϭt = 0,0000984; ∆tср = 0,0001582, ∆tmin = 0, ∆tmax = 0,00030, Ϭ∆t = 0,0000625.
/Bogoslovsky.files/image148.png)
Рисунок 17. Значения средней толщины дульца. Шкала умножена на 105(1150=0,01150∙105)
Диаграммы частоты распределения параметров S, μ и F представлены на рис. 18. Средние значения и стандартные отклонения составили S = 0,24715, ϬS = 0,00015; μср = 0,1145, Ϭμ = 0,0026; F ≈ 50,66 lbf , ϬF ≈ 4.04 lbf.
/Bogoslovsky.files/image149.png)
/Bogoslovsky.files/image150.png)
а б в
Рисунок 18. Диаграммы распределения (а)-внешних диаметров дульца (упругой отдачи S), (б)-коэффициента сопротивления μ и (в) усилия посадки пули F
По этим исходным данным (бушинг, без мандрела, с подгонкой бушинга под натяг примерно 0,002″) среднее усилие посадки пули равно F ≈ 50,66 lbf, стандартное отклонение усилия ϬF ≈ 4.04 lbf. Диаграмма частоты значения F, смоделированная по исходным данным, представлена на рис. 18в. Главный вклад в разброс F дают вариации толщины дульца t. Влияние коэффициента трения μ и наклепа HV(S) намного меньше, хотя значения их разброса получены с невысокой точностью и нуждаются в уточнении. Если для стабилизации усилия посадки пули применить мандрел, среднее усилие F после мандрела станет F ≈ 54,6 lbf, стандартное отклонение: σF ≈ 3.81 lbf (рис. 19б). Сравнение разброса без мандрела и с мандрелом показывает, что в данном случае добавление операции расширения дульца мандрелом лишь немного уменьшит влияние разброса толщины дульца, но при этом увеличит влияние наклепа, амплитуду расширения-сжатия дульца, произведет лишнее вмешательство в дульце и приведет к дополнительным операциям чистки и мойки гильзы после мандрела. Поэтому рациональнее просто сделать «обнуление» HV отжигом гильз.
/Bogoslovsky.files/image153.png)
а б
Рисунок 19. Рейтинг влияния разброса факторов на стандартное отклонение ϬF без мандрела (а) и с мандрелом (б)
Экзотическим, но реальным вариантом является новая проточка гильз на равностенность после 10 циклов их применения, например, до толщины 0,011, и вторичный ввод их в эксплуатацию в схеме обжима бушингом без мандрела. Для этого нужна очень точная точилка, например, Дона Нильсона, и пара «мандрел-пилот» с нужными диаметрами. Такой вариант продления ресурса гильзы вполне реализуем.
Расчет неплохо совпадает с результатами многих измерений усилия посадки пули после большого количества циклов. На рис. 20 приведены последовательности измерений усилия посадки пули в калибрах 223 Remington, 6 mm PPC, .308 Winchester с первого по десятый циклы. В первых циклах разница между минимальным и максимальным усилием составила 2,5 фунта (6%, но это только часть партии, для всей партии можно ожидать больше 10%), 4,5 фунта (18%) и 7 фунтов (16%), а после десятого цикла разница составила 19 фунтов (42%), 14 фунтов (48%) и 20 фунтов (43%). Все эксперименты показывают, что разброс усилия посадки пули неуклонно растет от цикла к циклу, и вопрос заключается только в разных темпах этого роста. Одним из главных факторов влияния на темпы роста является амплитуда расширения и сжатия дульца, плеча и тела гильзы. Есть минимально необходимая амплитуда, которая соответствует минимальным темпам разброса усилия посадки. Например, по нашему опыту, винтовки с тесным неком держат минимальный разброс усилия посадки и экстремальную кучность до 10 циклов, тогда как у винтовок с широким неком проявляются признаки наклепа и увеличения разброса усилия посадки пули уже к четвертому – пятому циклу. Рост разброса усилия посадки пули увеличивается при «горячих» навесках и острых для данного калибра порохах, создающих пики давлений. Разброс растет также при искусственном увеличении числа циклов расширения-сжатия дульца, например, при активном использовании мандрела.
Критическим процессом, который практически не подлежит корректировке, является рост различных неоднородностей в дульце – разной толщины и неравностенности, эллипсоидности, конусности, биения, локальных зон, дестабилизирующих коэффициент сопротивления посадке пули и создающих концентраторы напряжений.
/Bogoslovsky.files/image154.jpg)
/Bogoslovsky.files/image157.jpg)
/Bogoslovsky.files/image159.jpg)
/Bogoslovsky.files/image160.jpg)
/Bogoslovsky.files/image162.jpg)
/Bogoslovsky.files/image163.jpg)
/Bogoslovsky.files/image164.jpg)
/Bogoslovsky.files/image165.jpg)
Рисунок 20. динамика изменения усилия посадки пули (каждый третий цикл)
На некоторые факторы можно влиять, меняя схему подготовки дульца и плеча. Так, с помощью отжига дульца и плеча можно некоторое время держать на одном уровне номинальное значение упругой отдачи, но одновременно отжиг ускоряет рост неравностенности, разной толщины и других геометрических и физических дефектов, поэтому после определенного числа циклов разброс упругой отдачи в партии гильз начинает расти. Усилие посадки можно также стабилизировать комбинацией отжига и одинаковости подготовки поверхности скольжения пули. Сильным стабилизирующим фактором выступает проточка гильз на равностенность. Позиция «минимального вмешательства» в циклы расширения и сжатия, например, исключением излишних операций с мандрелом, также продлевает ресурс гильз. За счет управления разбросом усилия посадки пули с помощью проточки дульца на равностенность, отжига, технологии чистки дульца, устранения лишних операций, исключения «горячих» навесок и быстрых для данного калибра порохов можно значительно (до 10 циклов) замедлить критические изменения, приводящие к падению кучности.
Чтобы наглядно показать весь возможный спектр разброса усилия посадки пули, мы подготовили еще одну подборку лучших и худших пучков (рис. 21). В лучших вариантах (1–8) мы тестировали способы стабилизации усилия посадки, исследуя разные схемы подготовки гильзы. Худшие варианты (9–12) – это тоже тесты, но наоборот по дестабилизации усилия посадки пули.
/Bogoslovsky.files/image166.jpg)
/Bogoslovsky.files/image167.jpg)
/Bogoslovsky.files/image168.jpg)
/Bogoslovsky.files/image169.jpg)
/Bogoslovsky.files/image171.jpg)
/Bogoslovsky.files/image172.jpg)
/Bogoslovsky.files/image173.jpg)
/Bogoslovsky.files/image174.jpg)
/Bogoslovsky.files/image175.jpg)
Рисунок 21. Исследование влияния различных факторов на усилие посадки пули. Слева направо и сверху вниз: 1–8 - попытки стабилизации усилия посадки; 9–12 – опыты, приводившие к дестабилизации
В нашей модели получилось, что разброс факторов HV, t, ∆t и μ объясняет значительную часть от общего разброса усилия посадки пули, остальное влияние относится к неучтенному остатку, задаваемому суммарной ошибкой ε, при этом многие неучтенные факторы εi (например, дефекты в геометрии гильзы) тесно коррелируются с учтенными в модели. Для определения закона и параметров распределения случайной функции ε необходимо накопить достаточный объем информации. Величина ε будет определяться как разница между наблюдаемым и расчетным значениями разброса.
Связь разброса усилия посадки пули с разбросом скорости и кучностью является отдельным вопросом исследования.
Заключение.
Подведём итоги и сформулируем практические рекомендации по стабилизации разброса усилия посадки пули.
1. Пожалуй, главная рекомендация по результатам проведенных исследований состоит
в том, что для стабилизации разброса усилия посадки пули нужно минимизировать амплитуды расширения и сжатия дульца и плеча, а также любые избыточные воздействия на гильзу — как при снаряжении, так и при выстреле. От этого напрямую зависит стабильность факторов, влияющих на F. Мы можем управлять твёрдостью и состоянием поверхности дульца, отжигая гильзы и проводя мойку и чистку дульца, но ухудшение геометрии t и ∆t, биения, эллипсоидности, конусности реально сдерживать только уменьшением рабочей амплитуды деформаций, минимальным обжатием плеча, минимальным вмешательством и отказом от «горячих» навесок и «острых» порохов.
Практически это означает тесный нек, проточка на равностенность и минимально необходимый обжим плеча и тела гильзы. Для охотничьих винтовок, использующих разные заводские патроны, тесный нек может быть проблемой. Но для спортсменов, самостоятельно снаряжающих патроны, тесный нек даёт выигрыш минимум в 2 раза по темпам наклёпа, росту разбросов t и ∆t и стабильности поверхности дульца. На тесном неке критический наклёп, рост длины и связанная с ним разностенность проявляются позже, в то время как на широком неке заметная деградация гильзы начинается уже с первых циклов. Тесный нек и минимально – необходимый обжим плеча гильзы позволяет реализовать экономную схему снаряжения патрона, которая тем не менее, на протяжении до 10 циклов, а в некоторых случаях больше, удерживает кучность, полученную при настройке.
Самая экономная, но тем не менее обеспечивающая высокую кучность схема подготовки гильзы в этом случае состоит в следующем. Новые гильзы сортируются по массе (в самых ответственных случаях можно проверить объем), протачиваются на равностенность и равную толщину (желательно до пятого знака после запятой) и формуются щадящей навеской. После выстрела гильза чистится от мусора, декапсюлируется, фрезой чистится капсюльное гнездо (аккуратно, лучше в перчатках и маске, в специальную емкость для предотвращения разноса мусора), наружная часть дульца чистится стальной ватой (буквально несколько легких движений, чтобы не срезать окисел и металл) или Скотч-брайтом, внутренняя поверхность чистится жестким нейлоновым ершом с диаметром больше калибра (например, дульце калибра 6.5 чистится ершом для калибра 30, два-три прохода с легким прокручиванием). Далее гильза обжимается бушингом, пуля сажается с помощью нажимной посадочной матрицы. В каждом цикле при посадке замеряется усилие посадки пули с отбраковкой патронов, периодически замеряются размеры дульца и гильзы. Мандрел после обжима в этой схеме не применяется, он рассмативается не только как лишнее звено, но и как лишнее дестабилизирующее вмешательство в подготовку гильзы. Эта схема особенно подходит для снаряжения патронов во время соревнований, когда нужно снаряжение сделать за минимальное число операций и в минимальные сроки.
При широком неке наклеп и рост разницы в толщине дульца идут намного быстрее, но, возможно, до 5 циклов в этой схеме можно удержать кучность на уровне настройки.
Универсальная схема, обеспечивающая минимальный разброс усилия посадки пули, но имеющая большую трудоемкость, заключается в отжиге гильзы каждый цикл, комбинации УЗ мойки с механической чисткой дульца, сушке, оставлении гильз на сутки-двое до обжима, в необходимых случаях в расширении дульца мандрелом.
2. Один из важных результатов исследования состоит в подтверждении значительного
влияния на разброс усилия посадки разброса толщины не проточенного на равностенность дульца при обжиме в бушинговой матрице без последующего применения мандрела. Рекомендация в данном случае однозначная – после обжима неравностенных гильз нужно применять мандрел. Но эту рекомендацию можно рассматривать как «костыль». Чтобы надежно убрать влияние разной толщины дульца, нужно его точить на равностенность и равную толщину. Это позволит применять более экономную схему обжима дульца в бушинговой матрице, которая представлена выше.
3. Следующая рекомендация с точки зрения минимального влияния разброса усилия
посадки пули на выстрел состоит в нахождении кучной полки желательно в нарезах. По нашим данным усилие страгивания пули больше стабилизируется при нахождении пули в нарезах за счет того, что складываются две силы сопротивления движению пули – сопротивление дульца и нарезов. В результате разброс усилия посадки частично компенсируется начальным усилием нарезов. Эта рекомендация неоднозначная и должна правильно пониматься. Конечно, если кучная полка найдена в джампе, нужно использовать ее. Но если вам «повезло», и кучная полка найдена в нарезах, не отказывайтесь от нее. Расположение пули в нарезах не только центрует пулю, но и делает менее чувствительным разброс усилия посадки пули, поскольку в этом случае усилие страгивания пули складывается с усилием преодоления сопротивления нарезов. В связи с неоднозначной позицией стрелков по этой рекомендации и ограниченным применением мы на ней не настаиваем, это наш личный опыт, но предлагаем обратить на нее внимание.
4. Если у винтовки широкий нек и вы осаживаете плечо больше чем на 0,002, а
стрельба ведется в джампе, будьте готовы к тому, что довольно скоро у гильзы быстро появится наклеп, она вырастет в длину уже к пятому циклу, появится разброс в толщине дульца, неравностенности, другие дефекты, и будет наблюдаться увеличение разброса скорости и потеря кучности. Главным способом борьбы с быстрым ростом наклепа является регулярный отжиг, но он не спасает от роста разброса в толщине стенки гильз. Если не применять отжиг, для проточенных на равностенность гильз лучше обойтись без мандрела, в данном случае даже при среднем наклепе он не снизит разброс усилия посадки пули.
Для многих стрелков вывод о малой пользе мандрела покажется нелогичным, у них «умозрительно должно быть наоборот», многие стрелки и применяют мандрел для стабилизации натяга и усилия посадки пули. Интуитивно стрелки ожидают от мандрела жёстко зафиксированный внутренний диаметр дульца ID, почти постоянный натяг
, и подразумевают постоянное усилие посадки пули. То есть ожидаемое поведение: при применении мандрела зависимость
слабее, чем при бушинге, соответственно вклад HV в разброс F должен уменьшиться. На деле все получается наоборот, потому что
зависит от HV с тем же амплитудным S(HV), только со знаком «+».
Интуитивное ожидание стрелков («мандрел должен уменьшать разброс») оправдается, если в экспериментах окажется, что при протяжке мандрела упругая отдача по HV заметно меньше, чем при обжиме бушингом, или в случае отжига гильз каждый цикл. В итоге применять или не применять мандрел с точки зрения влияния на усилие посадки пули и ресурс гильзы – ответ на этот вопрос не очевиден и зависит от конкретной ситуации. Мы больше склоняемся к тому, чтобы по возможности не применять. Мы, конечно, не настроены радикально против мандрела, это полезный инструмент. Во-первых, для непроточенных на равностенность гильз влияние разной толщины дульца перекроет отрицательный эффект от мандрела. Во-вторых, в ряде случаев мандрел стабилизирует поверхность дульца, если его подбирать так, чтобы растяжение дульца происходило в пределах упругой деформации и прогонять «насухую», чтобы он просто полировал поверхность, не внося дополнительных пластических деформаций. В некоторых случаях погнутого дульца или других дефектов этот инструмент может также оказаться полезным. При этом надо помнить, что это увеличивает число негативных воздействий на гильзу и применять мандрел только в случае необходимости. Главное, не добавить с мандрелом лишних проблем.
5. В случае, если вы решили делать отжиг каждый цикл, нужно контролировать
динамику сопротивление посадке пули. После отжига нагар на дульце сгорает и появляется проблема стабилизации усилия посадки пули. Она может решаться без мойки или с УЗ мойкой гильз. Галтовку со стальными иголками мы не рассматриваем, потому что в нашем понимании это сильное воздействие на гильзу с тонким дульцем и у нас нет достаточного опыта ее правильного применения без образования наклепа и дефектов на дульце. Мы пробовали перед мойкой в галтовке чистить капсюльные гнезда прямо в моющем растворе, и это сокращало время на мойку в два-три раза и минимизировало воздействие стальных иголок на дульце. Однако при такой мойке мы практически всегда теряли слой окисла как естественную смазку на внутренней поверхности дульца.
Без мойки можно осуществлять также чистку дульца снаружи стальной ватой 0000 (окисел жесткий, вата в нем вязнет, его нужно убрать, но при этом не нужно срезать металл), изнутри нейлоновым ершом или в необходимых случаях бронзовым ершом и после него нейлоновым ершом. УЗ мойка с лимонной кислотой растворяет окислы, поэтому, чтобы они остались, нужно не передерживать гильзы в мойке, достаточно 5–10 минут, возможна чистка нейлоновым ершом в середине цикла мойки (прямо в моющем растворе) и в конце. Сочетание химического, ультразвукового и механического воздействия очень эффективно. Если гильзы моются, рекомендуем в моющем растворе (в перчатках) вычистить фрезой капсюльное гнездо, после этого оно быстро вымоется.
Теоретически отжиг выглядит как идеальный способ удерживать постоянную жесткость дульца и плеча гильзы и иметь нулевой разброс. На практике отжиг газовой горелкой не дает стабильных результатов в партии, но одновременно усложняет цикл подготовки гильз и дестабилизирует свойства поверхности дульца. Поэтому, что в итоге получилось, нужно проверять на практике измерениями.
По вопросам, рассмотренным в данной статье, в сети и в «бумажных» изданиях есть огромное количество информации, мы не являемся первопроходцами. Однако ценность наших исследований, на наш взгляд, состоит в том, что мы сами прошли этот путь по шагам и получили результаты, которые нас полностью устраивают, даже если мы кого-то повторили. Мы выполнили многие тысячи измерений в поиске эффективных способов стабилизации усилия посадки пули. В этих поисках мы также осознанно дестабилизировали процесс (полировкой дульца, многократными проходами мандрелом и др.), чтобы понять границы разброса. Похоже, нам удалось найти решения, которые будут полезны практикующим стрелкам. Мы верим, что убедительность этих исследований возрастет тогда, когда мы свяжем разброс усилия посадки с разбросом скорости и кучности. Мы уже готовим такие эксперименты и представим результаты по завершении.
Удачных выстрелов — на охоте и на соревнованиях!
Список литературы:
- Богословский В.Н., Жуков И.Г. Состав и структура поверхностного слоя дульца гильзы спортивного патрона при выстреле и релоадинге. (в печати)
- Богословский В.Н., Жуков И.Г. Механизмы появления наклепа и усталости при многократном применении гильзы в спортивном патроне и способы борьбы с ними (в печати)
- Богословский В.Н., Жуков И.Г. Использование мандрела для расширения дульца гильзы после обжатия в матрице: «за» и «против». Часть 1. DOI: 10.32743/UniTech.2025.139.10.21010
- Руководство по выражению неопределённости измерений (GUM). – М.: ВНИИМ, 2002. – 134 с.
- Кендалл М., Стюарт А. Теория вероятностей и математическая статистика. Т. 1. – М.: Наука, 1966. – 535 с.
- Бахвалов Н. С., Жидков Н. П., Кобельков Г. М. Численные методы. – 3-е изд. – М.: Наука, 1987. – 600 с.
- Гмурман В. Е. Теория вероятностей и математическая статистика. – 10-е изд. – М.: Юрайт, 2013. – 479 с.
- Вон Г. Rifle Accuracy Facts. – 2-е изд. – [Место издания]: Precision Shooting, [год]. – [N] с.
- Yielding of Brass Case Walls in the Chamber [Электронный ресурс]. – Режим доступа: [URL PDF-документа] (дата обращения: 11.11.2025).
- Neck Tension vs Bullet Seating & Release Pressure (Lessons learned) [Электронный ресурс] // LongRangeHunting.com. – Режим доступа: https://www.longrangehunting.com (дата обращения: 11.11.2025).
- Neck tension vs bullet seating & release pressure [Электронный ресурс] // Hammer Bullets Forum. Режим доступа: https://hammerbullets.com (раздел форума; тема: «Neck tension vs bullet seating & release pressure») (дата обращения: 08.11.2025).
- How much neck tension? [Электронный ресурс] // 24hourcampfire.com. - Режим доступа: https://www.24hourcampfire.com (раздел форума; тема: «How much neck tension?») (дата обращения: 08.11.2025).
- Bullets Taking a Set [Электронный ресурс] // Benchrest.com. – Режим доступа: https://benchrest.com (раздел форума; тема: «Bullets Taking a Set») (дата обращения: 08.11.2025).
- AMP Annealing. How Induction Annealing Works // Under The Microscope. 20.09.2019. – Режим доступа: https://www.ampannealing.com/articles/55/annealing-under-the-microscope/ (дата обращения: 13.11.2025)
- AMP Annealing. Annealing Brass For Reloading: FAQ. – Режим доступа: https://www.ampannealing.com/faq/(дата обращения: 13.11.2025)
- Reloading Basics – Case Neck Tension [Электронный ресурс] // Gun Mart. – 22.02.2021. – URL: https://www.gunmart.net/ammunition/reloading/reloading-basics-case-neck-tension (дата обращения: 08.11.2025).
- Cali D. The Science of Cartridge Brass Annealing [Электронный ресурс] // Bison Ballistics. – 24.05.2013. – URL: https://bisonballistics.com/articles/the-science-of-cartridge-brass-annealing (дата обращения: 08.11.2025).
- 338 Lapua Magnum – Phase 1 Rifle Brass Comparative Assessment [Электронный ресурс]. – Illinois Reloading Lab, 2017. – 16 p. – URL: https://reloadinginstructor.com/wp-content/uploads/2024/04/338-Lapua-Magnum-Phase-1.pdf (дата обращения: 08.11.2025).
- Stevenson R. Characterisation Study of Brass Cartridges for High End Competition Target Shooting: MSc thesis. – University of Strathclyde, 2014. – URL: https://ballisticrecreations.ca/wp-content/uploads/2019/06/Ryan-Stevenson-Dissertation.pdf (дата обращения: 08.11.2025).
- Mixed brass and OAL variation [Электронный ресурс] // Brian Enos’s Forums. – 2019. – URL: https://forums.brianenos.com/topic/277473-mixed-brass-and-oal-variation/. (дата обращения: 08.11.2025).
- Montgomery D. C. Design and Analysis of Experiments. – 8th ed. – Hoboken, NJ: John Wiley & Sons, 2013. – 730 p.
- AMP Annealing. FAQ: Annealing Brass for Reloading [Электронный ресурс]. — URL: https://www.ampannealing.com/faq/ (дата обращения: 10.10.2025). —
- AMP Annealing. Annealing Under the Microscope [Электронный ресурс]. — 07.07.2017. — URL: https://www.ampannealing.com/articles/40/annealing-under-the-microscope/ (дата обращения: 10.10.2025).
- Aurubis. C26000 (CuZn30). Technical Datasheet [Электронный ресурс]. – Hamburg: Aurubis AG, б. г. – 3 p. –https://www.aurubis.com (дата обращения: 08.11.2025).
- KME Germany. C26000 – CuZn30. Engineering Copper Solutions [Электронный ресурс]. – Osnabrück: KME, б. г. – 1 p. –https://www.kme.com (дата обращения: 08.11.2025).
- JINTIAN Copper. UNS C26000 Brass, ASTM B36/B36M [Электронный ресурс]. – Ningbo, б. г. –https://jtcopper.com/c26000-brass.html (дата обращения: 08.11.2025).
- Copper Development Association. C26000 Cartridge Brass [Электронный ресурс]. – New York: CDA, б. г. – Режим доступа: https://alloys.copper.org/alloy/C26000 (дата обращения: 08.11.2025).
- Dieter G. E. Mechanical Metallurgy. – 3rd ed. – London: McGraw-Hill, 1986. – 751 p.
- Hosford W. F. Mechanical Behavior of Materials. – 2nd ed. – Cambridge: Cambridge University Press, 2010. – 425 p.
- Work Hardening and Annealing of Brass. – Laboratory handout for MSE 170: Materials Science, University of Washington [Электронный ресурс]. – Seattle, 2009. – 4 p. –https://courses.washington.edu/mse170/ (дата обращения: 08.11.2025).
- Sonmez F. O., Demir A. Analytical relations between hardness and strain for cold formed parts. // Journal of Materials Processing Technology. – 2007. – Vol. 186, № 1–3. – P. 163–173.
- Zhang D., Hu L., Liu B., Zhao S. Relationship between Hardness and Deformation during Cold Rolling Process of Complex Profiles. // Chinese Journal of Mechanical Engineering. – 2023. – Vol. 36, Article 120. – DOI: 10.1186/s10033-023-00950-1.
- Burchitz I. A. Springback, Improvement of its Predictability: Literature Study Report. – Enschede: Netherlands Institute for Metals Research, 2005. – 83 p. (NIMR project MC1.02121).
- Damon Cali. Case Neck Tension – A Stress Analysis [Электронный ресурс] // Bison Ballistics, 08.02.2018. –https://bisonballistics.com/articles/case-neck-tension-a-stress-analysis (дата обращения: 08.11.2025).
- Tabor D. The Hardness of Metals. — Oxford: Clarendon Press, 1951.
- ASTM E140-07. Standard Hardness Conversion Tables for Metals. — ASTM International, West Conshohocken, PA, 2007.
- Aurubis AG. C26000 (CuZn30). Technical Datasheet [Электронный ресурс]. — PDF. — URL: https://www.aurubis.com/en/dam/jcr%3A32933033-29ab-4b18-9e6f-619a21c35881/c26000-cuzn30-us.pdf (дата обращения: 10.10.2025).
- Wieland-Werke AG. WIELAND-M30 — CuZn30 / C26000 Alloy Data Sheet. 2 p.
- JINTIAN Copper. Mechanical Property of C2600 Brass (JIS C2600 / UNS C26000).
- Pavlina, E. J.; Van Tyne, C. J. Correlation of Yield Strength and Tensile Strength with Vickers Hardness for Copper Alloys. Journal of Materials Engineering and Performance, 17(6), 2008, 888–893.
- NIST. Mechanical Properties of Metals and Alloys. NBS Circular 447.
- Carlucci D.E., Jacobson S.S.Ballistics: Theory and Design of Guns and Ammunition. 3rd ed. Boca Raton: CRC Press, 2018. – Раздел «Cartridge Case Design» и блок «Thin-walled cylinder geometry»
- Kelly P. Solid Mechanics Part I: An Introduction to Elasticity, Plasticity and Viscoelasticity. University of Auckland, Section 7.3 “The Thin-walled Pressure Vessel Theory”
- Hibbeler R.C. Mechanics of Materials. 8th–10th eds. Pearson. – Глава/подраздел «Stresses in Thin-Walled Pressure Vessels»
- Stress in Thin-Walled Cylinders or Tubes.The Engineering ToolBox, 2005.
- Peng Y. Finite Element Analysis of a Brass Cartridge Case. // Advanced Materials Research. 2012. Vol. 421. P. 271–275.
- Abdelgader A.M., Bilal A. Analysis of Structural State of 60/40 Brass Cartridge Case (BCC) after Being Exposed to High Pressure and Temperature of Firing. // Open Journal of Metal. 2019.
- Engineering ToolBox. Friction – Coefficients for Common Materials and Surfaces. https://www.engineeringtoolbox.com/friction-coefficients-d_778.html (дата обращения: 08.11.2025).
- Engineering ToolBox. Friction Coefficients for some Common Materials and Materials Combinations https://www.engineeringtoolbox.com/friction-coefficients-d_778.html (дата обращения: 08.11.2025).
- TriboNet. Essential Friction Coefficients in Air vs Vacuum: 12 Materials Compared. https://www.tribonet.org/wiki/friction-coefficients-air-vs-vacuum/ (дата обращения: 08.11.2025).
- Friction Coefficient of Different Material Pairs Under Different Lubrication Conditions. Tribology in Industry, 2012, Vol. 34, No. 1, pp. 3–9.
- https://www.tribology.fink.rs/journals/2012/2012-1/3.pdf (дата обращения: 08.11.2025).
- Moshkovich A., et al. Friction, wear and plastic deformation of Cu and α/β brass under lubrication conditions. Wear, 2014. https://www.sciencedirect.com/science/article/abs/pii/S0043164814002749 (дата обращения: 08.11.2025).
- ISO/IEC Guide 98-3:2008. Uncertainty of measurement – Part 3: Guide to the expression of uncertainty in measurement. – Geneva: ISO, 2008. – 120 p.
- Taylor J. R. An Introduction to Error Analysis: The Study of Uncertainties in Physical Measurements. – 2nd ed. – Sausalito, CA: University Science Books, 1997. – 327 p.
- Mood A. M., Graybill F. A., Boes D. C. Introduction to the Theory of Statistics. – 3rd ed. – New York: McGraw-Hill, 1974. – 564 p.
- Taylor J. R. An Introduction to Error Analysis: The Study of Uncertainties in Physical Measurements. – 2nd ed. – Sausalito, CA: University Science Books, 1997. – 327 p.
- Mood A. M., Graybill F. A., Boes D. C. Introduction to the Theory of Statistics. – 3rd ed. – New York: McGraw-Hill, 1974. – 564 p.
- Beckwith T. G., Marangoni R. D., Lienhard J. H. Mechanical Measurements. – 6th ed. – Upper Saddle River, NJ: Prentice Hall, 2007. – 720 p.
- Montgomery D. C., Runger G. C. Applied Statistics and Probability for Engineers. – 7th ed. – Hoboken, NJ: Wiley, 2018. – 792 p.
- The Science of Cartridge Brass Annealing By Damon Cali Posted on May 24, 2013 at 11:39 AMhttps://bisonballistics.com/(дата обращения: 08.11.2025).