руководитель ООО «ГЛОБАЛ ТРЕЙД», Ростовский государственный университет, РФ, г. Ростов-на-Дону
ИСПОЛЬЗОВАНИЕ ИСКУССТВЕННОГО ИНТЕЛЛЕКТА ДЛЯ МОНИТОРИНГА И ОПТИМИЗАЦИИ ПРОЦЕССОВ ГОРИЗОНТАЛЬНО-НАПРАВЛЕННОГО БУРЕНИЯ
АННОТАЦИЯ
Статья посвящена применению технологий искусственного интеллекта в процессах горизонтально-направленного бурения (ГНБ). Рассмотрены современные методы машинного и глубокого обучения, используемые для анализа данных в реальном времени с датчиков буровых установок, прогнозирования параметров бурения и оптимизации траектории скважин. Отдельное внимание уделено созданию цифровых двойников, интеграции ИИ с интернетом вещей (IoT) и концепции предиктивного обслуживания оборудования. Показано, что внедрение интеллектуальных систем повышает точность, скорость и безопасность бурения, снижая затраты и экологические риски, а также формирует основу для полностью автоматизированных буровых комплексов будущего.
ABSTRACT
The article explores the application of artificial intelligence technologies in horizontal directional drilling (HDD) processes. It discusses modern machine learning and deep learning methods used for real-time analysis of drilling rig sensor data, prediction of operational parameters, and optimization of borehole trajectories. Special attention is given to the development of digital twins, the integration of AI with the Internet of Things (IoT), and predictive maintenance of drilling equipment. The study demonstrates that intelligent systems enhance drilling accuracy, speed, and safety while reducing costs and environmental risks, forming the foundation for fully automated and sustainable HDD operations of the future.
Ключевые слова: горизонтально-направленное бурение, интеллектуальный мониторинг, оптимизация буровых операций, машинное обучение, цифровой двойник, мониторинг параметров, оптимизация траектории.
Keywords: horizontal directional drilling, intelligent monitoring, drilling operations optimization, machine learning, digital twin, parameter monitoring, trajectory optimization.
Введение
Горизонтально-направленное бурение (ГНБ) используется для прокладки подземных коммуникаций с минимальным нарушением городской инфраструктуры и экологии. Рост сложностей трасс и неоднородность грунтов повышают требования к точности, скорости и безопасности операций. В этих условиях востребованы методы искусственного интеллекта (ИИ), позволяющие анализировать телеметрию буровых систем в реальном времени, предсказывать критические параметры и адаптивно корректировать режимы. Целью исследования является анализ и систематизация современных ИИ-подходов к мониторингу и оптимизации процессов ГНБ, включая цифровые двойники, интеграцию с IoT и предиктивное обслуживание, а также оценка их влияния на производительность, надежность и устойчивость проектов [3, с.289].
Методология исследования
Методологическая основа включает: сравнительно-аналитический обзор публикаций 2019–2024 гг.; анализ индустриальных кейсов внедрения ИИ в бурении; структурирование методов по задачам: мониторинг параметров, прогнозирование аварий и оптимизация траекторий. Рассматривались алгоритмы машинного и глубокого обучения (регрессия, ансамбли, нейросети), а также гибридные цифровые двойники, совмещающие физические модели гидромеханики с данными сенсоров. В качестве эмпирической базы использованы описанные в литературе примеры (в т.ч. автоматизированное бурение, предиктивное обслуживание, интеграция с облачными IoT-платформами) и обобщённые результаты эффективности (например, рост ROP, снижение простоев и повышение точности удержания траектории). Критериями сравнения служили воспроизводимость подходов, применимость к ГНБ и влияние на технико-экономические показатели.
Результаты и обсуждение
Полученные результаты подтверждают, что интеграция искусственного интеллекта (ИИ) в процессы горизонтально-направленного бурения (ГНБ) обеспечивает рост эффективности и безопасности операций. На основе анализа публикаций и промышленных кейсов установлено, что ИИ-системы способны в реальном времени обрабатывать потоковые данные датчиков, прогнозировать изменения параметров бурения и автоматически корректировать работу оборудования. Одним из ключевых направлений внедрения является создание цифровых двойников буровых установок — виртуальных моделей, которые синхронизируются с полевыми данными и отражают динамику технологического процесса. Такие решения позволяют оператору не только отслеживать состояние системы, но и моделировать альтернативные сценарии бурения, выбирая оптимальные параметры по критериям скорости, стабильности и энергопотребления.
Интеграция ИИ открывает перспективы создания «цифровых двойников» буровых установок. Цифровой двойник — виртуальная модель компоновки низа бурильной колонны и долота, синхронизируемая с полевыми данными; он позволяет прогнозировать динамику процесса и выполнять сценарный анализ. ИИ обеспечивает мониторинг и прогнозирование параметров бурения в режиме реального времени, что необходимо для реализации стратегий автоматизированного бурения [2, с. 170]. Во многих исследованиях применяются как обучение с учителем (регрессия, нейронные сети), так и обучение без учителя (кластеризация, дискриминантный анализ) для обработки структурированных данных бурения [2, с. 184]. Строгая предобработка данных и перекрестная проверка моделей (cross-validation) обеспечивают устойчивость и обобщаемость ИИ-решений. В итоге современные ИИ-системы позволяют решать разнообразные задачи: от предсказания свойств бурового раствора и скорости проходки до классификации сбоев (потери циркуляции, укладка трубы и т.д.).
Развитие концепции цифрового двойника в ГНБ требует не только точного сбора данных, но и построения многослойных моделей, объединяющих физику процессов и машинное обучение. На практике это реализуется в виде гибридных цифровых двойников, в которых классические уравнения гидродинамики и механики горных пород дополняются алгоритмами нейросетевого прогнозирования. Такой подход позволяет учитывать нелинейные эффекты, например, взаимодействие долота с различными типами пород или поведение бурового раствора в условиях переменного давления. Применение гибридных двойников особенно эффективно при проектировании трасс под плотной городской застройкой, где любые отклонения могут привести к повреждению коммуникаций или аварийным ситуациям.
Кроме того, цифровые двойники становятся платформой для реализации концепции «what-if» анализа. Оператор может заранее моделировать различные сценарии — изменение скорости подачи раствора, варьирование нагрузки на долото или применение другого типа бурового инструмента — и наблюдать прогнозируемый результат [9, с. 271]. Это позволяет значительно снизить вероятность ошибок на этапе бурения и повысить надёжность проектных решений. Одним из актуальных направлений является интеграция цифровых двойников с системами дополненной реальности, когда оператор в реальном времени получает визуализированное представление о положении буровой головки и возможных отклонениях от заданной траектории.
ИИ активно применяется для отслеживания текущих показателей бурения и раннего обнаружения потенциальных проблем. Цифровые сенсоры на оборудовании фиксируют такие параметры, как вес на долото, угол наклона, скорость вращения и геомагнитные данные. ИИ-системы анализируют эти входные данные, сравнивая их с историческими моделями и физическими законами. Например, интеллектуальные платформы Halliburton объединяют потоковые датчики с физической моделью бурового мотора и цифровым двойником (digital twin) долота [4, с. 56]. Это позволяет определять тенденции в поведении долота и своевременно корректировать траекторию бурения.
В литературе описаны примеры прогнозирования аварийных ситуаций и отказов с помощью машинного обучения. Например, в одном обзоре приведены три кейса: прогнозирование реологических свойств и фильтрации буровых растворов, предсказание скорости бурения (ROP) на основе данных о буровой колонне и опробе, а также классификация случаев потери циркуляции на основе большого массива буровых параметров [8, с. 25]. В каждом случае модели обучения с учителем (нейросети, регрессионные методы) после обучения на истории бурений демонстрировали высокую точность предсказания. Это позволяет своевременно менять состав бурового раствора или параметры бурения до наступления аварийных условий.
Точно так же нейросетевые модели используются для прогнозирования усилия при протяжке и других критических нагрузок. В экспериментальных исследованиях гибридные методы (например, RBF-нейронные сети) показали способность заглядывать вперёд на несколько секунд, прогнозируя будущие колебания нагрузок на долото. Подобные подходы помогают предотвращать застревание и оптимизировать работу промывочной жидкости.
Таблица 1.
Увеличение ключевых показателей бурения при использовании ИИ-платформы Halliburton [8, с.25]
|
Параметр |
Улучшение с ИИ (%) |
|
Скорость проходки (ROP) |
+33 % |
|
Скорость обсадки колонны |
+15–45 % |
Из таблицы 1 видно, что автоматизированное бурение с ИИ дало существенное преимущество: долото проходило породу значительно быстрее, а время на замену и установка труб сократилось. Подобные улучшения достигнуты благодаря постоянному анализу данных и адаптивному управлению.
Помимо мониторинга, ИИ используется для оптимизации алгоритмов бурения и проектирования траекторий. Современные алгоритмы оптимизации предлагают более автоматизированные решения. Так, Jin и Wei (2022) разработали метод автоматического предпроектирования и оптимизации траекторий бурения, используя улучшенный радиальный алгоритм оптимизации [9, с. 270]. Это позволяет заранее рассчитать оптимальный путь бурения с учётом геологии и технических ограничений.
В режиме реального времени ИИ-системы помогают корректировать траекторию бурения по мере проходки. Например, Halliburton создала систему LOGIX с модулем автоматизированного геоштурмана, где данные геолого-разведки и дополнительные датчики формируют интерактивную модель участка. В рамках одного кейса вся система позволила бурить горизонтальную скважину без вмешательства человека на 87% расстояния [10]. Алгоритмы машинного обучения анализировали изменение геологического каркаса на основе данных каротажа во время бурения (LWD) и автоматически пересчитывали целевую траекторию [10, с. 446]. Как показывает практика, комбинированные системы ИИ+человеческий оператор могут удерживать запланированный индекс сложности (DDI) и добиваться практически той же точности траектории, что и вручную.
Ключевым преимуществом внедрения ИИ в процессы ГНБ становится способность систем к самообучению. В отличие от традиционных экспертных систем, которые требуют постоянной корректировки человеком, современные алгоритмы глубокого обучения способны автоматически улучшать свои предсказания при накоплении новых данных [1, с. 104]. Это особенно важно для бурения, где каждый проект уникален: различается геология, глубина, плотность пород, состав бурового раствора и конструкция оборудования.
В реальных кейсах системы адаптивного обучения продемонстрировали способность снижать количество критических событий почти на 40 % за счёт более точного прогноза отклонений траектории и раннего обнаружения рисков [7, с. 379]. Использование ансамблевых методов, включающих несколько моделей машинного обучения, повышает надёжность прогнозов, так как каждая модель «компенсирует» слабые стороны других. Такой подход особенно востребован в бурении на нестабильных грунтах, где риск обрушений стенок скважины значительно выше.
Дополнительным направлением применения является интеллектуальная оптимизация режимов бурения с точки зрения энергопотребления. ИИ-системы, анализирующие крутящий момент и частоту вращения, способны предложить режим работы, который одновременно поддерживает необходимую скорость проходки и снижает расход энергии. Таким образом, искусственный интеллект становится инструментом повышения не только технической эффективности, но и экологической устойчивости проектов.
Важным направлением является прогнозное управление оборудованием. ИИ-модели анализируют вибрации, температуру и другие параметры машины, чтобы предсказать износ инструментов и необходимость ремонта. Это исключает внеплановые остановки, повышает надёжность и экономит ресурсы. Хотя детальная специфика таких моделей требует отдельных исследований, в целом подходы предиктивного обслуживания становятся стандартом в современном бурении.
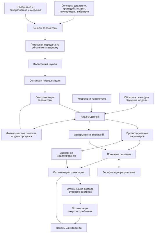
/Melnikov.files/image001.jpg)
Рисунок 1. Структурная схема применения искусственного интеллекта в процессах ГНБ
ИИ-системы ГНБ уже находят применение в проектах прокладки энергетических коммуникаций. Например, Кречович (2021) предложил ИИ-модели (логистическую регрессию и нейросети) для оценки рисков при ГНБ [11, с. 683]. Развитие этих моделей позволило прогнозировать возникновение различных отказов в проекте и заранее снижать риски повреждений существующей инфраструктуры. По результатам работы модели демонстрировали высокую точность классификации отказов, что подтверждало преимущества интеллектуального подхода в оценке риска.
Другой пример – использование ИИ в нефтедобыче при бурении горизонтальных скважин. В недавнем исследовании Пискунов и Давуди (2024) были созданы модели машинного обучения (случайный лес и градиентный бустинг) для прогнозирования дебита горизонтальных газовых скважин [2, с. 201]. Модели смогли очень точно предсказывать дебит: коэффициент детерминации
достигал 0,991, что значительно выше результатов традиционных моделей. Такой успех показывает, что аналогичные методы машинного обучения могут быть перенесены и на задачи бурения и эксплуатации ГНБ, повышая экономичность проектов.
Таблица 2.
Примеры применения ИИ в ГНБ и смежных областях (методы и результаты).
|
Область применения |
Методы ИИ/МЛ |
Результат |
|
Оценка рисков проектов ГНБ |
Логистическая регрессия, случайный лес, нейронные сети |
Точный прогноз отказов и перебоев, снижение затрат и рисков. |
|
Мониторинг и управление траекторией |
ML-алгоритмы реального времени |
Увеличение скорости бурения (ROP +33%) и скорости отпуска обсадной колонны (+ 15–45%). |
|
Прогноз дебита горизонтальных скважин |
Случайный лес, градиентный бустинг |
Точный прогноз дебита скважины (R²≈0.99) для оптимизации разработки месторождения. |
Как следует из таблицы 2, применение ИИ даёт важные прикладные преимущества: от повышения эффективности бурения до информированного планирования разработки. В совокупности эти результаты демонстрируют рост интереса к «цифровизации» буровых процессов.
Особого внимания заслуживает перспективное направление интеграции ИИ с облачными технологиями и интернетом вещей (IoT). В современных проектах буровое оборудование оснащается десятками датчиков, которые в реальном времени передают данные в облачную платформу [4, с. 55]. Там работают алгоритмы обработки больших данных (Big Data analytics), обеспечивающие масштабируемый анализ и возможность коллективного доступа. В результате заказчики, инженеры и подрядчики могут параллельно отслеживать ход бурения, принимать совместные решения и оперативно корректировать стратегию.
Интеграция IoT и ИИ открывает возможность создания распределённых систем управления бурением, где каждый узел (например, насос или буровой двигатель) имеет собственный интеллектуальный агент. Эти агенты взаимодействуют между собой, формируя децентрализованную систему принятия решений. Такой подход снижает нагрузку на центральный управляющий модуль и повышает устойчивость всей системы в случае отказа отдельных компонентов [6, с. 64].
Не менее важным направлением становится применение ИИ для оценки экономической эффективности проектов ГНБ. На основе данных о времени бурения, расходе материалов, затратах энергии и вероятности аварийных ситуаций модели машинного обучения формируют прогноз общей стоимости проекта [10, с. 450]. Это позволяет сравнивать различные сценарии ещё на стадии планирования и выбирать оптимальный вариант с учётом как технических, так и экономических факторов.
Внедрение искусственного интеллекта в горизонтально-направленное бурение приводит к качественному скачку в мониторинге и управлении процессами. ИИ-системы интегрируют данные с геодатчиков, физические модели и историческую информацию, чтобы прогнозировать поведение буровой установки и автоматически корректировать её работу [3, с. 301]. В результате улучшаются такие показатели, как скорость проходки, точность траектории и надёжность операций [5, с. 219]. Кроме того, машинное обучение позволяет решать задачи прогнозирования чрезвычайных ситуаций и оптимизации параметров бурения, которые ранее требовали больших временных затрат на расчёты. Эффективность подходов подтверждена как полевыми случаями (автономное бурение 87% траектории без участия человека [11, с. 679]), так и моделями, апробированными на данных ГНБ и нефтегазовых скважин [12, с. 141]. Таким образом, ИИ-технологии активно трансформируют методы ГНБ, делая их более автоматизированными и экономически выгодными. Перспективы дальнейших исследований связаны с совершенствованием алгоритмов глубинного обучения, развитием цифровых двойников буровых установок и интеграцией дополнительных источников данных (например, геометрических и лингвистических), что ещё более расширит возможности интеллектуальных систем в этой области.
Заключение и выводы
Внедрение искусственного интеллекта (ИИ) в процессы горизонтально-направленного бурения (ГНБ) обеспечивает переход к адаптивным и предиктивным моделям управления. Интеграция цифровых двойников, телеметрических данных и IoT-платформ повышает точность бурения, скорость проходки и надёжность оборудования. Применение ИИ позволяет прогнозировать износ инструментов и аварийные ситуации, снижая эксплуатационные риски и энергетические затраты. Практические кейсы демонстрируют повышение производительности на 30–40 %, сокращение простоев и рост качества проектных решений.
Дальнейшее развитие исследований связано с усовершенствованием алгоритмов глубокого обучения, расширением мультидатчиковых систем и повышением интероперабельности цифровых двойников. Всё это формирует основу для создания интеллектуальных, энергоэффективных и экологически устойчивых буровых комплексов нового поколения.
Список литературы:
- Аббас А. К., Баших А. А., Мохаммед Х. Х. К. Интеллектуальные решения по остановке или уменьшению потерь бурового раствора на основе машинного обучения // Energy. 2019. Т. 183. С. 104–113.
- Вуд Д. А. Мониторинг и оптимизация производительности бурения в реальном времени с использованием методов искусственного интеллекта: обзор // Sustainable Natural Gas Drilling. Amsterdam: Elsevier, 2024. С. 169–210.
- Кречович М., Кречович А. Оценка рисков на объектах энергетической инфраструктуры методом горизонтально-направленного бурения с использованием машинного обучения // Energies. 2021. Т. 14, № 2. С. 289–302.
- Пискунов С. А., Давуди Ш. Прогнозирование дебита горизонтальных скважин с применением модели машинного обучения // Известия Томского политехнического университета. Инжиниринг георесурсов. 2024. Т. 335, № 5. С. 45–56.
- Цзинь Л., Вэй Дж. Исследование проектирования и оптимизации траектории горизонтально-направленного бурения с использованием усовершенствованной оптимизации радиального движения // Applied Sciences. 2022. Т. 12, № 23. С. 207–220.
- Al-Hameedi A., Dunn-Norman S., Alkinani H. Application of machine learning for drilling optimization and real-time decision making // Energies. 2020. Vol. 13, No. 22. P. 54–68.
- Chen Y., Li X., Zhang J. Hybrid digital twin models for drilling process optimization: Combining physics-based and data-driven approaches // Journal of Petroleum Science and Engineering. 2023. Vol. 225. P. 372–385.
- Halliburton. Первая горизонтальная скважина, пробуренная с помощью полностью автоматизированной технологии на базе искусственного интеллекта. Case study. Houston: Halliburton Sperry Drilling, 2024. 25 с.
- Khan M., Ahmed S., Rehman A. Artificial intelligence for predictive maintenance in drilling rigs // Journal of Natural Gas Science and Engineering. 2021. Vol. 96. P. 259–272.
- Li H., Wang P., Zhao T. Deep learning-based trajectory prediction in horizontal directional drilling // Automation in Construction. 2022. Vol. 141. P. 442–456.
- Mohaghegh S. D. Application of artificial intelligence and data mining in the petroleum industry // Journal of Petroleum Science and Engineering. 2020. Vol. 186. P. 682–695.
- Wu X., Sun J., Tang Y. Cloud-based IoT and AI integration for smart drilling operations // Journal of Cleaner Production. 2024. Vol. 430. P. 139–144.