магистрант, кафедра Разработка и эксплуатация нефтяных и газовых месторождений Ташкентского государственного технического университет имени Ислама Каримова, Узбекистан, г. Ташкент
МОДЕЛИРОВАНИЕ И ОПТИМИЗАЦИЯ СИСТЕМЫ ЗАКАЧКИ ГАЗА В ПХГ НА МЕСТОРОЖДЕНИИ ХАДЖИАБАД ГОРИЗОНТ «XIX»
АННОТАЦИЯ
В соответствии с уравнением состояния идеального газа предлагается формула расчета давления в скважине для закачки газа и проверяется фактическими данными, которые принимаются в качестве ограничивающего условия. Система закачки газа моделируется с помощью программного обеспечения для моделирования Aspen HYSYS. Результаты. За счет изменения мощности компрессора расходуется столько энергии, что оптимальной схемой нагнетания является закачка с подержанием давления, а оптимальное количество нагнетательных скважин равно трем скважинам. Кроме того, зависимость между расходом нагнетания и давлением в скважине строится исходя от времени закачки при этом изучается оптимальная схема закачки. В итоге, получены функциональные формулы давления в скважине и расхода закачки с учетом времени закачки. Выводы. Полученные результаты могут не только послужить основой для принятия решений о закачке газа в производственные системы, но и обеспечить базовую гарантию цифровой трансформации и интеллектуального функционирования предприятий.
ABSTRACT
In accordance with the equation of state of the ideal gas, a formula for calculating the pressure in the well for gas injection is proposed and verified by actual data, which are accepted as a limiting condition. The gas injection system is modeled using Aspen HYSYS simulation software. Results: Due to the change in compressor power, so much energy is consumed that the optimal injection scheme is injection with pressure maintenance, and the optimal number of injection wells is three wells. In addition, the relationship between the injection flow rate and the pressure in the well is based on the injection time, while the optimal injection scheme is studied. As a result, the functional formulas of the pressure in the well and the injection flow rate are obtained, taking into account the injection time. Conclusions: The results obtained can not only serve as a basis for making decisions about injecting gas into production systems, but also provide a basic guarantee of digital transformation and intelligent operation of enterprises.
Ключевые слова: Подземное хранение; моделирование; нагнетание газа; оптимизация; постоянный поток; мощность компрессора; продолжительность нагнетания.
Keywords: Underground storage; simulation; gas injection; optimization; constant flow; compressor power; duration of injection.
1 Введение. В связи со стремительным развитием и популяризацией сенсорных и информационных технологий в нефтегазовой отрасли растет спрос на интеллектуальные данные, что также относится к объектам системы подземного хранения газа, и оптимизация их работы является важным составляющим аналитических данных. Чтобы максимально освоить принципы работы систем хранения газа и повысить уровень управления производством, а также снизить затраты на закачку газа, в данной работе исследуются возможности для оптимизации системы закачки газа для эффективного подземного хранения. Природный газ является важным невозобновляемым энергетическим ресурсом [1-3], который считается стратегически важным для многих отраслей промышленности, поэтому потребители стараются обеспечить себя хранилищами и оборудованием для защиты от возможных колебаний и кризисов, возникающих из-за нехватки природного газа [4]. Несмотря на то, что существует множество различных методов хранения природного газа, подземные хранилища газа (ПХГ) считаются одним из предпочтительных резервуаров для хранения больших объемов газообразных веществ в мире. По сравнению с наземными хранилищами, ПХГ, созданные на истощенных нефтяных и газовых месторождениях, в соляных кернах или водоносных горизонтах [5], обладают преимуществами большой емкости, долговечности и высокой безопасности [6], что делает разработку ПХГ особенно быстрой.
Еще в 1915 году в округе Уэлланд, провинция Онтарио, Канада, была построена первая в мире ПХГ. За более чем 100 лет развития компании специализированные на создания ПХГ добились значительных успехов, и в мире было построено более 700 ПХГ. С быстрым развитием и популяризацией сенсорных и информационных технологий спрос на интеллектуальные данные в нефтегазовой отрасли становится все сильнее и сильнее.
Несмотря на некоторый прогресс, достигнутый в интеллектуальном строительстве ПХГ, обобщено можно отметить что, результаты интеллектуальных исследований в основном касаются подземных частей, таких как газохранилище и ствол скважины, а интеллектуальное строительство наземных сооружений (система сбора и подготовки) является относительно немногочисленным и малоразвитым [8-10].
В 1981 году Кац Эт и другие [11] изложили свои взгляды на повышение эффективности эксплуатации и снижение эксплуатационных расходов подземных хранилищ газа;
- Хамехчи и Рашиди [7] изучили влияние различного состава газа на производство и эксплуатацию подземных хранилищ газа;
- Малакути и Азин [12] исследовали ПХГ в Иране, где было проведено численное моделирование процесса добычи и закачки, а затем был проанализирован динамический процесс эксплуатации подземного хранилища газа.
- Моради [13] провел свое исследование подземного хранилища газа, представляющего собой резервуар газового конденсата, расположенный в центральной части Ирана. В ходе исследования была создана синтетическая модель газоконденсатного пласта для анализа влияния закачки и добычи природного газа на изменения относительной проницаемости газа и насыщенности конденсатом в ближних и дальних участках ствола скважины;
- Родригес и другие [14] спроектировали наземные технологические установки реконструированного подземного хранилища газа из истощенных нефтяных и газовых пластов, расположенных в Аргентине, а также подробно представили схему эксплуатации и управления подземным хранилищем газа;
- Атойби [15] сравнивал преимущества различных методов хранения природного газа, и в качестве предпочтительного варианта был выбран метод подземного хранения газа, и, наконец, были проанализированы показатели оценки соответствующих параметров эксплуатации подземного хранилища газа.
- Шин [16] исследовал обоснованность сценария эксплуатации ПХГ с помощью имитационной модели и проанализировал возможные изменения состава газа с целью прогнозирования и управления качеством газа в будущем.
- Тан [17-18] изучил оптимизацию работы и расчет снижения пиковой нагрузки ПХГ с использованием технологии численного моделирования, при этом в качестве целевой функции были взяты максимальная добыча газа и минимальное пластовое давление, и были выдвинуты некоторые предложения по оптимизации работы хранилища газа.
- Лию [19-20] разработал систему расчета интегрированного давления на поверхности скважины для подземного хранения газа на основе программного обеспечения VB и HYSYS, и было реализовано интегрированное моделирование системы подержания давления на поверхности трубопроводной сети и системы подержания давления в нагнетательной скважины.
В этой статье было проведено моделирование и оптимизация системы закачки газа в ПХГ, созданный на основе истощенного газового пласта месторождения «VII». Полученные результаты могут не только послужить основой для принятия решений о закачке газа в производственные системы, но и стать базовой гарантией цифровой трансформации и интеллектуального функционирования предприятий.
2. Методы
2.1 Процесс и метод моделирования. Основные данные
Объем закачки газа составляет 120×104 м3/сут, давление исходного газа варьируется в пределах 5,0 МПа до 8,0 МПа, а температура колеблется от 10 ℃ до 20℃. Давление в скважине для закачки газа колеблется от 6,0 МПа до 15,0 МПа, а температура колеблется от 35℃ до 45 ℃. Состав газа приведен в таблице 1. Другие параметры приведены в таблице 2.
Таблица 1.
Состав исходного газа
|
Состав газа |
N2 |
CO2 |
CH4 |
C2H6 |
|
Процентное содержание |
0,47 |
0,57 |
94,59 |
0,7 |
Таблица 2.
Основные параметры системы закачки газа в пласт VII
|
Скважины для закачки |
Длина ствола (м) |
Объем газовой скважины (104 м3) |
|
Zn-809 |
580 |
20,2 |
|
Kg-812 |
429 |
23,0 |
|
Kg-813 |
302 |
17,85 |
Примечание: указанная длина трубы относится к длине трубы, соединяющей скважину с пунктом сбора газа.
2.2. Предлагаемая формула расчета давления в скважине для закачки газа и ее проверка
2.2.1. Предлагаемая формула расчета
Когда природный газ закачивается в газовую скважину, фактический объем (Q1) может быть получен из следующего уравнения:
(1)
Где 𝑄1 - фактический объем закачиваемого газа при состоянии скважины в данный момент времени T1, м3;
Р0 = 1,01×105 Па;
𝑇0 = 273,15 К;
𝑃1 - давление в скважине перед закачкой природного газа, Па;
𝑇1 - температура скважины перед закачкой природного газа, K;
𝑄 - стандартный расход природного газа, закачиваемого в газовую скважину в момент времени T1, м3.
Тогда предполагается, что время закачки равно Δt и считается относительно бесконечно малым, поэтому значение давления в скважине в это время может быть получено из следующего уравнения:
(2)
где Р2- давление в скважине после закачки природного газа, Па;
Т2- температура в скважине после закачки природного газа, К; V - расчетный объем скважины, м3.
В то же время можно считать, что 𝑇1 ≈ 𝑇2 для относительно бесконечно малого Δt, а 𝑄1 намного меньше, чем V. Таким образом, формула расчета давления в скважине нагнетания можно упростить доследующего уравнения (3).
(3)
Давление в скважине нагнетания рассчитывается по формуле (3) и сравнивается с фактическими данными, которые показаны на рисунке 1(а), (б), (в). Максимальная относительная погрешность между фактическим давлением в скважине и расчетным значением не превышает 3,1%. Таким образом, можно определить точность формулы расчета.
/Kurbanova.files/image004.jpg)
Рисунок 1. Сравнение расчетного значения с фактическим значением давления в скважине
2.3. Моделирование
2.3.1. Внедрение программного обеспечения для моделирования и выбор уравнений состояния
В данном исследовании для моделирования процесса закачки газа было выбрано программное обеспечение Aspen HYSYS. Aspen HYSYS - это симулятор технологических процессов, широко используемый на промышленном уровне. И программное обеспечение содержит более 20 видов уравнений состояния, в основном, включая BWRS, MBWR, Пэн-Робинсон, SRK и др. Среди вышеперечисленных уравнение состояния Пенга-Робинсона позволяет точно рассчитать многие системы в широком диапазоне рабочих условий. Следовательно, в данном исследовании выбрано уравнение состояния Пенга-Робинсона, и его конкретное выражение выглядит следующим образом:
(4)
(5)
(6)
(7)
(8)
где 𝑃 - давление, Па;
𝑇 -температура, К;
𝑣 - молярный объем, м3;
𝑅 – газовая постоянная, Дж/моль·K;
а- энергетическая постоянная;
б- объемная постоянная;
𝑇𝑐- является критической температурой, К;
Р𝑐- критическое давление, Па;
𝑇𝑅 контраст температуры, К;
K- является функцией фактора эксцентриситета ω;
ω-коэффициент эксцентриситета.
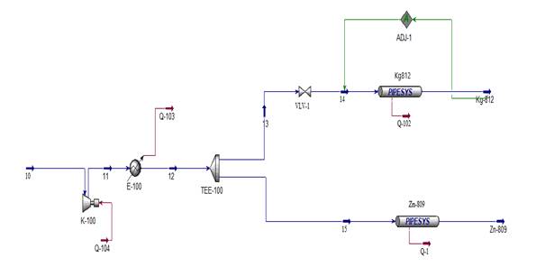
2.3.2. Модель закачки постоянного потока газа в две скважины
Модель закачки постоянного потока в две скважины, разработанная с помощью программного обеспечения Aspen HYSYS показано на
рисунке 2, которая в основном состоит из компрессорного модуля, нагнетательных трубопроводов, модуля охладителя, модуля отвода и регулировки. Основной процесс заключается в том, что трубопроводный газ после создания давления компрессором поступает в охладитель для охлаждения, а затем с помощью отводящего устройства природный газ закачивается в скважины Zn-809 и Kg-812 соответственно по нагнетательному трубопроводу.
Чтобы поддерживать баланс давления в процессе расчета, дроссельная заслонка устанавливается на трубопроводе с меньшим трением. Во время расчета как расход газа из компрессора, так и объем газа, поступающего в трубопровод коллектор-Zn-809, являются фиксированными значениями, а давление в конце трубы-J102 считается давлением в момент времени t1. В то же время регулируем давления за дроссельным клапаном VLV-1, чтобы давление в конце трубы-Zn-809 было равно давлению в момент времени t1, и, следовательно, в дальнейшем получим мощность компрессора, а затем и значение давления в конце двух труб в момент времени (t1+ Δt) который вычисляется по формуле (3).
/Kurbanova.files/image010.jpg)
Рисунок 2. Модель закачки постоянного потока газа в две скважины
Таким образом, можно многократно получать зависимость между мощностью компрессора и временем закачки со следующими ограничениями:
(9)
(10)
40×104 м3/сут ≤ 𝑄 ≤ 120×104 м3/сут
где Рск - давление в скважине (также давление в конце трубы), МПа;
𝑃 -мощность компрессора, кВт.
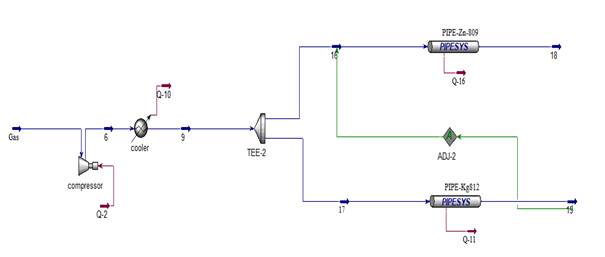
2.3.3. Модель нагнетания газа с подержанием давления в двух скважинах
Модель закачки газа с подержанием давления в двух скважинах, созданная с помощью программного обеспечения для моделирования Aspen HYSYS, показана на рисунке 3. После снижения температуры закачиваемого природного газа начинается процесс закачки его в скважины Zn-809 и Kg-812 по нагнетательному трубопроводу.
/Kurbanova.files/image013.jpg)
Рисунок 3. Модель нагнетания природного газа из двух скважинах с подержанием давления
Во время расчета расход газа из компрессора устанавливается как фиксированное значение, а давление в конце трубы-Zn-809 устанавливается как давление в момент времени t1. В то же время используется регулятор для регулировки расхода газа в трубе-Zn-809, чтобы давление в конце трубы-Kg-812 было равно давлению в момент времени t1, это даст возможность дополнительно увеличить мощность компрессора. Затем по формуле (3) рассчитывается давление в конце двух труб в момент времени (𝑡1 + Δt). Таким образом, можно повторно получить зависимость между расходом газа нагнетания из одной скважины, мощностью компрессора и временем закачки.
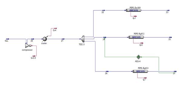
2.3.4. Модель нагнетания газа с подержанием давления в трех скважинах
Модель закачки с подержанием давления в трех скважинах, созданная с помощью программного обеспечения для моделирования Aspen HYSYS, показана на рисунке 4, которая в основном состоит из компрессорного модуля, нагнетательных трубопроводов, модуля охладителя, модуля отвода и регулировки. Основной процесс заключается в том, что трубопроводный газ после создания давления компрессором поступает в охладитель для охлаждения, а затем с помощью отводящего устройства природный газ закачивается в скважины Zn-809, Kg-812 и Kg-813, соответственно по нагнетательному трубопроводу.
/Kurbanova.files/image014.jpg)
Рисунок 4. Модели нагнетания с подержанием давления в трех скважинах
Во время расчета расход газа из компрессора был установлен как фиксированное значение, а давление на конце трубы- Zn-809 и трубы- Kg-812 было установлено как давление в момент времени t1. В то же время использовался регулятор для урегулирования потока газа в системе коллектор- Kg-812, чтобы давление в конце системы коллектор-Kg-813 было равно давлению в момент времени t1, что в итоге даст возможность дополнительно увеличить мощность компрессора.
3. Результаты
3.1. Оптимизация режимов впрыска
Исследуя две группы скважин куда одновременно закачивается природный газ: первая группа - Zn-809, Kg-812 и вторая группа - скважины Zn-809, Kg-813, была получена зависимость изменения мощности компрессора от времени нагнетания газа при различных режимах закачки и при общем расходе газа, равном 120×104 м3/сут, (рисунок 5а и 5b).
Для первой системы, где газ нагнетается одновременно в скважины Zn-809, Kg-812, фиксированный расход закачки газа из скважины Zn-809, устанавливается равным 65×104 м3/сут, 75×104 м3/сут, 85×104 м3/сут соответственно. На рисунке 5а видно, что мощность компрессора линейно возрастает с увеличением времени закачки, и чем больше фиксированный расход закачки в скважине Zn-809, тем больше мощность компрессора, и данные значения выше, чем при условии закачки через одну скважину с системой подержания давления. Когда как для следующей системы выбраны скважины Zn-809, Kg-812, фиксированный расход закачки из скважины Zn-809 устанавливается равным 60×104 м3/сут, 70×104 м3/сут и 80×104 м3/сут соответственно. Из рисунка 5b видно, что, хотя мощность компрессора при различных фиксированных режимах закачки будет меняться с увеличением времени нагнетания, все данные значения будут выше, чем при закачке через одну скважину с подержанием давления. Следовательно, оптимальным режимом нагнетания является закачка природного газа в две скважины, где Zn-809 и Kg-812;
/Kurbanova.files/image015.jpg)
Рисунок 5. Влияние режимов нагнетания на мощность компрессора в условиях одновременной закачки природного газа в двух системах:
(a) нагнетательная скважина - это скважина Zn-809 и Kg-812; (b) нагнетательная скважина - это скважина Zn-809 и Kg-813.
3.2. Оптимизация количества нагнетательных скважин
При одновременной закачке природного газа в количестве
120×104 м3/сут в одну скважину скорость потока в трубе, соединяющей газовую станцию с одиночной скважиной, превысит 30 м/с, что превышает максимально допустимую скорость потока в трубопроводе. Поэтому сравниваются только схемы одновременной закачки в две или три скважины.
На рисунке 6 показана вариационная зависимость между суточным энергопотреблением системы и временем закачки газа для различных комбинаций нагнетательных скважин. Очевидно, что при одновременной закачке газа в две скважины суточное энергопотребление системы линейно изменяется в зависимости от времени закачки, и величина энергопотребления для различных комбинированных скважин с увеличением времени закачки оказывается в определенной зависимости от времени закачки, в то время как все вариации имеют требуют большей мощности энергопотребления, чем при одновременной закачке газа в три скважины. Поэтому закачка газа одновременно в три скважины является более оптимальной схемой.
/Kurbanova.files/image016.jpg)
Рисунок 6. Влияние количества нагнетательных скважин на суточное энергопотребление системы закачки газа
3.3. Изменение параметров при оптимальной схеме закачки газа
На рисунке 7(а) показано изменение расхода нагнетания природного газа в зависимости от времени закачки (для одновременной закачки газа в три скважины). Исходя из рисунка 7 можно увидеть, что на начальном этапе закачки поток газа из скважины J103 значительно выше, чем из скважин Zn-809 и Kg-812.
/Kurbanova.files/image017.jpg)
Рисунок 7. Соответствующие кривые и смоделированные данные давления в нагнетательной скважине и расхода газа с учетом времени закачки: (а) расход закачки; (б) давление в скважине
Когда время закачки составляет менее 15 дней, дебит скважины Kg-813 быстро уменьшается, в то время как дебит скважин Zn-809, Kg-812 быстро увеличивается:
- время закачки превышает четвертый день, дебит скважины Kg-812 начинает превышать дебит скважины Kg-813;
- время закачки превышает седьмой день, дебит скважины Zn-809 начинает превышать дебит скважины Kg-813.
И когда время закачки превышает 15 дней, поток газа из скважины Zn-809 и скважины Kg-812 медленно уменьшается, в то время как из скважины Kg-813 увеличивается медленно, то время как все диапазоны колебаний невелики.
На рисунке 7(б) показано давление в скважине с учетом времени закачки из трех скважин (для одновременной закачки газа в три скважины). Можно увидеть, что давление в трех скважинах линейно возрастает с увеличением времени закачки, и существует небольшая разница между давлением в скважине Zn-809 и скважине Kg-812, в то время как давление в скважине Kg-813 всегда выше. Причина описанного выше явления заключается в том, что нагнетательный трубопровод скважины Kg-813 является самым коротким, а объем полости закачки - самым маленьким среди трех нагнетательных скважин. При одинаковом давлении в скважине на начальном этапе для поддержания того же перепада давления, что и в двух других трубопроводах, требуется больший расход закачки. Однако давление в скважине также повышается быстрее всего при наименьшем начальном давлении в скважине при том же расходе закачки, что приводит к быстрому снижению расхода нагнетания газа. С увеличением времени закачки влияние давления в скважине превышает влияние трения трубопровода. Следовательно, поток закачки из скважины Kg-813 является наименьшим. Когда время закачки превышает 15 дней, система в основном достигает квазиравновесного состояния. Следовательно, поток закачки из каждой нагнетательной скважины остается в основном неизменным.
3.4. Функциональная формула
Функциональные формулы (приведенные в таблице 3) для давления в нагнетательной скважине и расхода нагнетаемого газа с учетом времени закачки
Таблица 3.
Функциональные формулы
|
№ |
Нагнетательные скважины |
Давление закачки в скважине в зависимости от времени закачки (t) |
Параметр R2 |
|
1 |
Zn-809 |
𝑃=5.644+0.2450t |
0.9999 |
|
2 |
Kg-812 |
𝑃=5.660+0.2455t |
0.9998 |
|
3 |
Kg-813 |
𝑃=6.017+0.2455t |
0.9996 |
|
|
Расход газа (Q) в зависимости от времени закачки (t) |
||
|
1 |
Zn-809 |
𝑄=50.37-10.58×0.8056t |
0.9901 |
|
2 |
Kg-812 |
𝑄=57.22-10.83×0.7874t |
0.9856 |
|
3 |
Kg-813 |
𝑄=42.59+21.44×0.7905t |
0.9850 |
4. Заключение
Формула скважинного давления предложена в соответствии с уравнением состояния идеального газа, которое проверено фактическими рабочими параметрами. Результаты показывают, что погрешность между расчетным давлением и фактическим рабочим значением невелика, что подтверждает точность формулы. Модель процесса закачки газа разработана с помощью программного обеспечения для моделирования Aspen HYSYS. На примере одновременной закачки газа в две скважины изучается изменение мощности компрессора в зависимости от времени закачки в условиях закачки с подержанием давления и закачки с постоянным потоком соответственно. Результаты показывают, что при одинаковом времени закачки мощность компрессора при условии постоянного расхода топлива выше, чем при условии подержания давления; следовательно, нагнетание с подержанием давления лучше, чем нагнетание с постоянным расходом.
В условиях закачки с подержанием давления изучается взаимосвязь между ежедневным потреблением энергии системой и временем закачки, когда нагнетается газ в две и три скважины одновременно. Результаты показывают, что энергозатраты при одновременной закачке газа в две скважины намного выше, чем при одновременной закачке газа в три скважины. Следовательно, одновременная закачка газа в три скважины является лучшей схемой закачки.
Изучена взаимосвязь между расходом закачки, давлением в скважине и временем закачки при одновременном нагнетании газа в три скважины, и далее получена функциональная формула для каждого параметра с учетом времени закачки.
Список литературы:
- Farahani F., Rahimi A., Hosseini E. Экономическая оценка различных методов подземного хранения природного газа. Научно-исследовательский журнал новейших наук №4(2):114-119. 2015.
- Nasir M.A., Al-Lagtah, Sultan Al-Habsi, Sagheer A. Оптимизация и повышение производительности установки очистки высокосернистых природных газов в Лехвайре с использованием ПО Aspen HYSYS. Journal of Natural Gas Science and Engineering №26: 367-381. 2015.
- Pao H.T., Fu H.C. Возобновляемые и не возобновляемые источники энергии и экономический рост в Бразилии. Обзоры возобновляемой и устойчивой энергетики №25:381–392. 2013.
- Blanco H., Faaij A. Обзор роли накопителей в энергетических системах с акцентом на преобразование энергии в газ и долгосрочное хранение. Обзоры по возобновляемой и устойчивой энергетики. №81, 1049–1086. 2018.
- Bagheri B.S., Shirmohammadi R., Mahmoudi S.M.S., Rosen M.A. Оптимизация и комплексный энергетический анализ параллельной проточной системы охлаждения с двойным эффектом поглощения воды и бромида лития. Прикладная теплотехника №152: 643–653. 2019.
- Li J.Z., Li Q. Сопутствующие технологии при строительстве подземных хранилищ газа на нефтяных и газовых пластах. Газовая промышленность№ 33(10): 100-103. 2013.
- Khamehchi E., Rashidi F. Моделирование подземного хранилища природного газа на газовом месторождении Сараджа, секция технического симпозиума SPE в Саудовской Аравии, 2006.
- Mercerat D., Lynda D.L., Bernard P., Souley M. Мониторинг индуцированной сейсмичности в подземной соляной полости в ходе эксперимента с переходным давлением. Весенняя техническая конференция научно-исследовательского института Solution Mining, Бейл, Швейцария - С.227-234. 2007.
- Kraaijpoel D.A., Nieuwland D.A., Dost B. Микросейсмический мониторинг и обнаружение субсейсмических разломов в подземных хранилищах газа. Материалы конференции, 4-й семинар EAGE по пассивной сейсморазведке. 2013.
- Eisner L., Stotter C., Mueller M.C., Duncan P.M., Herndler E. Проектирование пассивного сейсмического мониторинга для подземных хранилищ газа в Венском бассейне, Материалы конференции, 73-я конференция и выставка EAGE, объединяющая SPE EUEUROPEC.
- Katz D.L., Tek M.R. Обзор подземного хранения природного газа Journal of petroleum technology №33 (6): 943-951. 1981.
- Malakootia R., Azin R. Оптимизация подземного хранения газа в частично истощенном газовом резервуаре. Наука и технологии в области нефти, 29:8, 824-836. 2011.
- Moradi B. Изучение воздействия закачки газа на горную породу и флюид газоконденсатного коллектора в процессе подземного хранения газа. Конференция инженеров-нефтяников Латинской Америки и Карибского бассейна, Картахена-де-Индиас, Колумбия.
- Rodriguez J.J., Santistevan P. Проект Diadema - подземное хранилище газа на истощенном месторождении. Конференция SPE по нефтегазовой инженерии в Латинской Америке и Карибском бассейне, Буэнос-Айрес, Аргентина, 2001.
- Atoybei T.M. Предпочтительный вариант сохранения природного газа - подземное хранение природного газа. Ежегодная международная конференция и выставка в Нигерии, Тинапа - Калабар, Нигерия, 2010.
- Shin C.H., Lee J.H. Численное исследование изменения состава и обоснованности преобразования газоконденсатного резервуара в подземное хранилище. Источники энергии, Часть А: Извлечение, использование и воздействие на окружающую среду, 33 (20): С. 1921-1932. 2011.
- Tan Y.F., Jiaxin Chen J.X. Многоцелевая оптимизационная модель для подземного хранения газа в зимний период. Журнал технологического института Хаэрбина, №35 (12): 1483-1485. 2003.
- Tan Y.F., Zhao J. H., Cao L. Многополостная оптимальная модель распределения газа для подземного хранилища газа в соляной пещере. Журнал Китайского университета горного дела и технологий №39 (3): С. 449-452. 2010.
- Liu D.J., Liu H., Meng F.B. Моделирование на основе HYSYS позволяет интегрировать давление в стволе нагнетательной/отборной скважины с давлением в наземных трубопроводах на объектах ПХГ. №33(10): С. 104-109. Отрасль природного газа. 2013.
- Liu J.N., Liu D.J., Liu B.R. Оптимизация энергосберегающих операций при закачке газа в подземные хранилища на основе NSGA _II. Промышленность природного газа; 37(1): С.160-166. 2017.