PhD, доц., Национальный исследовательский университет, Ташкентский институт инженеров ирригации и механизации сельского хозяйства, Узбекистан, г. Ташкент
МЕТОДИКА РАСЧЁТА ДОПОЛНИТЕЛЬНЫХ ПОТЕРЬ МОЩНОСТИ ПРИ НЕСИММЕТРИЧНОЙ НАГРУЗКЕ В СИСТЕМАХ ЭЛЕКТРОСНАБЖЕНИЯ
АННОТАЦИЯ
Несимметричные нагрузки, возникающие со стороны потребителей в системе электроснабжения, приводят к увеличению дополнительных потерь в ее системе. В статье представлена методика определения потерь при несимметричной нагрузке в системе электроснабжения. На основе метода симметричных составляющих приведены системы прямой, обратной и нулевой последовательностей для трехфазных токов и напряжений при любых несимметричных состояниях. Показан расчет коэффициентов несимметрии для прямой, обратной и нулевой последовательностей. Приведено выражение для определения коэффициента дополнительных потерь мощности, возникающих в результате несимметрии прямой, обратной и нулевой последовательностей.
ABSTRACT
Asymmetrical loads arising from consumers in the power supply system lead to increased additional power losses in the system. This article presents a methodology for determining power losses under asymmetrical load conditions in power supply systems. Based on the method of symmetrical components, the systems of positive, negative, and zero sequences for three-phase currents and voltages under any asymmetrical conditions are provided. The calculation of asymmetry coefficients for the positive, negative, and zero sequences is demonstrated. An expression is given for determining the coefficient of additional power losses caused by asymmetry in the positive, negative, and zero sequence components.
Ключевые слова: несимметричные нагрузки, метода симметричных составляющих, обратной и нулевой последовательностей.
Keywords: unbalanced loads, symmetrical components method, negative and zero sequence.
Введение
По расчету несимметричных нагрузок проведено множество научных исследований [4], [6], [13]. Несмотря на это, каждая сеть с несимметричной нагрузкой требует индивидуальных расчетов. Таким образом, расчет потерь, вызванных несимметрией напряжений и нагрузок, и разработка решений остаются актуальными задачами [2]. Джураев и его коллеги (2022) [6], Арелланес и другие ученые (2020) [4], а также Стрезоски и Трпезановски (2000) [13] исследовали методы расчёта токов в несимметричных условиях в распределительных сетях, управления потоками мощности и управления трёхфазными системами с LCL-фильтрами. Эти работы соответственно подчёркивают подходы к расчёту токов в нулевом проводе, моделированию токов несимметричных нагрузок и другие технические методы. Несмотря на имеющиеся исследования, каждая несимметричная сеть требует специальных расчётов из-за своих уникальных особенностей, таких как несимметрия напряжения и распределение нагрузки. Абдель-Акер с коллегами (2015) [2] подчёркивают важность расчёта потерь энергии, возникающих в результате несимметричности напряжений и нагрузок.
В данном исследовании предлагаются эффективные квазистатические временные симуляции с использованием полиномов Лагранжа, что демонстрирует необходимость адаптированных решений для снижения потерь.
Анализируется влияние несимметричных токов на потери в трехфазной линии электропередачи, состоящей из трансформатора, трех проводников и нейтрального проводника (рисунок 1) [9]. Трехфазные двухобмоточные трансформаторы с соединением обмоток низкого напряжения по схеме «звезда» широко применяются для электроснабжения однофазных потребителей.
/Khushev.files/image001.jpg)
Рисунок 1. Схема соединения распределительной сети «звезда-звезда» с нейтральным проводником [10]
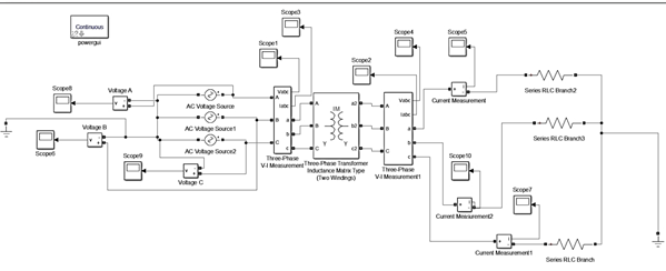
Мощность потребителей, подключённых к данной электрической сети, распределяется как несимметричная нагрузка. В таких условиях по нейтральному проводнику распределительной сети протекает ток IN. При несимметричной нагрузке неравномерное распределение мощности между фазами приводит к возникновению остаточного тока в нейтральном проводнике. Была разработана модель симуляции электрической сети, включающей трёхфазный силовой трансформатор и потребителей с однофазной несимметричной нагрузкой, в программной среде MATLAB/Simulink (рисунок 2). Эта модель создана с целью анализа характеристик сети в условиях несимметричной нагрузки, расчёта остаточных токов в нейтральном проводнике и оценки устойчивости сети.
/Khushev.files/image002.png)
Рисунок 2. Модель симуляции в MATLAB/Simulink трёхфазного силового трансформатора и однофазных потребителей
Согласно методу симметричных составляющих, любое несимметричное состояние трёхфазного тока и напряжения может быть представлено в трёх формах:
прямая последовательность, обратная последовательность и нулевая последовательность – это составляющие несимметричного состояния, применяемые для анализа и изучения несимметричных токов и напряжений в электрических системах. Они имеют большое значение для понимания и выявления проблем в электрических сетях [7].
Ø Прямая последовательность: напряжения и токи в фазах чередуются в фазовом порядке с углом 120°. Компонента прямой последовательности представляет собой нормально работающую, симметричную трёхфазную систему. В этой последовательности токи и напряжения фаз соответствуют друг другу и чередуются правильно.
|
|
|
|
Рисунок 3. Прямая последовательность – синусоидальные волны с фазовым сдвигом 120° между фазами [8] |
Рисунок 4. Векторная диаграмма фаз прямой последовательности [11], [15]. |
На рисунке 3 изображена прямая последовательность, при которой фазовый сдвиг между напряжениями каждой фазы (A, B, C) составляет 120°. На данном графике фазы представлены в виде синусоидальных волн, изменяющихся со сдвигом по времени. Такой тип последовательности обеспечивает эффективную работу трёхфазных напряжений в системах электроснабжения. На рисунке 4 показана векторная диаграмма фаз прямой последовательности. Угол в 120° между фазами сохраняется, и каждая фаза обозначена своим цветом (A – жёлтый, B – зелёный, C – красный). Эта векторная диаграмма иллюстрирует взаимосвязь между фазами в трёхфазной системе [14].
Ø Система обратной последовательности: фазы также чередуются с углом 120°, но в направлении, противоположном прямой последовательности. Обратная последовательность обычно возникает в результате несимметричных нагрузок или нарушений, таких как потеря баланса между фазами. Эта система представляет собой несимметричные режимы или несимметричные нагрузки [7].
|
|
|
|
Рисунок 5. Обратная последовательность — синусоидальные волны с фазовым сдвигом 120° между фазами [8] |
Рисунок 6. Векторная диаграмма фаз обратной последовательности [12] |
На графике (рисунок 5) изображены фазы обратной последовательности, между которыми существует фазовый сдвиг в 120°. В этом случае фазы изменяются в обратном порядке: A (жёлтый), B (зелёный) и C (красный). Обратная последовательность может снижать эффективность работы электрической системы и вызывать проблемы в оборудовании. В промышленности она часто приводит к обратному вращению асинхронного электродвигателя [12]. На векторной диаграмме (рисунок 6) показаны фазы обратной последовательности. В этом состоянии фазы расположены в обратном порядке (A – жёлтый, B – зелёный, C – красный) с углом 120° между ними [14]. Обратная последовательность может привести к снижению эффективности электрической системы и возникновению неисправностей в оборудовании, в частности, к обратному вращению асинхронного электродвигателя, широко используемого в промышленности.
Ø Нулевая последовательность: напряжения и токи во всех трёх фазах находятся в одной фазе, то есть имеют одинаковое значение и изменяются одновременно (рисунки 7 и 8). Система нулевой последовательности обычно отражает токи, возникающие при замыканиях на землю, несимметричных нагрузках и токах, протекающих через заземлённый нейтральный проводник. Эти токи проходят через землю или нейтраль и часто указывают на несимметричные аварийные ситуации [7].
|
|
|
|
Рисунок 7. Нулевая последовательность — все фазы находятся в одной и той же фазе и имеют одинаковую форму волны (три фазы накладываются друг на друга) [8] |
Рисунок 8. Векторная диаграмма фаз нулевой последовательности [5] |
Эти три типа последовательных составляющих играют важную роль в анализе несимметричных режимов, поскольку с их помощью можно выявлять любые несимметрии в системе и разрабатывать технические решения для предотвращения несимметричности. Токи, протекающие через элементы рассматриваемой сети (рисунок 1), образуют несимметричную нагрузку из-за несимметричного распределения нагрузок. В таком случае ток IN течёт по нейтральному проводнику распределительной сети. Согласно методу симметричных составляющих, любое несимметричное состояние трёх токов и напряжений можно представить в виде трёх систем: прямой, обратной и нулевой последовательности, которые различаются порядком чередования фаз (рисунок 9).
/Khushev.files/image009.png)
Рисунок 9. Метод симметричных составляющих для токов фаз A, B, C [1]
Для линейных токов выражение метода симметричных составляющих имеет следующий вид:
(1)
Здесь
-ток прямой последовательности,
-ток обратной последовательности,
-ток нулевой последовательности,
и a операторы фазового сдвига.
(1) Выражение перепишем в следующем виде:
(2)
Здесь
– коэффициент токовой несимметрии для обратной последовательности,
– коэффициент токовой несимметрии для нулевой последовательности.
Коэффициенты токовой несимметрии для обратной и нулевой последовательностей определяются из выражений (3):
(3)
В общем случае, потери в токопроводящих частях (в данном случае в четырёхпроводной кабельной линии) представляют собой сумму потерь в каждом из проводников.
(4)
Здесь
ток нейтрального проводника; 𝑅 𝐴 (𝐵,𝐶 ) – активное сопротивление кабеля; RN – активное сопротивление нейтрального проводника.
Из соотношений метода симметричных составляющих ток нулевой последовательности определяется следующим образом:
(5)
С учётом выражений (4) и (5), запишем систему уравнений для определения избытка фазных потерь мощности в несимметричном режиме по сравнению с симметричным режимом:
(6)
RA =RB =RC =R С учетом равенства сопротивлений для рассматриваемой схемы, через коэффициенты K2i и K0i, определённые из соотношений, выражаем потери мощности через:
(7)
При наличии симметричной нагрузки токи обратной последовательности отсутствуют (рисунок 6), ток не протекает через нейтральный проводник, поэтому система уравнений (7) принимает следующий вид:
(8)
Здес
– Ток прямой последовательности в симметричном режиме.
/Khushev.files/image026.png)
Рисунок 10. Ток обратной последовательности в симметричном (a) и несимметричном (b) режимах [1]
Для определения избытка потерь мощности в несимметричном режиме по сравнению с симметричным режимом, выражения (7) и (8) разделяем по фазам:
(9)
После изменений записываем систему уравнений в окончательном виде:
(10)
Здес
– cоотношение токов прямой последовательности в симметричном и несимметричном режимах;
– избыток потерь мощности в несимметричном режиме по сравнению с симметричным режимом.
Таким образом, принимая (10) за основу, для определения величины потерь мощности в несимметричном режиме получаем выражение, учитывающее взаимосвязь различных последовательных токов, то есть с учётом не только амплитудной, но и фазовой (угловой) несимметрии токов:
(11)
Здес
– коэффициент дополнительного расхода мощности.
коэффициент определяется в соответствии с (12):
(12)
Если сопротивления фазы и нейтрального проводника равны, Rнейт=Rфаза, то выражение (12) записывается следующим образом:
(13)
В случае схемы распределительной сети без нейтрального проводника, избыточные потери мощности в несимметричном режиме рассчитываются с использованием коэффициента дополнительных потерь мощности, определённого по следующему выражению:
(14)
Таким образом, исходя из выражений (13) и (14), в условиях длительного несимметричного режима количество потерь мощности зависит не только от токов прямой последовательности при различных режимах работы (симметричном и несимметричном), но также на распределяющую сеть в исследуемой её части влияют токи обратной и нулевой последовательностей, а также активные сопротивления прямой и нулевой последовательностей.
Заключение
Для устранения дополнительных потерь мощности, возникающих из-за несимметрии в электрических сетях, научные решения могут быть реализованы через следующие направления исследований и технические подходы:
Обеспечение симметрии тока и напряжения с помощью устройств, поддерживающих баланс тока и напряжения.
- Использование конденсаторов и синхронных компенсаторов: в гибридных системах исследуются методы устранения токов обратной и нулевой последовательностей с помощью конденсаторов и синхронных компенсаторов. Эти методы помогают сохранять баланс системы при различных условиях нагрузки.
- Высокоэффективные преобразователи: необходимо проводить новые исследования в области технологий преобразователей и инверторов, например, адаптивное распределение несимметричных нагрузок в системе с помощью трёхфазных инверторов. Создание моделей несимметричности и последовательностных компонентов в трёхфазных системах и проведение их симуляции с использованием программного обеспечения MATLAB (Simulink) и DIgSILENT. Такие симуляции позволяют подробно анализировать влияние несимметрии на систему в различных условиях. Использование экспериментальных испытаний: на основе практических лабораторных опытов можно изучать влияние компонентов последовательностей и совершенствовать методы их компенсации.
- Современные технологии: применение активных фильтров, регулируемых трансформаторов, а также технологий искусственного интеллекта и машинного обучения для повышения эффективности системы, энергосбережения и снижения потерь мощности. Эти научные подходы и технические решения способствуют повышению надёжности и энергоэффективности электрических сетей, минимизируя влияние несимметричных режимов.
Список литературы:
- Дед А. В., Паршукова А. В. Метод расчета дополнительных потерь мощности при несимметрии режима работы системы электроснабжения // Инновационная наука. 2015. №10-1. URL: https://cyberleninka.ru/article/n/metod-rascheta-dopolnitelnyh-poter-moschnosti-pri-nesimmetrii-rezhima-raboty-sistemy-elektrosnabzheniya (дата обращения: 20.05.2025).
- Abdel-Akher M., Selim A., Aly M.M. Initialised load-flow analysis based on Lagrange polynomial approximation for efficient quasi-static time-series simulation // IET Generation Transmission & Distribution. – Vol. 9. – No 16. INST Engineering Technology-IET, Michael Faraday House Six Hills Way Stevenage. – Hertford SG1 2AY. England. – 2015. – Pp. 2768–2774. doi: 10.1049/iet-gtd.2015.0866.
- Andishgar M. H., Gholipour E., Hooshmand R.-A. Voltage quality enhancement in islanded microgrids with multi-voltage quality requirements at different buses – Vol. 12– No. 9. Inst Engineering technology-iet, michael faraday house six hills way stevenage, hertford sg1 2ay.– Pp. 2173–2180, May 15, 2018. doi: 10.1049/iet-gtd.2017.1414.
- Arellanes A., Visairo-Cruz N., Núñez C., Mora D. Controlled Three-Phase LCL- Filter PWM Rectifier with BESS-oriented Applications Under Unbalanced Grid Conditions // IEEE in Universidad Autonoma de San Luis Potosi. – 2020. – Pp. 737–742.
- Bayliss C. R., Hardy B. J. Chapter 28 – Fundamentals // Transmission and Distribution Electrical Engineering (Fourth Edition), C. R. Bayliss and B. J. Hardy, Eds., Oxford: Newnes, 2012. – Pp. 1075–1132. doi: 10.1016/B978-0-08-096912-1.00028-9.
- Dzhuraev S. Computation of the zero-wire current under an asymmetric nonlinear load in a distribution network // Energy Reports. – 2022. – Vol. 8. – Pp. 563–573. doi: 10.1016/j.egyr.2022.09.176.
- Electrical system analysis // Electrical Systems and Equipment. – Elsevier, 1992. – Pp. 84–192. doi: 10.1016/B978-0-08-040514-8.50010-0.
- Goolak S., Liubarskyi B., Lukoševičius V., Keršys R., Keršys A. Operational Diagnostics System for Asymmetric Emergency Modes in Traction Drives with Direct Torque Control // Applied Sciences. – 2003. – Vol. 13. – No. 9. – Pp. 5457, doi: 10.3390/app13095457.
- Khushiev S., Mamadiyev X. Past kuchlanishli elektr tarmoqni kuchlanishni simmetriyalovchi qurilma uchun algoritim ishlab chiqish’ // Scientific–technical journal of FerPI, 2024.
- Khushiev S., Mamadiyev X. Study on the influence of unsymmetrical modes on power transformer efficiency // E3S Web Conf. – 2024. – Vol. 563. – Pp. 01016 doi: 10.1051/e3sconf/202456301016.
- Rahmani A., Slimani L., Bouktir T. Unbalanced load flow with hybrid wavelet transform and support vector machine based error-correcting output codes for power quality disturbances classification including wind energy // Electric English Electro mechanics. – 2019. – No. 6. – Pp. 62–69. doi: 10.20998/2074-272X.2019.6.09.
- Shin H.-J., Ahn J.-H. (75) Inventors: Seung-Do Han, Incheon (KR)
- Strezoski V. C., Trpezanovski L. D. Three-phase asymmetrical load-flow // International Journal of Electric Power and Energy Systems. – 2000. – Vol. 22. – No. 7– Pp. 511–520. doi: 10.1016/S0142-0615(00)00012-0.
- Tawfiq K.B., Ibrahim M.N., EL-Refaie A.M., Sergeant P. A Practical Approach to Identify the Phases Sequence in Five Phase Machines with Combined Star–Pentagon Configuration // Mathematics. – 2022. – Vol. 10. – No. 21. – Pp. 4086. doi: 10.3390/math10214086./
- Wei S., Zhang X., Xu Y., Fu Y., Ren Z., Li F. Extended Park’s vector method in early inter-turn short circuit fault detection for the stator windings of offshore wind doubly-fed induction generators // IET Gener. Transm. Distrib. – 2022. – Vol. 14. – No. 18. – Pp. 3905–3912. doi: 10.1049/iet-gtd.2020.0127.
/Khushev.files/image003.png)
/Khushev.files/image004.png)
/Khushev.files/image005.png)
/Khushev.files/image006.png)
/Khushev.files/image007.png)
/Khushev.files/image008.png)