Master’s student, Kazakh-British Technical University, School of Information Technology and Engineering, Kazakhstan, Almaty
SCALABLE AGILE FRAMEWORKS IN PROJECT MANAGEMENT
ABSTRACT
The rise of digital transformation and market unpredictability has accelerated the need for adaptive project management methodologies. Agile, once confined to small software teams, is now being scaled across entire organizations. The Scaled Agile Framework (SAFe) is among the most prominent methodologies enabling this shift. However, despite its growing adoption, there exists limited empirical research on its effectiveness and practical challenges. This dissertation aims to bridge that gap by offering a comprehensive analysis of scalable agile frameworks in project management, particularly focusing on SAFe. The study is structured around an in-depth literature review, comparative framework analysis, and a case study of Kaspi.kz. Methodologically, it relies on a qualitative approach involving interviews with team members and stakeholders at Kaspi.kz, supplemented with secondary data. Key findings reveal that while SAFe provides a robust structure for scaling agility, it is not a one-size-fits-all solution. Organizations must adapt it to their context, culture, and maturity level. Challenges such as resistance to change, complexity in coordination, and misalignment with existing structures often hinder successful implementation. The research contributes to both academic literature and industry practices by offering insights into the strategic, operational, and cultural dimensions of scaling agile. It advocates for a nuanced, context-aware adoption of SAFe and highlights areas for further exploration, such as cross-industry adaptation, role of leadership, and metrics for measuring agility at scale.
АННОТАЦИЯ
Стремительная цифровая трансформация и непредсказуемость рынка увеличили потребность в адаптивных методологиях управления проектами. Гибкость, которая когда-то была присуща небольшим командам разработчиков программного обеспечения, теперь распространяется на целые организации. Scaled Agile Frameworks (SAFe) является одной из наиболее известных методологий, обеспечивающих этот сдвиг. Однако, несмотря на его растущее распространение, эмпирические исследования его эффективности и практических проблем ограничены. Данная диссертация призвана восполнить этот пробел, предлагая всесторонний анализ масштабируемых гибких фреймворков в управлении проектами, уделяя особое внимание безопасности. Исследование построено на углубленном обзоре литературы, сравнительном анализе фреймворков и тематическом исследовании Kaspi.kz. Методологически он основан на качественном подходе, включающем интервью с членами команды и заинтересованными сторонами в компании Kaspi.kz, дополненном вторичными данными. Основные выводы показывают, что, хотя SAFe обеспечивает надежную структуру для гибкого масштабирования, это не универсальное решение. Организации должны адаптировать его к своему контексту, культуре и уровню зрелости. Такие проблемы, как сопротивление изменениям, сложность координации и несоответствие существующим структурам, часто препятствуют успешному внедрению. Результаты исследования дополняют как академическую литературу, так и отраслевую практику, предлагая понимание стратегических, операционных и культурных аспектов гибкого масштабирования. В нем предлагается детальное, учитывающее контекст внедрение SAFe и выделяются области для дальнейшего изучения, такие как межотраслевая адаптация, роль руководства и показатели для измерения гибкости в масштабе.
Keywords: project management, scaled agile framework (SAFe), project planning, ART, scrum, kanban, project tasks.
Ключевые слова: управление проектами, масштабируемая гибкая платформа (SAFe), планирование проекта, ART, scrum, канбан, проектные задачи.
I. INTRODUCTION
In modern project management, the embrace of Agile practices has gained widespread recognition [1]. However, as organizations strive to scale Agile practices to manage larger and more complex projects, they encounter numerous challenges within the limited knowledge of implementing SAFe and their pros and cons in the context of Project Management (PM). We already know that Scalable Agile Frameworks (SAFe) facilitate the scaling of agility in large organizations, combining agile practices to cater to industry demands [2], [3]. But how do the SAFe influence project management effectiveness and efficiency? What are the challenges faced by organizations in scaling Agile practices for managing larger and more complex projects, particularly in the context of PM? What are the implications of Scalable Agile Frameworks for organizational agility and performance? We have so many questions but at the same time so few answers to them. Moreover, big businesses struggle with this problem, leading to their substantial financial losses and missed opportunities [4]. Their inability to effectively implement SAFe and streamline project management practices often translates into significant financial losses and missed opportunities. These losses encompass not only direct costs incurred due to project delays, budget overruns, and suboptimal resource allocation but also the intangible costs associated with diminished market competitiveness, erosion of customer trust, and faltering innovation. Agile project management emerged as a reaction to the limitations of traditional, plan-driven methodologies such as the Waterfall model. Rooted in lean manufacturing and iterative development, Agile emphasizes customer collaboration, adaptability, and incremental delivery. The Agile Manifesto (2001) formalized this approach, promoting four key values: individuals and interactions over processes and tools; working software over comprehensive documentation; customer collaboration over contract negotiation; and responding to change over following a plan. The theoretical underpinnings of Agile can be traced to complexity theory, systems thinking, and lean principles. Complexity theory suggests that modern projects often operate in dynamic, nonlinear environments where emergent behaviors necessitate adaptive responses. Agile responds to this by enabling rapid feedback cycles, empowered teams, and continuous learning. Lean thinking, originally developed by Toyota for manufacturing, also informs Agile’s focus on waste reduction, flow efficiency, and customer value. In software and product development, this translates into minimizing non-value-added work, delivering minimum viable products (MVPs), and leveraging kanban for workflow visualization. Scaling Agile introduces additional layers of complexity. While team-level agility focuses on scrum ceremonies and backlog grooming, scaling requires alignment across programs, portfolios, and organizational hierarchies. Frameworks such as SAFe, LeSS, Nexus, and Disciplined Agile (DA) provide structured approaches to extend Agile beyond teams. SAFe integrates principles from Agile, Lean, and systems thinking to create a comprehensive framework for enterprise agility. It introduces constructs like Agile Release Trains (ARTs), Program Increments (PIs), and Lean Portfolio Management to manage coordination across teams. The theoretical rationale for SAFe lies in addressing the scale diseconomies and coordination challenges that arise when multiple agile teams work on interconnected deliverables. To provide depth, the study focuses on Kaspi.kz, a leading digital platform in Kazakhstan. As a case study, Kaspi.kz illustrates both the opportunities and friction points of SAFe adoption within a tech-driven enterprise. By exploring Kaspi.kz’s journey, this research seeks to extract actionable insights, offering recommendations for successful SAFe implementation tailored to varying organizational contexts. In addition to that, our research aims to identify novel aspects that might be missing in the discourse surrounding the implementation of SAFe. This includes an exploration of potential challenges to specific industries, and the adaptability of SAFe to evolving technological landscapes. Through an examination of all these challenges, it becomes evident that addressing inefficiencies in project management and enhancing proficiency especially in Scalable Agile Frameworks (SAFe) are not only imperatives but also pathways to unlocking substantial value and competitive advantage in today’s real world business landscape.
Therefore, this research investigates the benefits and challenges associated with integrating scalable agile frameworks into project management, specifically examining their features, procedures, and obstacles. This exploration is carried out through a case study of Kaspi.kz, a prominent technology company in the Republic of Kazakhstan. It delves into their features, procedures, and challenges, aiming to equip practitioners and scholars with a comprehensive understanding of SAFe’s transformative potential in today’s fast-evolving business landscape.
II. LITERATURE REVIEW
Agile principles are like the guiding stars that steer the ship of agile methodologies. They’re the core values and beliefs that shape how we approach project management in the agile world. Think of them as the bedrock of our approach, built on values like teamwork, flexibility, and putting the customer first [5], [6]. These principles remind us that success comes from working together, being ready to adapt to change, and always keeping the customer’s needs front and center. They’re the heartbeat of agile, keeping us focused on what really matters as we navigate the twists and turns of project management. At first, the focus was on software projects, especially in the research done by Eisenhardt and Tabrizi [7]. They found that developing products is usually more uncertain than planned, so teams often prefer trying things out instead of following strict plans. This also means they use repeating steps instead of doing everything in a straight, one-way process.
A lot of researchers uncovered that these projects are not just about coming up with new ideas; they are also about being able to roll with the punches in a constantly shifting landscape. And that is where agility comes into play. It is like a new way of thinking, a fresh approach to staying ahead of the curve when things get unpredictable and turbulent. It is all about being nimble, staying on your toes, and being ready to pivot at a moment’s notice to keep that competitive edge sharp. [8].
The first agile methods were Lean Software Development (LSD) [9], Adaptive Software Development (ASD) [10], Feature-Driven Development (FDD) [11], Scrum [12], , Dynamic Systems Development Method (DSDM) [13] etc. These methods found their way into Project Management (PM), sparking the creation of something truly revolutionary: the agile manifesto. Picture it: a bunch of passionate minds coming together in the early 2000s to craft something special [14]. What they came up with was a set of five values and a bunch of principles that formed the backbone of agile methodologies. It was like they were laying down the tracks for a whole new way of approaching projects, with a focus on collaboration, adaptability, and delivering real value. This fresh approach signals a departure from traditional project management methods, where everything is meticulously planned from the top down and there’s a heavy emphasis on detailed blueprints and thorough initial designs. Instead, the agile methodology is all about being flexible, adaptable, and iterative. It’s like breaking free from the rigid structures of the past and embracing a more dynamic way of working. And it doesn’t stop there; agile keeps evolving, drawing inspiration from the agile manifesto and incorporating new methodologies along the way.
It is like scalable agile frameworks (SAFe) popped up as a natural response to the success of agile methods in smaller companies [15]. These frameworks help big companies embrace agility and blend in agile practices to meet the needs of different sectors of economics [1]. So, the big question is: What exactly defines “large scale agile”? Numerous practitioners have underscored the significance of investigating SAFe within the PM of sizable organizations. It involves:
(i) examining multiple projects encompassing diverse organizational structures [16], [17]; (ii) delving into the integration of these frameworks into PM [18];
(iii) constructing research investigations that zoom in on how SAFe are used in project management at big companies. [1], [3], [2], [19], aligning with the topical importance.
(iv) providing guidance to large enterprises for early identification and adept management of challenges during an agile transformation [3], [2], [20];
(v) contributing to the scarce real-world data about how scalable agile frameworks are put into action in big businesses. [21], [4].
This research aimed to fill the voids identified in the problem statement, contributing to the existing knowledge by investigating the incorporation of SAFe into Project Management (PM) within large companies. The study offers insights into the effective strategies for companies to approach the agile transformation process, shedding light on the optimal methods and timing to operate successfully within the PM domain.
III. METHODOLOGY
A. Description of Scalable Agile Frameworks
In this research we are going to delve into the nuances of scalable agile frameworks, aiming to provide a comprehensive analysis of its implementation. Through an exploration of existing literature and framework analysis we will elucidate the dynamics that govern the successful adopting of SAFe. The ultimate goal is to equip project managers, organizational leaders, and practitioners with a nuanced understanding, enabling them to navigate the complex decision-making process surrounding the adoption of scalable agile methodologies.
Table 1 gives a quick overview of the scalable agile frameworks that are used by different companies.
Table 1.
Description of Scalable Agile Frameworks
/Temirzhanov.files/3.png)
/Temirzhanov.files/4.png)
The Scaled Agile Framework (SAFe) structures the development organization into modular, scalable units to promote operational efficiency and organizational resilience. Central to this framework is a customer-oriented network intended to facilitate the rapid development of innovative solutions. This network functions across four distinct levels (see Fig. 1), each comprising specific roles and processes that collectively support the realization of business agility.
/Temirzhanov.files/image001.png)
Figure 1. Structure of the Scaled Agile Framework
Note. Reprinted from Scaled Agile Framework, by Scaled Agile, Inc., n.d. (https://framework.scaledagile.com/)
B. Research questions
Even though more and more big companies are starting to use different scalable agile frameworks, there still isn’t enough real-world proof that they help reduce risks especially in projects that are known to often fail. That’s why it’s important to study more deeply how these frameworks are used in managing projects in large organizations.
- Research Question 1 (RQ1): What does project management look like when using certain scalable agile frameworks? Paasivaara et al. [1] recommend looking at real company case studies to understand how they move to agile.
- Research Question 2 (RQ2): What pushes a company to start using agile, and who drives this change? Paasivaara et al. [1] also suggest using examples from companies that have gone through agile transitions.
- Research Question 3 (RQ3): Why do companies choose to adopt scalable agile frameworks?
C. Research method
Given our contribution to the agile project management approach, it’s essential to acknowledge that the agile practices of extended frameworks might not be easily controlled in real world contexts. Hence, we chose a case study method as it enabled us to delve deeply into the subject.
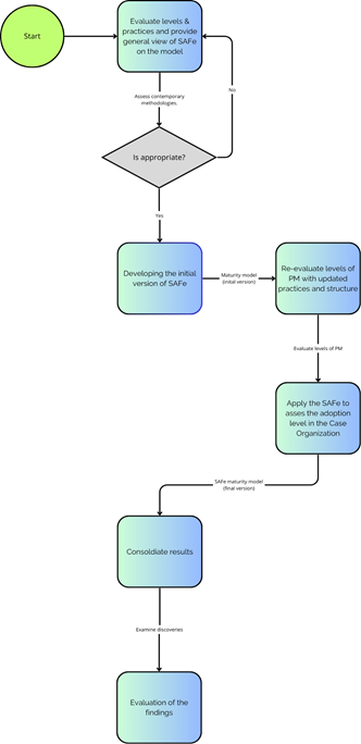
Figure 1 provides a graphical depiction of the methodology utilized in this study.
/Temirzhanov.files/image002.png)
Figure 2. Research flowchart
This study considered several cases with implementing SAFe within the context of leading tech companies in Kazakhstan, such as Kaspi.kz. We explored some of the particular challenges and opportunities that were faced during adopting SAFe practices by Kaspi.kz and analyzing each SAFe framework.
Figure 2 provides a holistic view of the Agile implementation journey in Kaspi.kz, showcasing the interconnectedness of various components such as training, team formation, and performance measurement.
/Temirzhanov.files/image003.png)
Figure 3. SAFe implementation journey in Kaspi.kz
As we can see in implementing scalable agile frameworks (SAFe) within Kaspi.kz, several key steps are involved to ensure a successful transition to agile practices at scale. Initially, it’s crucial to assess the organization’s readiness for SAFe adoption, including evaluating its existing culture, structure, and Agile maturity. This assessment helps identify potential challenges and areas where SAFe can provide the most value. Following this, comprehensive training and education are essential to ensure that all stakeholders, from executives to team members, understand the principles, practices, and roles within the SAFe framework.
Once the foundation is laid, we can begin forming Agile Release Trains (ARTs), which are cross-functional teams aligned around specific value streams or business objectives. These ARTs serve as the backbone of SAFe, enabling the organization to deliver value incrementally and adapt to changing market demands. Program Increment (PI) Planning events play a critical role in synchronizing the activities of multiple ARTs and aligning them with organizational goals. During PI Planning, teams collaborate to prioritize features, establish objectives, and identify dependencies across ARTs. Scaling SAFe across the Kaspi.kz involves expanding adoption beyond individual ARTs to encompass entire business units. Through diligent execution of these steps and a commitment to Agile principles, we can successfully implement SAFe and realize the benefits of improved agility, alignment, and value delivery across the enterprise.
As we know, in-depth interviews constitute a cornerstone in Kaspi.kz’s journey towards implementing the Scaled Agile Framework (SAFe). For that reason, we interviewed several key members of one of the teams of Kaspi.kz during the implementation of SAFe in their teams. These interviews serve as an invaluable avenue for delving into the insights, perspectives, and concerns of key stakeholders intimately involved in the SAFe adoption process. Through one-on-one conversations with executives, managers, Agile coaches, and team members, we endeavor to extract a comprehensive understanding of the opportunities, challenges, and nuances intrinsic to the SAFe rollout.
D. Potential risks of SAFe
As Kaspi.kz continues its journey toward Agile transformation and the establishment of a project management (PM), it’s essential to address potential risks and scams that may arise in Agile frameworks such as SAFe and Scrum. While Agile methodologies offer numerous benefits, including flexibility, collaboration, and adaptability, they are not immune to scams and pitfalls. From resistance to change to potential exploitation of Agile principles, the Figure 3 highlights critical areas where Kaspi.kz needs to focus its efforts to safeguard its Agile transformation and project management office (PMO) rollout.
/Temirzhanov.files/image004.png)
Figure 4. Scams and pitfalls in SAFe
E. Data collection
For this study, we gathered data in several stages. Initially, we focused on identifying large-scale agile frameworks, with a total of six such frameworks recognized through a literature review. In the second phase, we aimed to establish criteria facilitating a comparative evaluation of these frameworks within the business needs of Kaspi. Table 2 illustrates the criteria employed in benchmarking the frameworks. It is apparent that the majority of these criteria are shared among Kaspi.kz.
Table 2.
Assessment criteria for scaling agile
/Temirzhanov.files/2.png)
IV. RESULTS
In the third table, we undertook an alternative examination of the attributes & capabilities provided in the help of various scalable agile frameworks. To facilitate this analysis, a categorical measurement consisting of several incremental markers (such as high, medium, and low) used by our team. In our examination, we are scrutinizing different large-scale agile frameworks, and this encompasses the Spotify framework, although there’s some debate about whether it fits into the large-scale category.
Adjust for modifications. As we know, things can shift and change in the blink of an eye, whether it is because we missed something, customers want something different, or the market throws us a curveball. That is why it’s crucial for large-scale agile frameworks to be able to roll with the punches and adapt to whatever comes their way. Nexus and Spotify really shine in this department. They are great at adjusting to new requirements by keeping things simple and making sure everyone’s on the same page. On the flip side, frameworks like SAFe, LeSS, Scrum at Scale take a more structured approach. They are big on making sure everything’s running like clockwork, but sometimes they can be a bit slow to respond when things change. At the end of the day, though, whatever framework you choose, it is important to make sure everyone in the organization feels the benefits - not just a select few.
Continuous improvement. It is like a trusted friend we all lean on to make things better, whether it is the stuff we make, the services we offer, or the way we do things. The real magic of continuous improvement is that it is all about keeping the ball rolling. It is not just about tweaking processes here and there; it’s about getting everyone on board with the idea that we can always do better. Frameworks such as SAFe are often overly rigid, making it challenging to implement continuous improvements in short, iterative cycles.
Level of oversights. All the frameworks we studied help keep projects going smoothly, especially LeSS, Nexus, and SAFe. They help manage each part of the project by combining leadership from the top with work done by the teams. These frameworks also make projects easier to predict and help lower risks.
Customer involvement. Agile management principles put a big emphasis on keeping the customer happy, even more than sticking to strict project processes. By involving the customer every step of the way, agile teams get a real understanding of what the customer wants and build a strong bond with them. When you’re dealing with bigger projects, this becomes even more crucial, because any missteps can have a big impact on the customer’s experience. That’s where frameworks like SAFe and LeSS really shine:
(i) Scaled agile framework, where continuous customer feedback enables ongoing enhancements made along the way.
(ii) Large scale agile framework that prioritizes customers and focuses on features, enabling teams to interact directly with customers to establish importance and formulate an outlook for the offering.
Ease to use. We have identified three frameworks with relatively straightforward adoption processes: (i) SAFe; (ii) Spotify; and (iii) Scrum at Scale. Implementing SAFe offers a comprehensive view of projects without necessitating extensive restructuring of company processes. Additionally, SAFe benefits from clearly outlined guidelines. Scrum at Scale, in turn, is a straightforward, efficient agile framework that minimizes unnecessary complexity, ensuring that team productivity doesn’t diminish with the addition of more teams. Lastly, the Spotify framework adeptly handles immediate challenges and promptly adapts to changes.
Table 3.
Results of assessment for SAFe
|
Criteria |
LeSS |
DAD |
SAFe |
Nexus |
Spotify |
Scrum at Scale |
|
Adjust for modifications |
Moderate |
Minor |
Elevated |
Minor |
Minor |
Elevated |
|
Customer involvement |
Moderate |
Elevated |
Moderate |
Elevated |
Moderate |
Moderate |
|
Level of oversights |
Moderate |
Elevated |
Elevated |
Elevated |
Moderate |
Moderate |
|
Continuous improvement |
Minor |
Elevated |
Elevated |
Minor |
Minor |
Elevated |
|
Ease to use |
Minor |
Minor |
Minor |
Moderate |
Moderate |
Moderate |
|
Adaptability |
Minor |
Minor |
Minor |
Moderate |
Moderate |
Moderate |
|
Scalability |
Elevated |
Moderate |
Minor |
Elevated |
Moderate |
Minor |
|
Time to market |
Moderate |
Moderate |
Moderate |
Moderate |
Moderate |
Elevated |
|
Technical complexity |
Moderate |
Moderate |
Minor |
Elevated |
Minor |
Moderate |
|
Team size |
Moderate |
Moderate |
Minor |
Elevated |
Minor |
Moderate |
Adaptability. In big organizations, changing the whole value chain including processes, behaviors, and culture is naturally tougher. Agile methods are built on being adaptable, working closely together, letting teams make their own decisions, and communicating openly. Scrum at Scale and Spotify are especially known for their flexibility. For example, Scrum at Scale keeps different Scrum teams in sync through Scrum of Scrums (SoS) meetings.
Scalability. Scalability means being able to adjust the framework to fit the needs of many people and teams working at the same time. SAFe shows strong scalability because it lets lots of teams work together using clear structures, duties, and roles. Likewise, DAD is very scalable because it supports different delivery lifecycles.
Time to market. As we know agile methodologies aim to enhance project delivery speed and agility. In this context, the Spotify model is renowned for its shorter delivery cycles, boosting delivery pace by continuously integrating procedures and incorporating code into delivery patches. Additionally, the framework allows for swift adjustments based on customer feedback, enabling feature improvements or reversion to previous features as necessary. Consequently, it enables faster responses to changes.
Technical complexity. Low complexity holds significant importance in agile development. That is why frameworks with lower complexity are typically designed for small to midsize teams, such as Scrum at Scale, Spotify and Nexus. In contrast, SAFe advocates for a more rigid approach with robust methodologies, necessitating organizational shifts towards agility.
Team size. Frameworks tailored for small to mid-sized teams, like Nexus, Scrum at Scale, and Spotify, tend to be less complex. On the flip side, SAFe advocates for a more structured approach, requiring a significant organizational shift to embrace agility.
V. CONCLUSION
In conclusion, it is clear that our dive into SAFe agile frameworks in project management has been eye-opening. By delving into the nuances of these frameworks and their implementation at Kaspi.kz, we have gained some really valuable insights. They have shown us how important it is to work closely together, communicate effectively, and be ready to adapt to whatever comes our way. It’s clear that these frameworks have been a key factor in helping our projects succeed and our organization grow. However, it is crucial to acknowledge that the journey towards agile transformation is not without its challenges. From navigating cultural shifts to addressing process complexities, Kaspi.kz’s experience serves as a testament to the importance of careful planning, continuous learning, and adaptation. As we look to the future, it is evident that scalable agile frameworks will keep on growing and changing, providing organizations like Kaspi.kz with fresh ideas to tackle a world that’s becoming more fast-paced and competitive. By staying open to change, building a culture where everyone works together, and making the most of agile ways of working, organizations can open up exciting new possibilities for growth and achievement in the ever-changing field of project management.
References:
- M. Paasivaara, B. Behm, C. Lassenius, and M. Hallikainen, “Largescale agile transformation at ericsson: a case study,” Empirical Software Engineering, vol. 23, pp. 2550–2596, 2018.
- T. Dingsøyr, D. Falessi, and K. Power, “Agile development at scale: the next frontier,” IEEE software, vol. 36, no. 2, pp. 30–38, 2019.
- K. Conboy and N. Carroll, “Implementing large-scale agile frameworks: challenges and recommendations,” IEEE software, vol. 36, no. 2, pp. 44–50, 2019.
- M. Marinho, R. Camara, and S. Sampaio, “Toward unveiling how safe framework supports agile in global software development,” IEEE Access, vol. 9, pp. 109 671–109 692, 2021.
- E. C. Conforto, F. Salum, D. C. Amaral, S. L. Da Silva, and L. F. M. De Almeida, “Can agile project management be adopted by industries other than software development?” Project Management Journal, vol. 45, no. 3, pp. 21–34, 2014.
- H. Takeuchi and I. Nonaka, “The new new product development game,” Harvard business review, vol. 64, no. 1, pp. 137–146, 1986.
- K. M. Eisenhardt and B. N. Tabrizi, “Accelerating adaptive processes: Product innovation in the global computer industry,” Administrative science quarterly, pp. 84–110, 1995.
- H. Sharifi and Z. Zhang, “Agile manufacturing in practice-application of a methodology,” International journal of operations & production management, vol. 21, no. 5/6, pp. 772–794, 2001.
- M. Poppendieck and T. Poppendieck, Lean software development: an agile toolkit. Addison-Wesley, 2003.
- J. A. Highsmith, Agile software development ecosystems. AddisonWesley Professional, 2002.
- S. R. Palmer and M. Felsing, A practical guide to feature-driven development. Pearson Education, 2001.
- K. Schwaber and M. Beedle, Agile software development with Scrum. Prentice Hall PTR, 2001.
- J. Stapleton, DSDM, dynamic systems development method: the method in practice. Cambridge University Press, 1997.
- C. Larman, Agile and iterative development: a manager’s guide. Addison-Wesley Professional, 2004.
- F. Niederman, T. Lechler, and Y. Petit, “A research agenda for extending agile practices in software development and additional task domains,” Project Management Journal, vol. 49, no. 6, pp. 3–17, 2018.
- E. C. Conforto, D. C. Amaral, S. L. Da Silva, A. Di Felippo, and D. S. L. Kamikawachi, “The agility construct on project management theory,” International Journal of Project Management, vol. 34, no. 4, pp. 660– 674, 2016.
- P. P. Tallon, M. Queiroz, T. Coltman, and R. Sharma, “Information technology and the search for organizational agility: A systematic review with future research possibilities,” The Journal of Strategic Information Systems, vol. 28, no. 2, pp. 218–237, 2019.
- B. Hobbs and Y. Petit, “Agile methods on large projects in large organizations,” Project Management Journal, vol. 48, no. 3, pp. 3–19, 2017.
- M. Kowalczyk, B. Marcinkowski, and A. Przybyłek, “Scaled agile framework. dealing with software process-related challenges of a financial group with the action research approach,” Journal of Software: Evolution and Process, vol. 34, no. 6, p. e2455, 2022.
- R. Sweetman and K. Conboy, “Exploring the tensions between software project portfolio management and agile methods: A research in progress paper,” in International Conference on Lean Enterprise Software and Systems. Springer, 2013, pp. 210–217.
- S. Beecham, T. Clear, R. Lal, and J. Noll, “Do scaling agile frameworks address global software development risks? an empirical study,” Journal of Systems and Software, vol. 171, p. 110823, 2021.
- R. Knaster and D. Leffingwell, SAFe 4.5 distilled: Applying the scaled agile framework for lean enterprises. Addison-Wesley Professional, 2018.
- J. Sutherland, “Inventing and reinventing scrum in five companies,” Cutter IT journal, vol. 14, no. 21, pp. 5–11, 2001.
- S. W. Ambler and M. Lines, Disciplined agile delivery: A practitioner’s guide to agile software delivery in the enterprise. IBM press, 2012.
- M. A. Beedle, Enterprise scrum: An adaptive method for project success. Addison-Wesley, 2014.
- K. Bittner, P. Kong, E. Naiburg, and D. West, The Nexus Framework for scaling Scrum: Continuously Delivering an integrated product with multiple Scrum teams. Addison-Wesley Professional, 2017.