студент PhD, Наманганский инженерно-технологический институт, Узбекистан, г. Наманган
МОДЕЛИРОВАНИЕ ДИНАМИКИ ЦИЛИНДРА ПИЛЫ 5LP ЛИНТЕР
АННОТАЦИЯ.
Повышение энергоэффективности в хлопковой промышленности является актуальной задачей. В данной статье описаны результаты исследований, направленных на снижение энергопотребления при эксплуатации хлопкоочистительных машин. При разработке машин для хлопкоочистительной промышленности особое значение имеют вопросы создания и уточнения высокопроизводительных агрегатов и методов расчета валов. В статье решается задача уменьшения массы вала пильного цилиндра – основного рабочего органа линтера – за счет раскрытия паза и раскрытия канавки, определяются конструктивные особенности облегченного вала. В статье объясняется соотношение теоретических и экспериментальных результатов применения усовершенствованного устройства в очистительном отделении хлопкоочистительного предприятия, а также сравниваются результаты производственных экспериментов по устройству с результатами механизмов, которые применялись или были созданы до настоящего времени.
ABSTRACT.
Improving energy efficiency in the cotton industry is an urgent issue. This article describes the results of research aimed at reducing energy consumption during the operation of cotton gins. In the development of machinery for the cotton ginning industry, the issues of creating and clarifying high-performance machinery and shaft calculation methods are particularly important. In the article, the task of reducing the mass of the saw cylinder shaft, the main working body of the linter, is performed by opening a groove and opening a groove, and the structural features of the lightened shaft are defined. This article explains the correlation between the theoretical and experimental results of the improved device in the cleaning department of a cotton ginning enterprise, and compares the results of production experiments on the device with the results of devices that have been used or created so far.
Ключевые слова: линтер, цилиндр пилы, стержень, вал сырья, слабый, уменьшение массы, канавка, структурные особенности, изгибая жесткость.
Keywords: linter, saw cylinder, shaft, raw material shaft, slackness, mass reduction, groove, structural features, bending stiffness.
Введение. В мировом тренде развития особое внимание уделяется созданию новых облегченных конструкций рабочих органов технологических машин, разработке методов конструктивного, кинематического и динамического анализа для обоснования их параметров, созданию техники и технологий, обеспечивающих качественную реализацию производственных процессов машиностроения, и проводятся масштабные научные исследования по созданию их научных основ. В результате проведенных учеными исследований по снижению эксплуатационных затрат и расхода электроэнергии за счет повышения производительности агломераторов и сокращения количества футеров в технологии, широко внедряется в производство агломератор 5ЛП.
Материалы и методы. Несмотря на то, что технология потребляет 30,6 кВт электроэнергии в час на 5LP-линтер, ее эффективность невысока, и на сегодняшний день она не в полной мере отвечает техническим требованиям, предъявляемым к линтерам для зернового лущения. Исходя из конструкции агломератора, больше всего электроэнергии потребляет пильный цилиндр оборудования – 18,5 кВт. Исходя из конструкции пильного цилиндра, вал состоит из 160 пил, собранных на нем, 161 пилы, промежуточной прокладки, 2 шайб и 2 гаек. Для использования пил с внутренним диаметром 61,8 мм и внутренним диаметром 100 мм, применяемых в технологии, вал, на котором собираются пилы в футеровках 5LP, имеет диаметр 61,8 мм. В настоящее время на заводах используются валы диаметром 100 мм. В этом случае длина вала составляет 2200 мм, масса вала диаметром 61,8 мм – 47,5 кг, а масса вала диаметром 100 мм – 110 кг. Вес собранного пильного цилиндра диаметром 61,8 мм составляет 160,4 кг, а вес собранного пильного цилиндра диаметром 100 мм составляет 216,3 кг. Когда пильный цилиндр массой 216,3 кг вращается и используется с нагрузкой 730 об/мин, вибрация цилиндра выше, чем у пильного цилиндра массой 160,4 кг, и степень контакта пил на валу с шинами увеличивается. В результате пильные диски на валу быстро изнашивались, и их приходилось заменять до истечения 48-часового срока. Преждевременная замена изношенных пильных дисков приводила к чрезмерному расходу пильных дисков, импортируемых из-за рубежа. Кроме того, быстрый износ пильных дисков резко сократил процесс удаления ворса из зерна в зерновом валу рабочей камеры агломератора.
/Abdurasulov.files/image001.jpg)
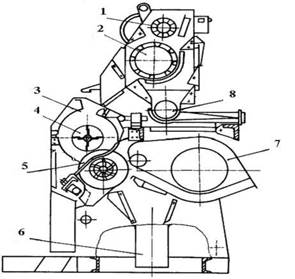
Рисунок 1. Агломерационная машина 5LP
1 – подающий ролик; 2 – выравнивающий барабан; 3 – рабочая камера; 4 – смеситель; 5 – пильный цилиндр; 6 – щелевая труба; 7 – воздушная камера; 8 – шнек для осадка; 9 – сетчатая поверхность.
/Abdurasulov.files/image002.jpg)
Рисунок 2. Конструкция цилиндра
1 – вал цилиндра пилы; 2 – пильные диски; 3 – прокладки между пилами; 4 – шайбы; 5 – правая и левая зажимные гайки в комплекте.
Схема цилиндра пильного станка модели 5LP диаметром 100 мм.
Результаты и обсуждения. Учитывая вышесказанное, была разработана новая облегченная конструкция цилиндра линтера, позволяющая снизить массу пильного цилиндра при требуемых прочностных характеристиках на изгиб. Основным фактором, определяющим работоспособность валов, является жесткость и прочность, а также виброустойчивость. В существующих валах вращающийся вал, несмотря на свою жесткость, под действием силы и крутящего момента изгибается больше допустимого. Внутренний паз, открываемый предлагаемым валом, приводит к большему снижению массы, а открытие дополнительных пазов на поверхности вала, наряду с уменьшением массы вала, также сохраняет жесткость вала за счет установки в следующий паз при замене пил во время дополнительного обслуживания, экономит ресурсы, повышает надежность, устойчив к вибрациям и позволяет добиться высокого качества. Уменьшение массы вала цилиндра линтера за счет сверления внутренней канавки обеспечивает изгиб вала в допустимых пределах, снижая необходимую мощность линтера. Вес предлагаемого авторами статьи облегченного вала цилиндра линтера диаметром 100 мм составляет 87 кг. Вес пильного цилиндра в сборе диаметром 100 мм составляет 193,3 кг. При использовании пильного цилиндра весом 216,3 кг с нагрузкой 730 об/мин вибрация цилиндра выше, чем у пильного цилиндра весом 193,3 кг, и степень контакта пил на валу с шинами увеличивается.
|
|
|
|
|
Рисунок 3. Рекомендуемая ресурсосберегающая конструкция вала |
||
/Abdurasulov.files/image006.jpg)
Рисунки 4 и 5. 3D-модель предлагаемой ресурсосберегающей конструкции вала
Круговое расположение внутреннего паза вала пильного цилиндра с симметричными шестернями и включение внешних шлицев в пазы соответствующих внутренних шлицев вала приводит к определенному балансу массы относительно оси вращения (отсутствию дисбаланса) и повышает его прочность и надежность в эксплуатации. В теоретических исследованиях пильный цилиндр рассматривался как двухмассовый машинный агрегат (рис. 6). При решении задачи динамики машинного агрегата изучалось движение пильного цилиндра и ротора электропривода.
/Abdurasulov.files/image007.jpg)
Рисунок 6. Расчетная схема двухмассового машинного агрегата
Согласно расчетной схеме, представленной на рисунке 6, известно, что ротор электропривода и пильный цилиндр движутся по кругу, следовательно, можно определить 2 обобщенные координаты. В результате проведенного исследования была сформирована система дифференциальных уравнений, представляющая движение узла станка следующим образом.
;
, (1)
где Jg, Jc, φg, – моменты инерции и угловые смещения двигателя и цилиндра пилы; b, c – коэффициенты сцепления и диссипативные коэффициенты; A0, B – параметры двигателя; U12 – передаточная функция.
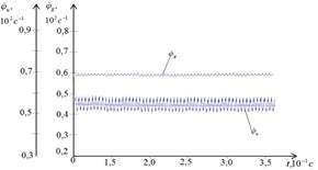
С помощью программы MathCAD было получено численное решение дифференциальных уравнений (1), полученных в результате теоретических исследований. На основе численного решения дифференциальных уравнений (1) были получены законы изменения угловых скоростей двигателя и цилиндра легкой пилы (рис. 7).
|
|
|
a b
Рисунок 7. Законы изменения угловых скоростей двигателя и цилиндра легкой пилы
В ходе исследования было проанализировано движение пильного цилиндра. Анализ показал, что при увеличении производительности амплитуда колебаний угловой скорости пильного цилиндра также увеличивается. При этом возникает угловое ускорение. Известно, что формирование углового ускорения приводит к появлению дополнительных импульсивных сил. Поэтому за счет образования импульсивных сил способность зубьев пилы отделять волокно от зерна увеличивается. Однако если ускорение слишком велико, волокно может быть повреждено.
Заключение
Для уменьшения изгиба валов длинных, тяжелых и быстро вращающихся частей технологических машин была разработана облегченная конструкция вала, в том числе и для пильного цилиндра, на этой основе за счет достаточного сохранения технологического зазора между пильным цилиндром и волокном увеличилась производительность, снизились загрязнение окружающей среды и расход электроэнергии.
Список литературы:
- Джураев А., Юнусов С., Шин И., Мирзаумидов А. Полноцилиндровая джина. Патент IAP06087 // Бюл. № 12. – 2019.
- Дураев А., Юнусов С., Мирзаумидов А. Разработка эффективной конструкции и расчет на изгиб цилиндра пилы // International Journal of Advanced Science and Technology. – Vol.29. – № 4. – 2020. – Pp. 1371–1390.
- Мирзаумидов А. Разработка проблемной конструкции пильного цилиндра джина. Научно-технический журнал НамМТИ. – Наманган, 2019. – No. 4. – P. 123–128.
- Мирошниченко Г.И. Принципиальная конструкция машины для переработки хлопка. – М.: "Машиностроение",1972. – С. 235–237.
- Обидов А.А., Мирзаумидов А.Ш., Отако'зиев Д., Абдурасулов А. Деформация вала при кручении и влияние кручения вместе с изгибом // Проблемы технологии производства : науч.-техн. журнал Наманганский институт машиностроения и технологий. – Т. 9. – Вып. 2. – 2024. – С. 208–216.
/Abdurasulov.files/image003.jpg)
/Abdurasulov.files/image004.jpg)
/Abdurasulov.files/image010.jpg)
/Abdurasulov.files/image011.jpg)