магистрант, Карагандинский технический университет имени Абылкаса Сагингова, Казахстан, г. Караганда
РАЗРАБОТКА ТЕХНОЛОГИИ РЕМОНТА И ОПТИМИЗАЦИИ РОТОРА ПРОХОДЧЕСКОГО КОМПЛЕКСА SBC HERRENKNECHT
АННОТАЦИЯ
В статье рассматриваются методы ремонта и оптимизации ротора проходческого комплекса SBC Herrenknecht. Проведен анализ износа режущих элементов, предложены методы его снижения на основе ротационно-ударного воздействия, оптимизации геометрии зубьев и использования специальных промывочных жидкостей. Приведены аналитические модели расчета глубины проникновения резцов и удельной энергии разрушения породы. Результаты исследований показали, что предложенные методы позволяют увеличить ресурс ротора и повысить эффективность его работы. Также в работе представлены результаты численного моделирования напряжённо-деформированного состояния ротора и рекомендации по технологии ремонта на месте эксплуатации.
ABSTRACT
The article discusses methods for repair and optimization of the rotor of the SBC Herrenknecht tunneling complex. The analysis of wear of cutting elements is carried out, methods for its reduction are proposed based on rotary-impact action, optimization of tooth geometry and the use of special flushing fluids. Analytical models for calculating the depth of penetration of cutters and the specific energy of rock destruction are presented. The research results showed that the proposed methods can increase the service life of the rotor and improve its operating efficiency. The paper also presents the results of numerical modeling of the stress-strain state of the rotor and recommendations for on-site repair technology.
Ключевые слова: ротор, проходческий комплекс, ротационно-ударное воздействие, резцы, промывочные жидкости, оптимизация, износ.
Keywords: rotor, tunneling complex, rotary-impact action, cutters, flushing fluids, optimization, wear.
Введение
Современные механизированные проходческие комплексы, такие как SBC Herrenknecht, играют ключевую роль в строительстве глубоких вертикальных стволов различного назначения (вентиляционных, транспортных, технологических, водоотливных) [4]. Благодаря высокой автоматизации и мощным приводным системам, эти машины позволяют с высокой точностью и производительностью бурить стволы глубиной до 2000 м [4]. Внедрение механизированной проходки стволов значительно повышает безопасность труда по сравнению с традиционными методами и одновременно увеличивает скорость проходки за счет одновременного выполнения нескольких операций [4]. Однако в процессе эксплуатации значительные осевые и крутящие нагрузки на режущие элементы ротора приводят к их быстрому износу, что снижает эффективность работы комплекса и требует частого проведения ремонтных операций. Одной из основных проблем при проходке является интенсивный износ дисковых резцов ротора, контактирующих с горной породой в условиях вибрации и высоких температур. Режущие элементы обычно изготавливаются из высокопрочной легированной стали 42CrMo4 [3], обеспечивающей высокую твёрдость; однако при длительном бурении происходит её нагрев и снижение прочностных свойств [2]. Традиционные подходы к ремонту ротора предполагают полный демонтаж узла и последующую замену или восстановление резцов, что требует значительных затрат времени и ресурсов. Таким образом, актуальной задачей является разработка эффективной технологии ремонта, которая может быть реализована непосредственно на месте эксплуатации без длительных простоев оборудования. Настоящая работа направлена на исследование процессов износа и разрушения режущих элементов ротора и на разработку рекомендаций по оптимизации конструкции для повышения их стойкости. Для этого выполнено численное моделирование работы ротора в условиях, приближенных к реальным, а также применены аналитические модели расчета глубины проникновения резца и удельной энергии разрушения породы [3]. Особое внимание уделено влиянию геометрии зубьев дискового резца, режима ротационно-ударного воздействия и использования промывочных жидкостей на процесс бурения. Целью работы является повышение ресурса ротора SBC Herrenknecht за счёт внедрения технических решений, направленных на снижение износа и оптимизацию конструкции. Результаты проведенных исследований легли в основу комплексной технологии ремонта и модернизации, обеспечивающей повышение надёжности оборудования, снижение эксплуатационных затрат и увеличение межремонтного периода комплекса. Внедрение механизированной проходки стволов при разработке месторождения значительно повышает безопасность труда по сравнению с традиционными способами. В то же время, увеличивается скорость проходки стволов глубиной до 2 000 метров за счет одновременного выполнения нескольких производственных операций. Для крепи ствола могут использоваться любые стандартные способы. В соответствии с проектными требованиями может быть выбрана требуемая система выдачи породы – пневматическая, шламовая или механическая, а также спуск отбитой породы на нижние горизонты через пилотную скважину. Ротор проходческого комплекса SBC оснащен дисковыми фрезами, для разрушения скальных пород и добычи природного камня и др. Эта технология позволяет сооружать стволы очень быстро, с разными диаметрами и для различных целей применения: вентиляционные, подъемные, напорные и для спуска руды. Буровая установка для восстающих выработок Herrenknecht с высокопроизводительным частотно-регулируемым электроприводом – для проходки стволов даже по очень крепким породам – обеспечивает требуемый крутящий момент и необходимую осевую нагрузку.
Нагрузки на режущую головку являются ключевыми механическими параметрами для расчета прочности туннельно-проходческой машины для твердых пород. Из-за хрупкого механизма разрушения горных пород экскавационные нагрузки,
/Ikhsanov.files/1.png)
действующие на резцы, сильно колеблются и проявляют некоторую хаотичность.
/Ikhsanov.files/image006.png)
Рисунок 1. Макроскопический износ дисковой фрезы
Традиционный метод, заключающийся в использовании комбинаций некоторых специальных статических нагрузок для расчета прочности режущей части, что может привести к потере прочности во время рабочей практики. В этой статье разработана трехмерная модель конечных элементов для сопряженной режущей части для определения нагрузок на режущую головку. Затем на основе численных результатов анализируются характеристики распределения и факторы влияния нагрузок на режущую фрезу.
/Ikhsanov.files/image007.jpg)
Рисунок 2. Симуляция дисковой фрезы под нагрузками
Обнаружено, что с изменением времени нормальные и касательные силы, действующие на фрезы, а также общий крутящий момент, действующий на режущую головку, примерно распределяются нормально, в то время как общие усилия, действующие на режущую головку, примерно демонстрируют нормальное распределение. Кроме того, среднестатистические значения нагрузок на режущую головку пропорциональны прочности на одноосное сжатие (UCS) режущих пород. Значения также изменяются в зависимости от глубины проникновения и диаметра режущей головки согласно степенной функции.
Материалы и методы
На основе этих данных рассчитаны ключевые геометрические параметры, где Объект исследования – роторный режущий инструмент комплекса SBC Herrenknecht с зубчатым диском(фрезой). Параметры конструкции: диаметр диска – 368 мм, толщина – 55 мм, число зубьев – 10. Материал: сталь 42CrMo4, обладающая высокой твёрдостью и прочностью. Проведены аналитические расчёты и моделирование методом конечных элементов для оценки нагрузок и напряжений в зубьях. Также анализировалось термическое поведение стали под нагрузкой.
Результаты и обсуждение
Для оценки нагрузок на зубчатый диск и оптимизации его конструкции были проведены расчёты основных параметров:
- Угол между зубьями:
α =360/z=360°/10= 36°
- Длина дуги одного зуба:
L =π*D/Z=3.14*368/10≈ 115.5 мм
- Площадь боковой поверхности одного зуба:
S =b*L=55*115.5≈ 6352.5 мм²
- Общая боковая площадь:
S total=2*Z*S=2*10*6352.5= 127050 мм²
- Объём зубчатой части диска:
V =Z*S*b=10*6352.5*55= 3 493 875 мм3= 3493.9 см³
Моделирование показало, что наибольшие напряжения возникают у основания зубьев. Температурный анализ указывает на снижение твёрдости стали 42CrMo4 при нагреве выше 200°C, что требует использования промывочных жидкостей для охлаждения. Оптимизация конструкции и внедрение ротационно-ударного режима повышает ресурс резцов и эффективность бурения. Данные параметры могут быть использованы для оценки прочности зубчатого диска, определения оптимальных нагрузок и прогнозирования износа режущего элемента в условиях эксплуатации.
/Ikhsanov.files/image008.png)
Рисунок 3. Распределение сил дисковой фрезы с зубьями под нагрузками
На рисунке 3 представлено распределение контактных напряжений на зубьях режущего диска.
/Ikhsanov.files/image009.png)
Рисунок 4. Распределение контактных напряжений на зубьях режущего диска
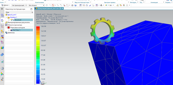
/Ikhsanov.files/image010.png)
Рисунок 6. Симуляция напряжений нагрузок на зубьях режущего диска
Изменение твёрдости инструментальной стали в зависимости от температуры
На рисунке 5 представлено изменение твёрдости инструментальной стали при нагреве.
/Ikhsanov.files/image011.png)
Рисунок 7. Изменение твёрдости инструментальной стали в зависимости от температуры
Заключение. Разработанная комплексная технология ремонта и оптимизации ротора проходческого комплекса SBC Herrenknecht, включающая внедрение ротационно-ударного режима бурения, оптимизацию геометрии режущих элементов и применение эффективных систем охлаждения, позволяет значительно повысить ресурс ротора и производительность комплекса, а также снизить затраты на его эксплуатацию. Проведённые аналитические расчёты и численное моделирование подтвердили высокую эффективность предложенных решений. Дальнейшие исследования направлены на совершенствование алгоритмов управления ротором, внедрение адаптивных систем охлаждения и повышение точности численного моделирования термических и механических процессов.
Список литературы:
- ГОСТ 1435-99. Сталь инструментальная углеродистая. Марки. [Электронный ресурс]. – Режим доступа: https://promgroupchel.ru/upload/iblock/5e6/GOST-1435_99.pdf?ysclid=m9rjzj089e936636337(дата обращения: 12.04.2025).
- Петров И.В. Влияние механических и термических нагрузок на инструментальные стали при бурении // cб. трудов конференции ВИАМ. – 2022. – № 5.
- Юрченко В.В. Методы расчёта и оптимизации режущих элементов проходческих комплексов // Научный журнал. – 2021.
- Herrenknecht A.G. Technical Specifications for Shaft Boring Machines SBC // Engineering Report, 2023. – Retrieved from: https://im-mining.com/2022/11/28/herrenknecht-making-headway-on-hard-rock-mechanised-shaft-sinking-operations/ (accessed date: 12.04.2025).
- Smith J., Johnson M. Thermal and Mechanical Degradation of Cutting Tools in High-Temperature Drilling // Journal of Mechanical Engineering. – 2020. – № 35.