докторант Андижанского государственного педагогического института, Республика Узбекистан, г. Андижан
КАТАЛИТИЧЕСКОЕ ЦИКЛОПРИСОЕДИНЕНИЕ 3‑ПРОПАРГИЛТИЕНО [3,2‑D]ПИРИМИДИН‑4‑ОНА И ХЛОРСОДЕРЖАЩИХ ФЕНИЛАЗИДОВ
АННОТАЦИЯ
Синтезирован N-пропаргилтиено[3,2-d]пиримидин-4-он алкилированием тиено[3,2-d]пиримидин-4-она пропаргилбромидом. Пропаргилпроизводное циклизовано с некоторыми хлорсодержащими фенилазидами. Соли меди (I) были использованы в качестве катализаторов в реакции циклоприсоединения. В результате образуются гибридные молекулы 1,2,3-триазол-тиено[3,2-d]пиримидина, соединённые метиленовым мостиком. Строение синтезированных веществ подтверждено данными ИК- и ЯМР-спектроскопии.
ABSTRACT
N-propargylthieno[3,2-d]pyrimidin-4-one was synthesized by alkylation of thieno[3,2-d]pyrimidin-4-one with propargyl bromide. The propargyl derivative was cyclized with several chlorinated phenyl azides. Copper(I) salts were used as catalysts in the cycloaddition reaction. This resulted in the formation of hybrid 1,2,3-triazole-thieno[3,2-d]pyrimidine molecules linked by a methylene bridge. The structure of the synthesized compounds was confirmed by IR and NMR spectroscopy.
Ключевые слова: пропаргилбромид, тиено[3,2-d]пиримидин-4-он, каталитическое алкилирование, соли меди (I), N-пропаргилтиено[3,2-d]пиримидин-4-он 3-((1-(2-хлорфенил)-1H-1,2,3-триазол-4-ил)метил)тиено[3,2-d]пиримидин-4(3H)-он, 3,4-дихлорфенилазид, гибридная молекула.
Keywords: propargyl bromide, thieno[3,2-d]pyrimidin-4-one, catalytic alkylation, copper(I) salts, N-propargylthieno[3,2-d]pyrimidin-4-one 3-((1-(2-chlorophenyl)-1H-1,2,3-triazol-4-yl)methyl)thieno[3,2-d]pyrimidin-4(3H)-one, 3,4-dichlorophenyl azide, hybrid molecule.
Введение. В настоящее время, в связи с ростом численности населения и увеличением числа заболеваний во всём мире, наблюдается возрастающий спрос на природные и синтетические лекарственные средства. Нарушение экологической ситуации в различных регионах также способствует возникновению новых заболеваний и «омоложению» уже существующих. Особенно быстрая адаптация некоторых болезней к действующим лекарственным средствам ставит перед химиками и фармацевтами задачу поиска новых поколений препаратов и их промышленного производства.
Известно, что гетероциклические соединения составляют основу многих лекарственных средств. В последние годы исследования на основе производных тиенопиримидина и триазола проводятся всё чаще. Причиной этого является выявление множества фармакологически и биологически активных веществ среди этих соединений. В частности, низкая токсичность производных 1,2,3‑триазола стимулирует проведение исследований в этой области. Некоторые производные тиенопиримидина и 1,2,3‑триазола успешно применяются в медицине и сельском хозяйстве для борьбы с различными заболеваниями. Среди них выявлены соединения, обладающие активностью против воспалительных процессов, рака, бактерий, грибов, вирусов, туберкулёза и многих других заболеваний [4; 5; 7; 10; 12; 14; 15].
Исследования в классе тиенопиримидинов начались достаточно давно, и в настоящее время в ряде стран мира продолжаются работы по соединениям этого класса. Учёными Узбекистана (Махсумов А.Г., Шахидоятов Х.М., Элмурадов Б.Ж., Бозоров Х.А.) также проведён синтез и модификация соединений 1,2,3‑триазола и тиенопиримидина, при этом положительное действие некоторых полученных веществ было подтверждено [1–3; 6]. Данные зарубежной литературы свидетельствуют о важности синтеза новых производных тиенопиримидин-4-она и 1,2,3‑триазола, а также исследования их фармакологической активности.
Материалы и методы. В качестве растворителей использовались этилацетат, этанол, гексан, ацетонитрил, хлороформ, циклогексан,1,4-диоксан, бензол и толуол. Структуры соединений были достоверно подтверждены на основе современных данных ИК‑, ¹H‑ и ¹³C‑ЯМР‑спектроскопии. Ход реакций контролировали методом тонкослойной хроматографии (ТСХ). В качестве элюента использовали смесь гексан:этилацетат в соотношении 3:1. Температуры плавления синтезированных соединений определяли с помощью прибора MEL‑TEMP (США).
3-((1-(2-хлорфенил)-1Н-1,2,3-триазол-4-ил)метил)тиено[3,2-d]пиримидин-4(3Н)-он. (4а)
В колбу с круглым дном объемом 100 мл были помещены 0,19 г (1,0 ммоль) 3‑пропаргилтиено[3,2‑d]пиримидин‑4‑она, 0,1535 г (1,0 ммоль) орто‑хлорфенилазида, 0,02 г Cu₂I₂ и 25 мл толуола. Смесь нагревали при 110 °C в течение 6 часов. После завершения реакции смесь охладили и оставили на ночь. Выпавший осадок был отфильтрован и перекристаллизован из ацетона. В результате было выделено 0,288 г (84 %) 3‑((1‑(2‑хлорфенил)‑ 1H‑1,2,3‑триазол‑4‑ил)метил)тиено[3,2‑d]пиримидин‑4(3H)‑она(4a). Температура плавления составила 121–122 °C, Rf = 0,54 (гексан:этилацетат – 1:3). Молекулярная формула: С15Н10ClN5OS.
1Н ЯМР (600 MГц, Chloroform-d, δ, м.у., J/Гц): 5.45 (2H, с, -CH2-), 7.45(4H, м, Ar -3,4,5, Het H-7), 7.57 (3H, м, Ar -6, Het H-6, триазол-H ), 8.27 (1H, с, Het H-2). 13С ЯМР (151 MГц, Chloroform-d, δ, м.у.): 157.05, 134.80, 131.09, 130.91, 128.75, 128.03, 127.86, 125.50, 41.78. ИК - спектр (KBr, ν, cм-1): 3167 (Ar C-H), 3085 (C=C-H), 1676 (˃C=O), 1639 (С=С), 1575 (N=N), 1231 (C-N), 728 (C-S-C). 678 (C-Cl).
3-((1-(3-хлорфенил)-1Н-1,2,3-триазол-4-ил)метил)тиено[3,2-d]пиримидин-4(3Н)-он (4b).
По описанному выше методу в колбу с круглым дном были помещены 0,19 г (1,0 ммоль) 3‑пропаргилтиено[3,2‑d]пиримидин‑4‑она, 0,1535 г (1,0 ммоль) мета‑хлорфенилазида, 0,02 г Cu₂I₂ и 20 мл толуола. Реакционную смесь нагревали в течение 8 часов. В результате выпал желтый осадок. Осадок был перекристаллизован из этанола, в результате выделено 0,281 г (81,8 %) продукта. Температура плавления составила 109–110 °C, Rf = 0,57 (система гексан:этилацетат – 1:3). Молекулярная формула: C₁₅H₁₀ClN₅OS.
1Н ЯМР (600 MГц, Chloroform-d, δ, м.у., J/Гц): 5.40 (2H, с, -CH2-), 7.37 (1H, д, J=3.67, Het H-7), 7.44 (2H, м, Ar -4,5), 7.62 (1H, ддд, J1=7.89, J2=2.11, J3=1.10, Ar -6), 7.78 (1H, т, J=2.02, Ar -2), 7.80 (1H, д, J=4.77, Het H-6), 8.26 (1H, д, триазол-H), 8.50 (1H, с, Het H-2). 13С ЯМР (151 MГц, Chloroform-d, δ, м.у.): 157.55, 157.37, 147.59, 137.69, 135.76, 134.97, 134.79, 130.96, 129.21, 125.50, 122.56, 120.99, 118.64, 41.76. ИК - спектр (KBr, ν, cм-1): 3164 (Ar C-H), 3085 (C=C-H), 1662 (˃C=O), 1642 (С=С), 1578 (N=N), 1232 (C-N), 730 (C-S-C). 672 (C-Cl).
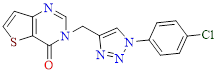
3-((1-(4-хлорфенил)-1Н-1,2,3-триазол-4-ил)метил)тиено[3,2-d]пиримидин-4(3Н)-он (4c).
По описанному выше методу в колбу с круглым дном были помещены 0,19 г (1,0 ммоль) 3‑пропаргилтиено[3,2‑d]пиримидин‑4‑она, 0,164 г (1,0 ммоль) пара‑азидобензойной кислоты, 0,02 г Cu₂I₂ и 25 мл толуола. Полученное соединение было перекристаллизовано из этанола, в результате выделено 0,32 г (91 %)3‑((1‑(пара‑карбоксилфенил)‑1H‑1,2,3‑триазол‑4‑ил)метил)тиено[3,2‑d] пиримидин‑4(3H)‑она. Температура плавления составила 312–314 °C, Rf = 0,26 (система бензол:ацетон – 5:1). Молекулярная формула: C₁₅H₁₀ClN₅OS.
1Н ЯМР (600 MГц, DMSO-d6+CCl4, δ, м.у., J/Гц): 5.44 (2H, с, -CH2-), 7.36 (1H, д, J=5.24, Het H-7), 7.62 (2H, д, J=8.78, Ar -2,6,), 7,88 (2H, д, J=8.76, Ar -3,5), 7,92 (1H, д, J=5.24, Het H-6), 8.04 (1H, с, триазол-H), 8.63 (1H, с, Het H-2). 13С ЯМР (150 MГц, DMSO-d6+CCl4, δ, м.у.): 157.16, 147.17, 135.24, 132.85, 134.62, 131.94, 128.51, 124.60, 121.87, 119.93, 118.38, 41.12. ИК - спектр (KBr, ν, cм-1): 3184 (Ar C-H), 3084 (C=C-H), 1669 (˃C=O), 1646 (С=С), 1577 (N=N), 1237 (C-N), 733 (C-S-C). 670 (C-Cl).
3-((1-(3,4-дихлорфенил)-1H-1,2,3-триазол-4-ил)метил)тиено[3,2-d]пиримидин-4(3H)-он (4d).
По описанному выше методу в колбу с круглым дном были помещены 0,19 г (1,0 ммоль) 3‑пропаргилтиено[3,2‑d]пиримидин‑4‑она, 0,188 г (1,0 ммоль) 3,4‑дихлорфенилазида, 0,02 г Cu₂I₂ и 25 мл толуола. Полученное соединение было перекристаллизовано из этанола, в результате выделено 0,32 г (91 %) 3‑((1‑(3,4‑дихлорфенил)‑1H‑1,2,3‑триазол‑4‑ил)метил)тиено[3,2‑d]пиримидин-‑4(3H)‑она. Температура плавления составила 208–219 °C, Rf = 0,38 (система бензол:ацетон – 5:1). Молекулярная формула: C₁₅H₉Cl₂N₅OS. 1Н ЯМР (400 MГц, Pyridine-d5, δ, м.у., J/Гц): 5.64 (2H, с, -CH2-), 7.40 (1H, д, J=5.26, Het H-7), 7.59 (1H, д, J=8.80, Ar H-5), 7.84 (1H, дд, J1=8.80, J2=2.57, Ar H-6), 7.93 (1H, д, J=5.26, Het H-6), 8.17 (1H, д, J=2.57, Ar -2), 8.90 (1H, с, триазол-H), 8.95 (1H, с, Het H-2). 13С ЯМР (100 MГц, Pyridine-d5, δ, м.у.): 157.83, 157.10, 149.68, 148.77, 144.15, 136.47, 135.59, 134.96, 133.39, 132.12, 131.62, 125.61, 123.57, 122.69, 122.33, 119.90, 96.28, 41.32. ИК - спектр (KBr, ν, cм-1): 3297 (Ar C-H), 3064 (C=C-H), 1667 (˃C=O), 1645 (С=С), 1556 (N=N), 1234 (C-N), 733 (C-S-C). 675 (C-Cl).
3-((1-(2,5-дихлорфенил)-1Н-1,2,3-триазол-4-ил)метил)тиено[3,2-d]пиримидин-4(3Н)-он (4e).
По описанному выше методу в колбу с круглым дном были помещены 0,19 г (1,0 ммоль) 3‑пропаргилтиено[3,2‑d]пиримидин‑4‑она, 0,164 г (1,0 ммоль) пара‑азидобензойной кислоты, 0,02 г Cu₂I₂ и 25 мл толуола. Полученное соединение было перекристаллизовано из этанола, в результате выделено 0,32 г (78 %) 3‑((1‑(2,5‑дихлорфенил)‑1H‑1,2,3‑триазол‑4‑ил)метил)тиено[3,2‑d] пиримидин‑4(3H)‑она. Температура плавления составила 215–216 °C, Rf = 0,42 (система бензол:ацетон – 1:1). Молекулярная формула: C₁₅H₉Cl₂N₅OS.
1Н ЯМР (400 MГц, Pyridine-d5, δ, м.у., J/Гц): 5.58 (2H, с, -CH2-), 7.42 (1H, д, J=5.28, Het H-7), 7.76 (1H, д, J=8.84, Ar -3), 7.84 (1H, дд, J1=8.2, J2=2.55, Ar H-4) 7.98 (1H, д, J=5.28, Het H-6), 8.11 (1H, д, J=2.55, Ar -6), 8.77 (1H, с, триазол-H), 8.92 (1H, с, Het H-2). 13С ЯМР (100 MГц, Pyridine-d5, δ, м.у.): 167.45, 157.63, 157.14, 149.52, 147.94, 145.18, 140.74, 135.88, 133.97, 132.13, 130.67, 125.16, 123.43, 122.66, 121.04, 95.54, 40.96. ИК - спектр (KBr, ν, cм-1): 3178 (Ar C-H), 3072 (C=C-H), 1663 (˃C=O), 1642 (С=С), 1559 (N=N), 1233 (C-N), 731 (C-S-C). 672 (C-Cl).
Результаты и их обсуждение. На основе анализа вышеупомянутых источников, авторы данной статьи поставили перед собой цель синтезировать тиено[3,2‑d]пиримидин‑4‑он и новые соединения на его основе. Для этого мы сначала провели синтез тиено[3,2‑d]пиримидин‑4‑она (1). Полученное бициклическое соединение было затем подвергнуто пропаргилированию, а продукт планировалось использовать для циклоприсоединений с различными азидами. Реакция пропаргилирования проводилась путем нагревания смеси тиено[3,2‑d]пиримидин‑4‑она и пропаргилбромида в соотношении 1:1,1 в ацетонитрильном растворе с участием тетрабутиламмонийбромида (ТБАБ) и поташа в течение 6 часов. После реакции органический слой извлекали хлороформом, сушили и перекристаллизовывали из циклогексана. В результате с выходом 87 % был синтезирован N‑пропаргилтиено[3,2‑d]пиримидин‑4‑он (2).
/Ortikov.files/image001.png)
На следующем этапе хлорзамещённые анилиновые производные были подвергнуты диазотированию с последующим действием натрия азида для синтеза соответствующих хлорзамещённых фенилазидов (3a–e). Синтез азидов проводился по указанной методике, а жидкие азиды очищались под вакуумом [8].
/Ortikov.files/image002.png)
Известно из литературы, что при циклоприсоединении органических азидов к терминальным алкинам образуются 1,2,3‑триазолы. Высокая скорость этой реакции и её протекание без дополнительных реагентов в присутствии солей меди(I) вызвали возрастание интереса к 1,2,3‑триазолам. Факт того, что учёные, открывшие медь‑азид‑алкин циклоприсоединение, дважды были удостоены Нобелевской премии, также свидетельствует о значительном росте интереса к этим соединениям [13–16]. Мы продолжили наши исследования, проведя реакцию циклоприсоединения между полученным N‑пропаргилтиено[3,2‑d]пиримидин‑4‑оном и ароматическими азидами в соотношении 1:1,1. Реакция проводилась при нагревании в присутствии катализатора и растворителя. В качестве катализаторов использовались медь(I) йодид и медь(I) бромид. В качестве растворителей применялись этанол, бензол, 1,4‑диоксан и толуол. Реакция изначально проводилась с различными количествами катализаторов и в соответствующих растворителях, при различной продолжительности реакции и температуре кипения растворителей. Было установлено, что в этаноле и бензоле выход реакции был значительно низким, и для повышения выхода требовалось больше времени. В 1,4‑диоксане реакция протекала с хорошим выходом. Однако наивысший выход был достигнут при кипячении смеси в толуоле в течение 6 часов. Это можно объяснить более высокой температурой кипения толуола по сравнению с другими используемыми растворителями. Использование катализаторов медь(I) бромида и медь(I) йодида не оказало значительной разницы на общий выход реакции. В реакциях с медью (I) йодид выход был на 3–5 % выше. Это можно объяснить тем, что электрофильность йода в солях меди(I) меньше, чем у брома, что облегчает образование промежуточного ацетилинида.
/Ortikov.files/image003.png)
Увеличение молярного соотношения катализаторов по отношению к азиду и алкину не привело к значительному повышению выхода реакции. Напротив, большое количество катализатора затрудняло его отделение от реакционной смеси. Таким образом, в качестве оптимальных условий циклоприсоединения были выбраны смеси азида и алкина в соотношении 1:1,1 с 10 моль % меди(I) йодида в качестве катализатора при кипячении в толуоле в течение 6 часов.
После реакции смесь охладили, осадок, выпавший из толуола, отфильтровали, высушили и перекристаллизовали из этанола. Были изучены физические константы выделенных соединений (Таблица 1). В результате с высоким выходом были получены гибридные молекулы тиено[3,2‑d]пиримидин‑1,2,3‑триазолов (4a–e), соединённые через метиленовый мост. Структуры полученных соединений были подтверждены с помощью ИК‑ и ЯМР‑спектроскопии.
Таблица 1.
Некоторые физические характеристики синтезированных гибридных молекул тиено[3,2‑d]пиримидин‑1,2,3‑триазолов
|
№ |
Структурная формула |
Температура плавления, °C |
Rf |
Выход, % |
|
4a |
|
121-122 |
0.54 |
84 |
|
4b |
|
109-110 |
0.57 |
82 |
|
4c |
|
172-173 |
0.62 |
88 |
|
4d |
|
208-210 |
0.38 |
87 |
|
4e |
|
215-216 |
0.42 |
78 |
Анализ 1H ЯМР‑спектра синтезированного гибридного соединения 3‑((1‑(2‑хлорфенил)‑1H‑1,2,3‑триазол‑4‑ил)метил)тиено[3,2‑d]пиримидин‑4(3H)‑она (4a) показал следующее: протоны метиленовой группы, соединяющей тиено[3,2‑d]пиримидиновое и триазольное кольца, проявляются как двухпротонный синглет при δ 5,44 миллионная доля (2H, с, Het‑CH2‑Het) (рис. 1). Протон в положении 7 тиено[3,2‑d]пиримидинового кольца и протоны ароматического кольца в позициях -3,4,5 проявляются как мультиплет для четырёх протонов при δ 7,45 м.д. (4H, м, Het‑H‑7, Ar‑H‑3,4,5). Протон в положении 6 тиено[3,2‑d]пиримидинового кольца, протон в положении 6 ароматического кольца и одиночный протон триазольного кольца проявляются как мультиплет для трёх протонов при δ 7,57 м.д. (3H, м, Het‑H‑6, Ar‑H‑6, триазол‑H). Протон в положении 2 тиено[3,2‑d]пиримидинового кольца (C‑H) наблюдается как однопротонный синглет при δ 8,27 миллионная доля (1H, с).
При анализе 13C ЯМР‑спектра соединения 4a (рис. 2) были зарегистрированы сигналы, соответствующие различным углеродным атомам молекулы, в следующих химических сдвигах: 157,05; 134,80; 131,09; 130,91; 128,75; 128,03; 127,86; 125,50; 41,78 м.д.
Протон в положении 2 тиено[3,2‑d]пиримидина (C‑H) наблюдается как однопротонный синглет при δ 8,27 ppm (1H, с).
/Ortikov.files/image009.png)
Рисунок 1. 1H ЯМР‑спектр соединения 3‑((1‑(2‑хлорфенил)‑1H‑1,2,3‑триазол‑4‑ил) метил)тиено[3,2‑d]пиримидин‑4(3H)‑она (4a)
При анализе ИК‑спектра данного соединения было установлено следующее: колебания, соответствующие C–H связям в ароматическом и тиофеновом кольцах (Ar C–H), наблюдаются при 3167 см⁻¹; колебания, соответствующие C–H связям в триазольном кольце (C=C–H), — при 3085 см⁻¹; колебания карбонильной группы (˃C=O) — при 1676 см⁻¹; колебания C=C связей — при 1639 см⁻¹; колебания N=N связей — при 1575 см⁻¹; колебания C–N связей — при 1231 см⁻¹; колебания C–S–C связей — при 728 см⁻¹; колебания C–Cl связей — при 678 см⁻¹.
Структуры синтезированных соединений 4b–4e также были подтверждены с помощью ИК‑, 1H ЯМР и 13C ЯМР спектроскопии. Полученные спектральные данные полностью подтвердили соответствие этих соединений предложенным структурам.
/Ortikov.files/image010.png)
Рисунок 2. 13C ЯМР‑спектр соединения 3‑((1‑(2‑хлорфенил)‑1H‑1,2,3‑триазол‑4‑ил) метил)тиено[3,2‑d]пиримидин‑4(3H)‑она (4a)
Заключение. Путём алкилирования тиено[3,2‑d]пиримидина, полученного циклизацией 3‑аминотиофен‑2‑метоксикарбоксилата с формамидом, с пропаргилбромидом в среде ацетонитрил/ТБАБ/калийкорбанат, был синтезирован 3‑пропаргилтиено[3,2‑d]пиримидин с высоким выходом. Полученное пропаргильное соединение подвергалось реакциям взаимного циклоприсоединения с рядом хлорзамещённых фенилазидов. В результате были синтезированы гибридные молекулы тиено[3,2‑d]пиримидин–1,2,3‑триазол, соединённые через метиленовый мост (4a–e). Были изучены влияние растворителя и катализатора на скорость циклоприсоединения. В качестве оптимальных условий были выбраны реакции, проведённые при 110 °C в толуоле с катализатором йодидом меди (I). Данные исследования могут быть успешно применены в дальнейшем для целенаправленного синтеза аналогичных соединений.
Список литературы:
- Мадиханов Н., Жураев А.Дж., Абдугафуров И.А., Махсумов А.Г., Зокиров У.Б. Патент. Яллиғланишга қарши «Фентриазолин» суртма дориси. — УзР. IAP. — № 01960. — 2000.
- Ортиков И.С., Турдибаев Ж.Э., Исламова Ж.И., Элмурадов Б.Ж., Абдуразаков А.Ш., Бектемиров А.М., Осипова С.О., Хушбактова З.А., Сыров В.Н., Шахидоятов Х.М.. Поиск бактерицидов в ряду производных дезоксивазицинона, макиназолинона и тиенопиримидинонов // Химико-фармацевтический журнал. — Москва. — 2017. — Том 71. — № 6. — С. 29–38.
- Шахидоятов Х.М., Ходжаниязов Х.У. Функционально замещенные пиримидины. — Ташкент: Фан,2012. — 314 c.
- Ashalatha B.V., Narayana B., Vijaya Raj K.K., N. Suchetha Kumari // Synthesis of some new bioactive 3-amino-2-mercapto-5,6,7,8-tetrahydro[1]benzothieno-[2,3-d] pyrimidin-4(3H)-one derivatives // European Journal of Medicinal Chemistry. — Vol. 42. — 2007. — P. 719–728.
- Kawade D.P., Hadke A.V. Synthesis and antimicrobial activities of some novel thieno[2,3‑d]pyrimidin-4(3H)-one derivatives // International Journal of Pharmacy & Chemistry Analysis. — 2018. — Vol. 5(2). — P. 59–66.
- Khurshed Bozorova, Jiang-YuZhao, Burkhon Elmuradov, Haji A. Aisa. Recent developments regarding the use of thieno[2,3-d]pyrimidin-4 оne derivatives in medicinal chemistry,with afocus on their synthesis and anticancer properties. European Journal of Medicinal Chemistry. — 2015. — Vol. 102. — P. 552–573.
- Kumar Avula, Syed Raza Shah, Khdija Al‑Hosni, Muhammad U. Anwar, Rene Csuk, Biswanath Das, Ahmed Al‑Harrasi. Synthesis and antimicrobial activity of 1H‑1,2,3‑triazole and carboxylate analogues of metronidazole // Beilstein Journal of Organic Chemistry. — 2021. – Vol. 17. — P. 2377–2384.
- Kutonova K.V., Trusova M.E., Postnikov P.S., Filimonov V.D., Parello J. A Simple and Effective Synthesis of Aryl Azides via Arenediazonium Tosylates // Synthesis. — 2013. — 45(19). — P. 2706–2710. DOI: 10.1055/s-0033-1339648
- Noura Aflak, Hicham Ben E Ayouchi,Lahoucine Bahsis Recent Advances in Copper-Based Solid Heterogeneous Catalysts for Azide–Alkyne Cycloaddition Reactions // International Journal of Molecular Sciences. — 2022. — Vol. 23(4). — P. 2383. DOI:10.3390/ijms23042383
- Pullarao B., Sharif S.K., Kumar D.R., Ramachandran D. Design, Synthesis and Biological Evaluation of Thiophene Based Pyrimidin-4-one Derivatives as New Type of Antimicrobial Agents // Asian Journal of Chemistry. — 2016. — Vol. 28 (9). — P. 1997–2000.
- Rostovtsev V.V., Green L.G., Fokin V.V., Sharpless K.B. A Stepwise Huisgen Cycloaddition Process: Copper(I)-Catalyzed Regioselective “Ligation” of Azides and Terminal Alkynes // Angewandte Chemie International Edition. — 2002. — Vol. 41. — P. 2596–2599.
- Shyyka O., Pokhodylo N., Finiuk N., Matiychuk V., Stoika R., Obushak M. Anticancer Activity Evaluation of New Thieno[2,3‑d]pyrimidin‑4(3H)-ones and Thieno[3,2‑d]pyrimidin-4(3H)-one Derivatives // Scientia Pharmaceutica. — 2018. — Vol. 86(3). — Article 28.
- Tornоe C.W., Christensen C., Meldal M. Peptidotriazoles on solid phase: [1,2,3]-triazoles by regiospecific copper(I)-catalyzed 1,3-dipolar cycloadditions of terminal alkynes to azides // Journal of Organic Chemistry. — 2002. — Vol. 67. — P. 3057–3064.
- Xing Wang, Zhi-Cheng Dai et al. Synthesis of 1,2,3‑Triazole Hydrazide Derivatives Exhibiting Anti‑phytopathogenic Activity // Pest Management Science. — 2016. — Vol. 72(3). — P. 589–597.
- Zhang Y., Shen J., Li J., Wang Z., Wang Y., Zhu Y., Ding S., Zhou Y., Chen Y., Liu J. Design, synthesis, and biological evaluation of novel thieno[3,2-d]pyrimidine derivatives as potent antitumor agents // New Journal of Chemistry. — 2023. — Vol. 47. — P. 21318–21331.
/Ortikov.files/image004.png)
/Ortikov.files/image005.png)
/Ortikov.files/image006.png)
/Ortikov.files/image007.png)
/Ortikov.files/image008.png)