as. prof., Baku Slavic University, Azerbaijan, Baku
EU CAPABILITIES IN THE AREA OF TERRORISM PREVENTION
ABSTRACT
This paper evaluates the effectiveness of the "prevention" pillar of the EU Counter-Terrorism Strategy by analyzing the EU’s capabilities and legal framework before and after the Lisbon Treaty. Prior to Lisbon, counterterrorism efforts were divided between the Common Foreign and Security Policy (CFSP) and Justice and Home Affairs (PJCC). The Lisbon Treaty abolished the pillar system and integrated counterterrorism efforts into a unified framework, strengthening cooperation in intelligence sharing and law enforcement. However, despite these improvements, implementation remains inconsistent due to the autonomy of Member States and differing national priorities. The EU plays a coordinating role by facilitating information exchange, funding research, and sharing best practices, but its impact is limited by soft law mechanisms and varying threat perceptions. This study highlights the challenges of harmonizing counterterrorism policies and the ongoing difficulties in achieving an effective, unified EU approach to preventing radicalization and terrorism.
АННОТАЦИЯ
В данной работе оценивается эффективность столпа «предотвращение» в стратегии ЕС по борьбе с терроризмом, анализируя возможности ЕС и изменения в правовой структуре до и после Лиссабонского договора. До его подписания борьба с терроризмом осуществлялась в рамках Общей внешней и оборонной политики (CFSP) и Полиции и судебного сотрудничества (PJCC). Лиссабонский договор отменил систему столпов и интегрировал меры борьбы с терроризмом в единую правовую структуру, усилив сотрудничество в сфере обмена разведданными и правоохранительной деятельности. Однако, несмотря на эти улучшения, реализация остается неравномерной из-за автономии государств-членов и их различных национальных приоритетов. ЕС играет координирующую роль, облегчая обмен информацией, финансируя исследования и распространяя передовой опыт, но его влияние ограничено механизмами мягкого права и разными восприятиями террористической угрозы. Исследование подчеркивает сложности гармонизации антитеррористической политики и продолжающиеся трудности в формировании эффективного и единого подхода ЕС к предотвращению радикализации и терроризма.
Keywords: EU counterterrorism, prevention, radicalization, Lisbon Treaty, security policy, soft law, intelligence sharing, policy coordination.
Ключевые слова: Борьба с терроризмом ЕС, предотвращение, радикализация, Лиссабонский договор, политика безопасности, мягкое право, обмен разведданными, координация политики.
Introduction
In order to assess the effectiveness of the ‘prevent’ pillar of the EU Counterterrorism Strategy in the way proposed by the research design, it is necessary to look at the EU’s capabilities in this area. In pre-Lisbon period, counterterrorism
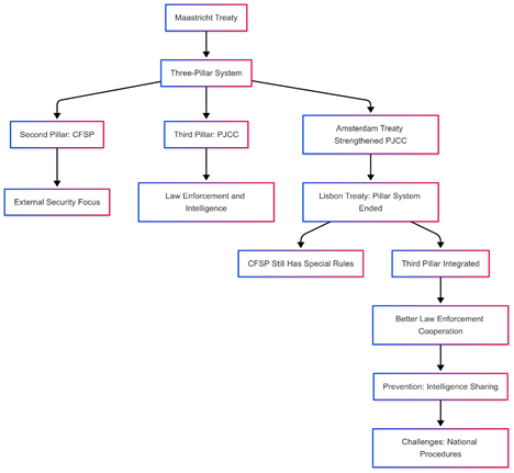
In order to assess the effectiveness of the “prevention” pillar of the EU Counter-Terrorism Strategy, it is important to look at the existing capabilities in this area and how the legal framework has changed. In the period before the Lisbon Treaty, the EU’s counter-terrorism measures were mainly organised under two pillars [1]:
- The second pillar – Common Foreign and Security Policy (CFSP): This pillar focused more on foreign and military issues and covered areas such as international security and defence policy.
- The third pillar – Justice and Home Affairs: Initially created by the Maastricht Treaty, this pillar was improved by the Amsterdam Treaty and renamed “Police and Judicial Cooperation in Criminal Matters” (PJCC). This pillar focused mainly on law enforcement, intelligence gathering and judicial cooperation.
Main part
The Lisbon Treaty, signed in 2007 and ratified in 2009, marked a major reform of the EU’s legal framework. It granted the EU a single legal personality and formally abolished the pillar system. However, remnants of the old structure remain [2]:
- The Common Foreign and Security Policy (CFSP) still follows distinct rules, echoing the former second pillar.
- Core elements of the third pillar—related to justice and law enforcement—have been integrated into a unified legal framework, promoting better coordination.
These reforms strengthened the EU’s legal and political tools in combating terrorism, especially in areas like radicalisation prevention, intelligence sharing, and law enforcement cooperation. Nonetheless, the continued use of separate rules for the CFSP can result in fragmented procedures and limited cooperation, which must be considered when evaluating the success of the EU's preventive measures against terrorism.
/Useynova.files/image001.png)
Picture 1. Evolution of the EU Pillar System and the Integration of Justice and Security Policies
Both pillars – Common Foreign and Security Policy (CFSP) and Justice and Home Affairs – are characterised by limited EU competences, as the main role in policy-making lies with individual Member States. The success of the EU’s common counter-terrorism and counter-radicalisation strategies therefore depends on the political will and level of cooperation of Member States [3].
The EU is aware of these limitations and entrusts the main responsibility for combating radicalisation and terrorist recruitment to Member States at national, regional and local level. However, the EU seeks to add value to Member States’ efforts in various areas:
- Facilitating the exchange of information,
- Sharing best practices,
- Playing a coordinating role through various European institutions, including Europol, Eurojust and Frontex.
This approach shows that the EU seeks to achieve common security objectives without interfering with the sovereignty of Member States. As a result, the effectiveness of counter-radicalization strategies is largely determined by the extent to which member states actively participate in coordination with their national policies and the EU.
As Nohrstedt and Hansen (2010) highlight, EU member states retain significant autonomy in shaping counterterrorism policies to fit their national priorities. While this flexibility allows for tailored approaches, it also leads to coordination and implementation challenges, as emphasized by the Counter-Terrorism Coordinator in the 2009 Discussion Paper. A key concern remains the incomplete transposition or ratification of critical instruments aimed at strengthening counterterrorism efforts [4].
This inconsistency is particularly evident in areas like radicalisation prevention and recruitment countermeasures. Although some progress has been made—such as initiatives in education, training for religious leaders, and community policing—cooperation often remains limited to basic information exchange.
The uneven commitment of member states to implementing EU strategies results in a fragmented response, weakening the overall effectiveness of the Union’s counterterrorism policy. While the EU provides a coordinating framework for best practices and information-sharing, true effectiveness depends on harmonized implementation and greater national alignment.
Moreover, the EU recognizes that complex threats like radicalisation cannot be tackled by governments alone. A comprehensive response requires the active involvement of communities and individuals across Europe and beyond.
Given these limitations, the EU has mainly acted through indirect measures. Rather than directly intervening, it:
- Provides financial support for research and promotes scientific research in the field of preventing radicalisation,
- Organises and seeks to coordinate the exchange of best practices between Member States.
The European Union contributes to building the counterterrorism capacities of its member states through a range of institutional tools like Europol, Eurojust, and Frontex, promoting voluntary exchange of national strategies. However, much of the EU’s counterterrorism framework is based on soft law—non-binding guidelines that allow flexible interpretation and application. While this adaptability respects national autonomy, it also results in inconsistent implementation and weakens policy cohesion [5].
As Bossong notes, the flexible cooperation model and new EU initiatives have had limited impact, mainly due to the Union’s restricted power over national enforcement bodies and the lack of centralized resources. Member states continue to hold authority over internal security, and varying threat perceptions further fragment the policy landscape.
This divergence is echoed by den Boer, who observes that events like 9/11 had unequal impacts across EU states—triggering robust legislative reforms in some, but minimal change in others. In practice, effective counterterrorism strategies tend to emerge from member states most affected by terrorism, rather than from top-down EU mandates.
Ultimately, the EU's value lies in coordination, facilitating best practice sharing, and supporting a unified strategic framework. However, the continued dominance of national sovereignty and divergent security concerns remain key obstacles to achieving a fully unified counterterrorism policy [6].
Conclusion
This study examined the development of information retrieval systems, classical and modern search models, and analyzed ways to increase their effectiveness. It was determined that modern search systems are not
The effectiveness of the "prevention" pillar of the EU Counter-Terrorism Strategy is largely shaped by the legal and institutional developments before and after the Lisbon Treaty. While the integration of counterterrorism efforts into a unified legal framework has enhanced cooperation in intelligence sharing and law enforcement, the overall effectiveness remains constrained by the autonomy of Member States and their differing national priorities. The EU has made significant strides in facilitating information exchange, funding research, and coordinating best practices; however, its reliance on soft law mechanisms limits the enforceability of its policies.
The main challenge for the EU is the uneven implementation of counterterrorism measures among Member States. While some countries adopt proactive policies, others are slow to implement or show limited commitment to common strategies. This disparity weakens the overall effectiveness of the EU’s counter-radicalization efforts. Additionally, differences in the perception of the terrorist threat among Member States further complicate the creation of a unified approach.
Despite these challenges, the EU’s role as a facilitator remains crucial. By providing a common security framework, fostering cooperation, and promoting policy coordination, the EU contributes to strengthening the collective fight against terrorism. However, achieving a fully effective prevention strategy will require greater political will, deeper integration of counterterrorism policies, and stronger enforcement mechanisms to ensure consistent implementation across all Member States.
References:
- European Commission. (2010). The EU Internal Security Strategy in Action: Five steps towards a more secure Europe. Brussels: European Commission.
- Göksu, E. 2021. “Ayrılıkçı Terörizmin İdeolojik Kökeni: ETA Üzerine İnceleme”, Yayımlanmamış Yüksek Lisans Tezi, Trakya Üniversitesi.
- Guild, E., & Mitsilegas, V. (Eds.). (2011). Security and Migration in the 21st Century. Routledge.
- Güçlüer, D.E. 2011. “PKK’nın 1978–2010 Tarihleri Arasında Örgütsel Yapısının Değişimi ve Kurumsal Girişimci Olarak Hedeflerinin Sosyolojik Analizi”, Yayımlanmamış Doktora Tezi, Hacettepe Üniversitesi.
- Herlin-Karnell, E. (2014). The External Dimension of the EU Counter-Terrorism Policy. Centre for the Law of EU External Relations (CLEER) Working Papers, 2014/2. asser.nl
- Kalem, A. 2011. “PKK Terör Örgütünün ETA ve IRA Terör Örgütleri İle Karşılaştırılması”, Yayımlanmamış Yüksek Lisans Tezi, Beykent Üniversitesi.