владелец компании MEDADVANCE, инженер-консультант в клинике FOCUS, Республика Казахстан, г. Алматы
МИКРОСТРУКТУРА РОГОВИЦЫ: ВЫЗОВЫ, МЕТОДЫ ИССЛЕДОВАНИЯ И ПЕРСПЕКТИВЫ
АННОТАЦИЯ
Статья посвящена изучению микроструктуры роговицы, которая выполняет функции, связанные с обеспечением оптической проводимости. В рамках работы акцентируется внимание на специфике структуры, а также на методах визуализации в контексте различных патологий. Рассматриваются современные методы анализа, включая конфокальную микроскопию, оптическую когерентную томографию, молекулярные технологии.
Отдельное внимание уделяется биомеханике роговицы, изучению взаимосвязей между микроструктурными особенностями и её физическими характеристиками. Подробно описываются патологические процессы, включая кератоконус, травмы, возрастные изменения тканей, а также освещаются перспективы применения современных технологий.
Методологический подход предполагает анализ публикаций, размещенных открытом доступе в сети «Интернет», а также использование эмпирических данных, основанных на современных технологиях визуализации, биомедицинских измерениях. Полученные результаты демонстрируют значимость существующих подходов для выявления заболеваний на ранних стадиях, разработки терапевтических решений.
Сведения, представленные в рамках работы, будут интересны в изучении сотрудникам, работающим в области офтальмологии, биофизики, молекулярной биологии, а также разработчикам технологий, связанных с медициной. Подчеркивается также необходимость дальнейшего продолжения работы в направлении создания новых методов диагностики и лечения роговицы.
ABSTRACT
The article is devoted to the study of the microstructure of the cornea, which performs functions related to providing optical conductivity. The work focuses on the specifics of the structure, as well as on imaging methods in the context of various pathologies. Modern methods of analysis, including confocal microscopy, optical coherence tomography, and molecular technologies are considered.
Special attention is paid to the biomechanics of the cornea, the study of the relationship between microstructural features and its physical characteristics. Pathological processes, including keratoconus, injuries, age-related tissue changes, are described in detail, and the prospects for the use of modern technologies are highlighted.
The methodological approach involves the analysis of publicly available publications on the Internet, as well as the use of empirical data based on modern imaging technologies and biomedical measurements. The results obtained demonstrate the importance of existing approaches for early detection of diseases and the development of therapeutic solutions.
The information presented in the framework of the work will be of interest to employees working in the field of ophthalmology, biophysics, molecular biology, as well as developers of technologies related to medicine. It also emphasizes the need for further work towards the creation of new methods of diagnosis and treatment of the cornea.
Ключевые слова: микроструктура роговицы, клеточный состав, конфокальная микроскопия, оптическая когерентная томография, кератоконус, молекулярные методы, биомеханика роговицы, офтальмология.
Keywords: corneal microstructure, cellular composition, confocal microscopy, optical coherence tomography, keratoconus, molecular methods, corneal biomechanics, ophthalmology.
Введение
Роговица является структурой глаза, отвечающей за оптическую функцию, обеспечивая преломление и фокусировку светового потока на сетчатке, ее строение, включая клеточный состав, оказывает влияние на зрительную способность. Научные работы, посвященные роговице, сохраняют актуальность из-за существования ряда патологий, связанных с нарушением ее целостности. Среди них кератоконус, глаукома, травмы, возрастные изменения. Эти патологии вызывают снижение зрительной функции, иногда требующее хирургического вмешательства. Точная диагностика на ранних этапах помогает минимизировать негативные последствия.
Современные технологии позволяют получать изображения клеточной структуры роговицы. К применяемым методам относятся конфокальная микроскопия, оптическая когерентная томография, молекулярные подходы. Однако, задача получения высокодетализированных данных, отражающих структурные изменения на клеточном уровне, до сих пор требует внимания. Создание диагностических методов, работающих с минимальной инвазивностью, имеет значение для офтальмологии. Рассмотренные в рамках статьи научные труды обобщают сведения о существующих технологиях, их возможностях в клиническом применении, определяют направления для дальнейшего развития.
Коллагеновые волокна роговицы создают уникальные пространственные структуры, существенно влияющие на её оптические и механические характеристики. Так, например, Gururani H. et al. [1] подробно описывают плотность, ориентацию и распределение коллагена, определяющие ключевые свойства ткани. Применение метода цифровой фотоэластичности позволяет анализировать распределенное напряжение и выявлять участки деформации под воздействием физических нагрузок. Информация из источника [7], размещенного на сайте Московской глазной клиники, использовалась для подробного рассмотрения структуры роговицы глаза.
Исследования, [1] в числе которых работа Wongvisavavit R. et al. [2], подчеркивают сложности, возникающие при создании условий для роста эндотелиальных клеток, основная трудность заключается во воссоздании оптимальной среды для их полноценного развития. Параллельно разрабатываются технологии, повышающие вероятность успешной интеграции трансплантатов в роговичную ткань. Подходы к созданию искусственных заменителей позволяют формировать структуры с заданными характеристиками: Lei M. et al. [3] описывают применение электрических сигналов для направления молекул коллагена в трёхмерные пространственные конфигурации, что обеспечивает изготовление материалов, идентичных натуральной роговице по параметрам.
Моделирование процессов в тканях имеет большое значение для разработки новых методов лечения. Так, работа Wang S. и Chester S. A. [4] демонстрирует моделирование ультрафиолетового укрепления тканей, где использование фотосенсибилизаторов в сочетании со световым излучением повышает устойчивость роговицы. Такие модели позволяют оптимизировать терапевтические параметры и снизить риск нежелательных последствий. Применение инновационных технологий, например, многослойной печати и клеточной инженерии, создаёт благоприятные условия для восстановления роговицы: Tafti M. F. et al. [5] описывают способы формирования сложных структур посредством многослойной печати, а подходы, предложенные Sarkar S. et al. [6], позволяют корректировать молекулярные нарушения в клетках.
Детальное изучение микроструктуры роговицы осуществляется с помощью современных технологий. Оптическая когерентная томография, как показано в работе Tan D. et al. [9], демонстрирует возможности анализа слоистого строения и выявления патологий, таких как кератоконус, в то время как исследование Morishige N. et al. [13] подчёркивает преимущества in vivo-визуализации для мониторинга изменений структуры роговицы в реальном времени. Особое внимание уделяется и коллагеновым структурам стромы: Boote C., Hayes S. et al. [10] акцентируют внимание на пространственной организации коллагеновых фибрилл, обеспечивающих прозрачность и устойчивость ткани, а анализ распределения коллагена и его связь с оптическими свойствами подробно рассматриваются в работе Meek K. M. и Knupp C. [11].
Биомеханика роговицы изучается для оценки её реакции на внешние нагрузки и понимания процессов, протекающих при патологических состояниях. Так, Liu J. и Roberts C. J. [14] анализируют влияние механических характеристик на интерпретацию внутриглазного давления, а Dupps W. J. и Wilson S. E. [15] рассматривают поведение роговичной ткани при регенерации, выявляя задействованные механизмы. Публикации, посвящённые кератоконусу, предлагают разнообразные подходы к его выявлению и лечению: Reinstein D. Z., Archer T. J. и Gobbe M. [8] демонстрируют важность эпителиального профиля роговицы для ранней диагностики, а исследование Wollensak G., Spoerl E. и Seiler T. [12] описывает применение методики кросслинкинга с рибофлавином и ультрафиолетовым излучением для стабилизации состояния роговицы.
Наконец, технологии, основанные на алгоритмах искусственного интеллекта, отражены в работах Kanellopoulos A. J. et al. [16] и Kamiya K. et al. [17]. Эти исследования демонстрируют потенциал машинного обучения для совершенствования методов анализа данных, повышения точности диагностики и, как следствие, улучшения процедур лечения роговичных патологий.
Таким образом, междисциплинарный подход способствует решению сложных задач клеточной терапии, тканевой инженерии, генетических технологий, однако несмотря на достижения, остаются актуальными вопросы долговечности трансплантатов, обеспечения их функциональности.
Научная новизна заключается в комплексном исследовании структурных особенностей роговицы с акцентом на современные вызовы, включая диагностику и лечение патологий, связанных с нарушением микроструктуры.
Авторская гипотеза заключается в том, что нарушения микроструктуры роговицы, особенно на уровне стромы и эндотелия, возможно эффективно выявлять и классифицировать с помощью сочетания оптической когерентной томографии высокого разрешения, а также алгоритмов, работающих на основе искусственного интеллекта.
Методология основывается на анализе научных статей, опубликованных ранее другими авторами.
Результаты исследования
Роговая оболочка включает шесть слоев, последовательно располагающихся от поверхности глаза к внутренней части: передний слой эпителия, Боуменова оболочка, строму, слой Дюа, десцеметову оболочку и слой внутреннего эндотелия.
Передний эпителиальный слой представляет собой плоский многослойный неороговевающий эпителий, обладающий выраженной защитной функцией. Он устойчив к механическим воздействиям и характеризуется высокой способностью к регенерации, что обеспечивает быстрое восстановление при повреждениях и предотвращает образование рубцов на его поверхности. Ниже расположена Боуменова оболочка – бесклеточный слой, являющийся поверхностью стромы, где при повреждении наблюдается тенденция к рубцеванию, что может оказывать негативное влияние на оптические свойства роговицы.
Строма, составляющая около 90% толщины роговой оболочки, представляет собой роговичную ткань, состоящую из правильно ориентированных коллагеновых волокон, в межклеточном пространстве которых присутствуют кератансульфат и хондроитинсульфат, отвечающие за поддержание гидратационного баланса и механической прочности ткани..[2]
Слой Дюа находится между стромой и десцеметовой оболочкой роговицы и представляет собой тонкий слой (примерно 15 микронов в толщину) коллагеновых волокон, обеспечивающий дополнительную прочность и жёсткость роговицы. Несмотря на свою скромную толщину, данный слой способен выдерживать давление в диапазоне 150–200 кПа, что подчеркивает его важную роль в распределении механических нагрузок. Десцеметова оболочка, являющаяся базальной мембраной роговичного эндотелия, состоит из сети тонких коллагеновых волокон и выполняет функцию барьера, препятствующего проникновению инфекционных агентов в глубокие слои глаза.
Наконец, эндотелий роговицы – монослой гексагональных клеток, расположенный на внутренней поверхности роговицы, выполняет одну из основных ролей в питании и поддержании функций данного органа, предотвращая набухание роговицы под влиянием внутриглазного давления (ВГД). Отсутствие способности эндотелия к регенерации делает его особенно уязвимым: с возрастом количество его клеток уменьшается, а нарушения в его функционировании могут приводить к ухудшению прозрачности роговицы и, как следствие, к снижению зрительных способностей. Ниже, на рисунке 1, представлена схема структуры роговицы, иллюстрирующая взаимное расположение всех её слоев.
/Pisnyy.files/image001.jpg)
Рисунок 1. Структура роговицы [7]
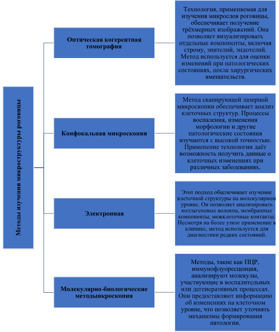
Исследование микроструктуры роговицы требует применения высокоточных методов визуализации, способных отображать её структуру, включая эпителий, базальную мембрану, боуменову мембрану, строму, десцеметову мембрану и эндотелий, а также детальную организацию коллагеновых волокон, кератоцитов, нервных волокон, внеклеточного матрикса, протеогликанов, липидных структур и сосудистых элементов. На сегодняшний день широко используемыми методами являются оптическая когерентная томография и конфокальная микроскопия, которые обладают рядом преимуществ, но также имеют ограничения, не позволяющие в полной мере анализировать субструктуры роговицы на микронном уровне. Рассмотрение этих методов и их недостатков, а также поиск альтернативных решений является важной задачей современной офтальмологии [1, 3].
Так, оптическая когерентная томография (Далее - ОКТ) представляет собой метод бесконтактной визуализации, основанный на принципах низкокогерентной интерферометрии, эта технология позволяет получать трехмерные изображения роговицы с высоким разрешением. Благодаря своим неинвазивным свойствам ОКТ широко используется в клинической практике для диагностики таких заболеваний, как кератоконус, а также для оценки послеоперационных изменений, например, после рефракционной хирургии [5, 6].
Однако, несмотря на прогресс в развитии ОКТ, её возможности всё ещё ограничены, во-первых, разрешение большинства доступных систем недостаточно для анализа отдельных коллагеновых волокон, которые играют ключевую роль в обеспечении биомеханической стабильности роговицы. Во-вторых, данный метод обеспечивает преимущественно морфологическую оценку, не предоставляя информации о молекулярных взаимодействиях в ткани. Более того, контрастность изображения может снижаться при наличии диффузных изменений в строме, что затрудняет диагностику ранних стадий патологий, таких как кератоконус [2, 4].
Развитие технологий ультравысокого разрешения, позволяющих улучшить детализацию, является одним из направлений, которое способно расширить возможности ОКТ. Кроме того, интеграция спектральной ОКТ с методами оценки биомеханических параметров роговицы способно позволить проводить комплексный анализ её состояния. Данный симбиоз представляет возможность не только визуализировать анатомические слои роговицы, но и анализировать её биомеханическое поведение, что необходимо для диагностики, прогнозирования, последующего мониторинга заболеваний, таких как кератоконус, последующей оценке послеоперационных изменений.
Конфокальная микроскопия является методом, позволяющим проводить визуализацию клеточных структур роговицы in vivo. Она обеспечивает высокую контрастность и разрешение, достаточные для изучения таких компонентов, как эпителиальные клетки, кератоциты и эндотелиальные клетки. В отличие от ОКТ, конфокальная микроскопия позволяет визуализировать нервные волокна и внутриклеточные структуры, что делает её незаменимой при изучении дегенеративных изменений, вызванных воспалительными или инфекционными процессами [1,6].
Тем не менее, возможности конфокальной микроскопии ограничены малой глубиной проникновения и относительно небольшим полем зрения, что делает невозможным её использование для анализа глобальных изменений в строме. Также этот метод не способен отобразить взаимную ориентацию и упорядоченность коллагеновых волокон, что является критически важным для изучения биомеханической структуры роговицы [3,5]. Для решения этих задач перспективным является совмещение конфокальной микроскопии с мультифотонной микроскопией, которая позволяет получить детализированные изображения.
Среди альтернативных методов визуализации привлекают внимание рентгеновская дифракция, а также мультифотонная микроскопия. Рентгеновская дифракция, базирующаяся на взаимодействии рентгеновских лучей с упорядоченными структурами ткани, позволяет изучить ориентацию и плотность коллагеновых волокон, этот метод показал свою эффективность в исследовании изменений стромы при кератоконусе, а также после рефракционных операций. Однако требует сложного оборудования и не применяется в клинической практике.
Мультифотонная микроскопия является ещё одной перспективной технологией, обеспечивающей субмикронное разрешение и высокую контрастность без необходимости введения красителей. Она позволяет исследовать динамические изменения в роговице in vivo, что делает её незаменимой для изучения процессов заживления после хирургических вмешательств [3,7].
Ниже на рисунке 1 будут представлены виды методов изучения структуры роговицы.
/Pisnyy.files/image002.png)
Рисунок 2. Методы изучения микроструктуры роговицы [3, 5, 7]
Однако, существуют проблемные аспекты:
- Методы визуализации. В данном случае существующие технологии, такие как ОКТ и конфокальная микроскопия, не обеспечивают достаточного разрешения для анализа на уровне отдельных коллагеновых волокон [8, 9].
- Фиксация и другие методы обработки также способны искажать структуру ткани [10, 11].
- Современные методы не позволяют изучать изменения роговицы в реальном времени, что затрудняет анализ процессов заживления [12, 13].
- Характеристики роговицы варьируются у пациентов, что требует персонализированного подхода [14, 15].
В свою очередь, применение новых методов для анализа механических характеристик роговицы, способно открыть дополнительные возможности в диагностике заболеваний. Например, интеграция ОКТ с биомеханическим анализом (Corvis ST) или совмещение конфокальной микроскопии с мультифотонной микроскопией может значительно улучшить диагностику заболеваний роговицы. Кроме того, внедрение искусственного интеллекта для анализа изображений позволит автоматизировать обработку данных и выявление скрытых патологических изменений, а также прогнозировать поведение роговицы при хирургическом вмешательстве [15].
Машинное обучение используется для анализа изображений и выявления скрытых закономерностей в данных о роговице, позволяет улучшить диагностику кератоконуса и других заболеваний [16, 17]. Ниже будет представлена таблица 1, в которой произведен анализ микроструктуры роговицы.
Таблица 1.
Анализ микроструктуры роговицы (составлено автором)
|
Раздел |
Описание |
|
1. Основные вызовы исследования микроструктуры роговицы |
- Сложность визуализации, анализа на клеточном уровне. |
|
2. Методы исследования |
- Конфокальная микроскопия. Позволяет получать высококачественные изображения в реальном времени. |
|
3. Актуальные проблемы в изучении микроструктуры роговицы |
- Недостаток точных данных о клеточных взаимодействиях и их патологиях. |
|
4. Применение результатов исследования микроструктуры роговицы |
- Диагностика заболеваний роговицы, таких как кератоконус или язвы. |
|
5. Будущие тенденции |
- Развитие технологий на основе наномедицины для изучения клеточных структур роговицы. |
Таким образом, исследование аспектов способствует развитию новых методов диагностики, разработке персонализированных подходов к лечению, совершенствованию технологий трансплантации. Однако сохраняется необходимость дальнейшего изучения анатомических характеристик для решения проблем регенерации, предотвращения инфекций, повышения эффективности биотехнологических решений.
Заключение
Современные исследования микроструктуры роговицы сталкиваются с рядом ограничений, включая недостаточное разрешение технологий визуализации, индивидуальную вариативность свойств роговицы и сложности в интеграции различных диагностических методов. Однако достижения в области ультравысокого разрешения ОКТ, рентгеновской дифракции и мультифотонной микроскопии постепенно преодолевают эти барьеры, предоставляя детальную информацию о структуре роговицы.
Внедрение искусственного интеллекта и алгоритмов машинного обучения усиливает аналитические возможности, позволяя не только выявлять скрытые паттерны, но и прогнозировать развитие патологий, таких как кератоконус или кератоэктазия. Генетические исследования, в свою очередь, открывают возможности персонализированной медицины, помогая оценивать предрасположенность пациентов к заболеваниям роговицы и подбирать оптимальные методы лечения.
Эти технологические и научные достижения не только улучшают диагностику, но и способствуют повышению качества хирургических вмешательств. Персонализированный подход, основанный на данных о микроструктуре и биомеханике роговицы, позволяет минимизировать риск осложнений и добиться стабильных послеоперационных результатов.
То есть, прогресс в изучении микроструктуры роговицы формирует новые стандарты офтальмологической практики, делая диагностику и лечение точными, безопасными, внедрение этих подходов будет способствовать дальнейшему развитию персонализированной офтальмологии, тем самым улучшению качества жизни пациентов.
Список литературы:
- Gururani H. et al. Implications of the structure-property relationship on the optomechanical characterization of the cornea: A review //Optik. 2021; 232.
- Wongvisavavit R. et al. Challenges in corneal endothelial cell culture //Regenerative medicine. 2021; 16(9): 871-891.
- Lei M. et al. Electrical signal initiates kinetic assembly of collagen to construct optically transparent and geometry customized artificial cornea substitutes //ACS nano. 2022;16(7);10632-10646.
- Wang S., Chester S. A. Multi-physics modeling and finite element formulation of corneal UV cross-linking //Biomechanics and Modeling in Mechanobiology. 2021; 20 (4); 1561-1578.
- Tafti M. F. et al. Emerging tissue engineering strategies for the corneal regeneration //Journal of Tissue Engineering and Regenerative Medicine. 2022; 16 (8); 683-706.
- Sarkar S. et al. Corneal regeneration using gene therapy approaches //Cells. 2023; 12(9); 1280.
- Роговица глаза – строение и функции, симптомы и болезни . [Электронный ресурс] Режим доступа: https://mgkl.ru/patient/stroenie-glaza/rogovitsa-glaza (дата обращения: 20.01.2025).
- Reinstein, D. Z., Archer, T. J., & Gobbe, M. Corneal epithelial thickness profile in the diagnosis of keratoconus // Journal of Refractive Surgery. 2021; 28(11); 777–782.
- Tan, D., et al. Advances in optical coherence tomography for corneal imaging //Progress in Retinal and Eye Research. 2013; 32; 32-47.
- Boote, C., Hayes, S., et al. Collagen organization in the corneal stroma // Experimental Eye Research. 2009; 88(6); 1048-1054.
- Meek, K. M., & Knupp, C. Corneal structure and transparency // Progress in Retinal and Eye Research, 2010; 29(3); 263-279.
- Wollensak, G., Spoerl, E., & Seiler, T. Riboflavin/ultraviolet-A-induced collagen crosslinking for the treatment of keratoconus // American Journal of Ophthalmology. 2003; 135(5); 620-627.
- Morishige, N., et al. Imaging of corneal stromal microstructure in vivo // Cornea. 2011; 30(1); 47-53.
- Liu, J., & Roberts, C. J. Influence of corneal biomechanical properties on intraocular pressure measurement // Journal of Cataract and Refractive Surgery. 2005; 31(1); 146-155.
- Dupps, W. J., & Wilson, S. E. Biomechanics and wound healing in the cornea // Experimental Eye Research; 2007. 83(4); 709-720.
- Kanellopoulos, A. J., et al. Artificial intelligence in keratoconus diagnosis and management // Current Opinion in Ophthalmology. 2020; 31(4); 279-285.
- Kamiya, K., et al. Machine learning approaches for early detection of keratoconus // Eye and Vision. 2019; 6; 39.