актриса театра и кино, РФ, г. Москва
ИНТЕРПРЕТАЦИЯ ЖЕНСКИХ ПЕРСОНАЖЕЙ В СОВРЕМЕННОЙ РОССИЙСКОЙ ТЕЛЕВИЗИОННОЙ ДРАМАТУРГИИ
АННОТАЦИЯ
В статье рассматривается эволюция женских персонажей в современной российской сериальной драматургии и то, как на стриминговых платформах расширился диапазон женских ролей. Цель исследования – описать типологию женских образов и выявить связь между особенностями производства, платформой дистрибуции и степенью сюжетной самостоятельности героинь. Актуальность определяется заметным ростом историй, центрированных вокруг сложных и амбивалентных женских протагонисток в проектах онлайн-дистрибуции. Научная новизна заключается в концептуализации трех архетипов героинь и матрицы сюжетной самостоятельности, демонстрирующей, как условия производства и формат дистрибуции соотносятся с их центральностью в истории. Статья будет полезна актерам театра и кино, исследователям медиа, а также специалистам сериального производства.
ABSTRACT
The article examines the evolution of female characters in contemporary Russian television drama and how streaming platforms have expanded the range of female roles. The aim of the study is to describe a typology of female characters and to identify the relationship between production-specificities, distribution platforms, and the degree of heroines’ narrative autonomy. The relevance of the research is determined by the noticeable increase in stories centered on complex and ambivalent female protagonists in online distribution projects. The scientific novelty lies in the conceptualization of three archetypes of heroines and a narrative-autonomy matrix that demonstrates how production conditions and distribution formats correlate with their centrality in the story. The article will be useful for theatre and film actors, media researchers, and television series professionals.
Ключевые слова: телевизионная драматургия, сериальная индустрия, репрезентация персонажей, стриминговые платформы, условия производства, социология медиа.
Keywords: television drama, series industry, character representation, streaming platforms, production conditions, sociology of media.
1. Введение
Современная российская индустрия сериалов переживает период, который исследователи и кинокритики характеризуют как парадоксальный ренессанс. В 2020–2025 годах особенно заметно расширение тематического и жанрового диапазона, а также повышение внимания к психологической детализации персонажей [1]. Контент, производимый ведущими стриминговыми платформами (Start, Premier, Kinopoisk, Kion), демонстрирует рост историй, центрированных вокруг сложных, амбивалентных и нередко нестандартных женских протагонисток [2].
Это расхождение между декларируемыми ориентирами и практиками производства контента создает продуктивное поле для социологического и культурологического анализа. Женские персонажи становятся не просто элементом художественной репрезентации, но и индикатором изменений в повествовательных моделях и запросе на более многослойные характеры. Если в начале 2000-х годов российский телеэкран был заполнен либо мелодраматическими жертвами («Золушками из провинции»), либо маскулинными героинями силовых структур, то к середине 2020-х годов спектр репрезентации значительно расширился [3]. Появились архетипы, которые невозможно однозначно классифицировать в рамках бинарной оппозиции «жертва/герой»: от циничных коррупционерок, вынужденных спасать свою жизнь («Почка»), до матерей семейства, ведущих теневой криминальный бизнес («Обычная женщина»).
Актуальность данного исследования обусловлена необходимостью теоретического осмысления этого феномена. Является ли рост числа женских протагонисток свидетельством устойчивого обновления сериальной индустрии, или же он связан с адаптацией международных повествовательных трендов к локальным культурным ожиданиям, формируя гибридные модели репрезентации, описываемые исследователями как культурная гибридность постсоветского контекста [4].
Несмотря на видимое увеличение присутствия женщин на экране, остается открытым вопрос о структурных механизмах производства этого контента. Кто создает эти истории и какие профессиональные решения определяют оптику, через которую зритель воспринимает героиню? Существующие исследования показывают, что структура занятости и распределение ролей в индустрии заметно влияет на итоговый характер репрезентации [5]. Это может проявляться в специфике отбора тем, интонаций и выразительных средств, а также в том, какие проекты получают более широкий ресурс и охват.
Данная работа ставит своей целью описать типологию современных женских персонажей и выявить корреляцию между производственными условиями (структура творческой группы, бюджет, платформа дистрибуции) и качеством репрезентации (степень сюжетной самостоятельности, устойчивость типовых решений, центральность в сюжете). Особое внимание уделяется гипотезе о том, что различия в представленности и центральности женских историй в значительной степени связаны с особенностями индустриальных механизмов отбора, финансирования и дистрибуции.
2. Теоретическая рамка и методология
Центральным конструктом исследования является культурная гибридность представлений о женских ролях в постсоветском контексте [4]. Сериальные образы совмещают самостоятельность и активность с ожиданием высокой ответственности за быт и заботу о близких. Успех героини чаще объясняется личными качествами и гибкостью, коллективная поддержка отходит на второй план. Мотивы действий нередко связаны с детьми и сохранением семьи, а достигнутый баланс подается как нормативный, поэтому различия в опыте и доступе к ресурсам часто считаются второстепенными.
Исследование опирается на теорию визуальной оптики и «взгляда» в кино, включая ее ревизии для незападных контекстов [6]. Различаются внешне-эстетическая оптика, нацеленная на демонстративность образа, и внутренне-переживательная, раскрывающая перспективу героини и динамику опыта. В массовой культуре смена центрального персонажа иногда сохраняет прежнюю структуру нарратива и логику действия [7].
3. Результаты и обсуждение
3.1. Производственный ландшафт: различия между ТВ и стримингом и динамика изменений
Анализ производственных практик выявляет заметные различия между традиционным телевещанием и стриминговыми платформами. Данные за сезон 2024–2025 годов свидетельствуют о том, что онлайн-платформы активнее поддерживают обновление творческих подходов и расширение тематического спектра, в то время как федеральное телевидение чаще опирается на более устойчивые производственные модели [8]. Согласно отчету [9], в сегменте стримингового контента заметна динамика обновления кадрового и творческого ландшафта, что отражено в таблице 1.
Таблица 1.
Сравнительная статистика состава творческих групп и характеристик проектов [9]
|
Производственная роль |
Стриминговые платформы |
Традиционное ТВ |
Динамика к 2023/24 (Стриминг) |
|
Режиссеры |
32% |
18% |
+9% |
|
Сценаристы |
34% |
27% |
+2% |
|
Монтажеры |
33% |
17% |
Без изм. |
|
Операторы |
10% |
3% |
+1% |
|
Главные женские персонажи |
49% |
47% |
+5% |
|
Шоураннеры / Креативные продюсеры |
36% |
20% |
+9% |
Стриминговый сегмент чаще демонстрирует более вариативные творческие подходы, что соотносится с усложнением женских образов и расширением тематического спектра [9]. В таких проектах героини чаще получают более многослойную мотивацию, самостоятельные цели и более выраженную роль в развёртывании сюжетных линий. Особенно заметна динамика обновления творческих практик за один сезон, что можно интерпретировать как ответ индустрии на кадровый запрос и интерес аудитории к более психологически детализированным историям [9].
3.2. Механизмы индустриального гейткипинга: как условия производства соотносятся с типовыми решениями
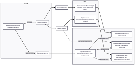
Исследование [5] предоставляет уникальные эмпирические доказательства того, как именно состав съемочной группы влияет на репрезентацию. Авторы выявили системный механизм «гейткипинга», который можно визуализировать следующим образом, как показано на рисунке 1.
/Pakhomova.files/image001.png)
Рисунок 1. Модель индустриального гейткипинга и его влияние на репрезентацию (адаптировано по [5])
Как видно из рисунка, состав сценарной группы и принятые внутри неё профессиональные решения могут быть связаны с ростом доли типовых характеристик в изображении женских персонажей. Даже в тех случаях, когда фильм проходит бинарный тест Бехдель, более детальный анализ текста с использованием метрики БВЛ показывает, что в ряде проектов реплики женских персонажей чаще концентрируются вокруг отношений, внешних оценок и межличностной динамики. В результате голос героини может оставаться преимущественно привязанным к отношениям и внешним обстоятельствам и реже переходить к темам, которые отражают самостоятельные цели, выбор и действия персонажа.
Проекты, ориентированные на более камерные формы повествования и авторскую интонацию, нередко реализуются в более ограниченных производственных условиях. Ограниченность ресурсов влияет на производственные решения и на последующую траекторию фильма. Истории, где героиня обладает высокой субъектностью и занимает центральное место, в таких условиях чаще оказываются в сегменте с ограниченной дистрибьюцией. Это закрепляет впечатление их «нишевости» и воспроизводит представление о том, что подобные сюжеты якобы не рассчитаны на широкую аудиторию.
3.3. Типология женских образов в современной сериальной драматургии
Опираясь на анализ ключевых сериалов 2020–2025 годов, можно выделить три доминирующих архетипа, отражающих эволюцию женского образа.
Первый архетип, обозначаемый как «кризисная матриарх», наследует советский троп сильной женщины, на которой держится повседневная жизнь, и переопределяет его в контексте хищнического капитализма. В качестве примеров выступают Марина из «Обычной женщины» и героини сериалов «Чики». Марина представлена как примерная мать и жена, которая одновременно управляет подпольным борделем. В данной интерпретации она демонстрирует высокую степень сюжетной самостоятельности и заметный ресурс влияния. Эта власть направлена на поддержание семейной устойчивости и сохранение внешнего образа благополучия. Такая конфигурация иллюстрирует идею сочетания самостоятельности героини с высокой ответственностью за сохранение семейной структуры. В данном случае активность персонажа приобретает инструментальный характер и направляется на поддержание семьи и привычного порядка вещей.
Второй архетип, обозначаемый как «антигероиня поневоле», представляет собой один из наиболее инновационных вариантов для российского телевидения. Его примерами являются Наташа Кустова из «Почки» и Лена из «Измены». В этом случае изображаются героини, чьи черты и поведение выходят за рамки привычных ожиданий и жанровых стереотипов. Они циничны, эгоистичны, коррумпированы и сексуально раскованы. В сериале «Почка» героиня выступает как взяточница, которой требуется пересадка почки, и она готова действовать жестко ради выживания. Социокультурный смысл такого образа связан с легитимацией неолиберального успеха. Зрительское сопереживание формируется за счет уважения к ее витальности и эффективности. Героиня воплощает отказ от роли жертвы. Одновременно ее действия разворачиваются в логике дарвинистского отбора. Это сближает образ с критическим осмыслением фигуры «успешного» персонажа, действующего в жёсткой конкурентной среде.
Третий архетип, обозначаемый как «гламуризированный объект», представлен сериалами «Содержанки» и «Жить жизнь». Подобные проекты нередко описываются как разоблачение пороков элиты. Визуальная организация повествования делает акцент на внешней привлекательности и статусных маркерах персонажей. Камера и постановочные решения подчеркивают эстетизированный образ героини как часть мира роскоши и демонстративного потребления. Героини могут занимать высокие посты и участвовать в интригах. Их влияние внутри сети персонажей в рамках анализа социальных связей нередко оказывается зависимым от более ресурсных фигур и конфигураций отношений. Это пример ситуации, при которой формальный статус героини не всегда конвертируется в высокую степень сюжетной самостоятельности.
3.4. Визуализация агентности и платформенная сегрегация
Для наглядной демонстрации различий между платформами и типами героинь была построена матрица агентности, основанная на экспертной оценке их влияния на сюжет и степени независимости персонажа в принятии ключевых решений.
/Pakhomova.files/image002.jpg)
Рисунок 2. Распределение ключевых сериалов
Верхний правый квадрант с высокой субъектностью и стримингом является зоной для инновации. Здесь находятся проекты, например «Чики» и «Почка» — этих проектах героиня занимает центральное место и определяет ход событий. Левый нижний квадрант, низкая субъектность и ТВ, зона стагнации, где преобладают стереотипные роли жертв обстоятельств либо романтических интересов протагонистов. Примечательно положение «Содержанок» в нижнем правом квадранте: являясь стриминговым проектом, он демонстрирует выраженный акцент на эстетизированной визуальности при относительно невысокой степени сюжетной самостоятельности героини, что подтверждает тезис о ведущей роли визуальной эстетики и статусных кодов как важного ресурса внутри данного нарратива.
3.5. Практическая перспектива: актёрская работа с сильными и неоднозначными героинями
Выводы о расширении диапазона женских ролей на стриминговых платформах дополняются практическим материалом актёрской интерпретации, поскольку именно в сериальном производстве последних лет всё чаще появляются героини, построенные на внутреннем противоречии, сложной мотивации и самостоятельной линии действия. В качестве прикладных кейсов можно обозначить ряд образов, сыгранных автором статьи. В драматическом детективе «На льду» центральная героиня Ксения, бывшая фигуристка, возвращается в родной город и разворачивает собственное расследование обстоятельств гибели партнёра, что делает её не только эмоциональным центром истории, но и активным двигателем событий. В сериале «Чёрное облако» образ Алины выстроен как сочетание внешней уверенности и внутренней уязвимости. Драматургия предполагает многослойное поведение персонажа в группе, где интонации и реакции часто важнее прямых деклараций. В детективном триллере «Бар “Один звонок”» героиня Крис существует в поле социальных ролей и наблюдения, где напряжение создаётся не столько действием, сколько выбором позиции и способом присутствия в ситуации. В фильме «Трофей» героиня Лина проходит жёсткую траекторию выживания и трансформации в экстремальных обстоятельствах, что предъявляет к актёрской задаче требования высокой физической и эмоциональной точности.
Практический подход автора к созданию подобных персонажей строится на соединении аналитической и переживательной работы. На первом этапе фиксируются мотивы и внутренняя логика действия героини в каждой сцене, чтобы «сила» образа не сводилась к внешней решительности, а проявлялась как последовательность выборов. Затем уточняются биографические опоры и личные точки перелома, объясняющие границы допустимого, темп речи и характер реакций, благодаря чему неоднозначность персонажа становится психологически убедимой. Отдельное внимание уделяется поиску сенсорных и предметных якорей, помогающих удерживать целостность роли на длинной дистанции съёмок. В работе над «Чёрным облаком» персонаж ассоциировался через вещи и даже через еду, что становится способом точнее «схватить» состояние героини и её интонационный рисунок. В проектах с повышенной физической нагрузкой важной частью подготовки становится телесная дисциплина, что было в «Трофее», где была необходимость отдельной физической подготовки как элемента профессионального вхождения в роль. При работе с эмоционально напряжённым материалом принципиальным оказывается навык выхода из роли после смены, чтобы сохранять устойчивость и точность исполнения на протяжении всего съёмочного периода. В совокупности такой практический инструментарий позволяет переводить «сложность» и «нешаблонность» героини из общего описания в набор воспроизводимых актёрских решений - в пластике, паузе, темпо-ритме, микрореакциях и выборе действия в кадре.
4. Заключение
Полученные результаты позволяют зафиксировать ускоренную трансформацию женских образов в российской сериальной драматургии 2020–2025 годов на фоне расширения нарративных возможностей стриминговых платформ и общего обновления сериалного производства. Дихотомия между федеральным эфиром и OTT-средой приобретает статус методологически значимого разлома. Внутри него женские персонажи функционируют как чувствительный индикатор социальных сдвигов и медиарынка. Их современная конфигурация описывается через оптику культурной гибридности, в которой индивидуальная активность героини сочетается с ориентацией на семейные и социальные мотивы, а также с устойчивыми жанровыми ожиданиями.
Состав творческих групп и принятые производственные решения выступают важным фактором качества репрезентации. В ряде случаев это коррелирует с повышенной долей типовых решений и с тем, что реплики героинь чаще концентрируются вокруг отношений, внешних обстоятельств и межличностной динамики. Одновременно заметны индустриальные механизмы отбора и распределения ресурсов, проявляющиеся в различиях бюджетов и траекторий дистрибуции между проектами разных форматов и жанровых направлений. Отдельно фиксируется тезис о стабильном интересе аудитории к проектам с женскими протагонистками, что позволяет дополнительно рассматривать влияние производственных условий на представленность и центральность таких историй. Типология персонажей, выделенная в исследовании, раскрывает характерные траектории этой гибридизации. Таким образом, исследование подтверждает, что различия в репрезентации определяются не только жанровыми конвенциями, но и особенностями индустриальных практик, которые задают условия для центральности героини и степени психологической и сюжетной детализации.
Список литературы:
- Napolitano M. The Promotion of Traditional Values through Films and Television Programmes: The Moscow Patriarchate and the Orthodox Encyclopaedia Project (2005–2022) / M. Napolitano // Religions. – 2024. – Т. 15, № 2. – С. 247. – DOI: https://doi.org/10.3390/rel15020247.
- Dabizha S. Russian TV Series in the Era of Transition: Genres, Technologies, Identities, edited by Alexander Prokhorov, Elena Prokhorova and Rimgaila Salys / S. Dabizha // Alphaville Journal of Film and Screen Media. – 2023. – Т. 25. – С. 155–159. – DOI: https://doi.org/10.33178/alpha.25.14.
- Russian TV Series in the Era of Transition / A. Prokhorov, E. Prokhorova, R. Salys (Eds.). – Academic Studies Press, 2021. – DOI: https://doi.org/10.1515/9781644696453.
- Miazhevich G. Russian ‘De/Fault’ Feminism, or the Phenomenon of Post-Soviet Post-Feminism / G. Miazhevich // Europe-Asia Studies. – 2025. – Т. 77, № 9. – С. 1478–1497. – DOI: https://doi.org/10.1080/09668136.2025.2549813.
- Gender (im)balance in the Russian cinema: on the screen and behind the camera / X. Leontyeva, O. Koltsova, D. Verhoeven // Journal of Cultural Analytics. – 2024. – Т. 9, № 1. – DOI: https://doi.org/10.22148/001c.116142.
- Li M. From ‘Being Looked At’ to ‘Self-Visualisation’: Feminist Cinema’s Deconstruction of the Gaze Mechanism and Reshaping of Subjectivity / M. Li // Advances in Social Science, Education and Humanities Research/Advances in social science, education and humanities research. – 2025. – С. 403–410. – DOI: https://doi.org/10.2991/978-2-38476-509-6_44.
- Fan X. An Analysis of the Correct Use of Female Gaze from the Perspective of Gaze Theory -- A Case study of Portrait of a Lady on Fire / X. Fan // BCP Social Sciences & Humanities. – 2023. – Т. 21. – С. 134–139. – DOI: https://doi.org/10.54691/bcpssh.v21i.3458.
- Jones S. The Gendered Impact of Digital Jobs Platforms: Experimental Evidence from Mozambique / S. Jones, K. Sen // The World Bank Economic Review. – 2025. – Т. 39, № 1. – С. 143–163. – DOI: https://doi.org/10.1093/wber/lhae019.
- Women On Screen and Behind the Scenes on Broadcast and Streaming Television in 2024-25 / M. Lauzen // womenintvfilm.sdsu.edu : [сайт]. – 2025. – URL: https://womenintvfilm.sdsu.edu/wp-content/uploads/2025/09/2024-25-Boxed-In-Report.pdf (дата обращения: 08.02.2026).